上一节,我们讲了qemu启动过程中的存储虚拟化。好了,现在qemu启动了,硬盘设备文件已经打开了。那如果我们要往虚拟机的一个进程写入一个文件,该怎么做呢?最终这个文件又是如何落到宿主机上的硬盘文件的呢?这一节,我们一起来看一看。
前端设备驱动virtio_blk 虚拟机里面的进程写入一个文件,当然要通过文件系统。整个过程和咱们在[文件系统]那一节讲的过程没有区别。只是到了设备驱动层,我们看到的就不是普通的硬盘驱动了,而是virtio的驱动。
virtio的驱动程序代码在Linux操作系统的源代码里面,文件名叫drivers/block/virtio_blk.c。
1 2 3 4 5 6 7 8 9 10 11 12 13 14 15 16 17 18 19 20 21 22 23 24 25 26 static int __init init(void) { int error; virtblk_wq = alloc_workqueue("virtio-blk", 0, 0); major = register_blkdev(0, "virtblk"); error = register_virtio_driver(&virtio_blk); ...... } module_init(init); module_exit(fini); MODULE_DEVICE_TABLE(virtio, id_table); MODULE_DESCRIPTION("Virtio block driver"); MODULE_LICENSE("GPL"); static struct virtio_driver virtio_blk = { ...... .driver.name = KBUILD_MODNAME, .driver.owner = THIS_MODULE, .id_table = id_table, .probe = virtblk_probe, .remove = virtblk_remove, ...... };
前面我们介绍过设备驱动程序,从这里的代码中,我们能看到非常熟悉的结构。它会创建一个workqueue,注册一个块设备,并获得一个主设备号,然后注册一个驱动函数virtio_blk。
当一个设备驱动作为一个内核模块被初始化的时候,probe函数会被调用,因而我们来看一下virtblk_probe。
1 2 3 4 5 6 7 8 9 10 11 12 13 14 15 16 17 18 19 20 21 22 23 24 25 26 27 28 29 30 31 32 33 34 35 36 37 38 39 40 41 static int virtblk_probe(struct virtio_device *vdev) { struct virtio_blk *vblk; struct request_queue *q; ...... vdev->priv = vblk = kmalloc(sizeof(*vblk), GFP_KERNEL); vblk->vdev = vdev; vblk->sg_elems = sg_elems; INIT_WORK(&vblk->config_work, virtblk_config_changed_work); ...... err = init_vq(vblk); ...... vblk->disk = alloc_disk(1 << PART_BITS); memset(&vblk->tag_set, 0, sizeof(vblk->tag_set)); vblk->tag_set.ops = &virtio_mq_ops; vblk->tag_set.queue_depth = virtblk_queue_depth; vblk->tag_set.numa_node = NUMA_NO_NODE; vblk->tag_set.flags = BLK_MQ_F_SHOULD_MERGE; vblk->tag_set.cmd_size = sizeof(struct virtblk_req) + sizeof(struct scatterlist) * sg_elems; vblk->tag_set.driver_data = vblk; vblk->tag_set.nr_hw_queues = vblk->num_vqs; err = blk_mq_alloc_tag_set(&vblk->tag_set); ...... q = blk_mq_init_queue(&vblk->tag_set); vblk->disk->queue = q; q->queuedata = vblk; virtblk_name_format("vd", index, vblk->disk->disk_name, DISK_NAME_LEN); vblk->disk->major = major; vblk->disk->first_minor = index_to_minor(index); vblk->disk->private_data = vblk; vblk->disk->fops = &virtblk_fops; vblk->disk->flags |= GENHD_FL_EXT_DEVT; vblk->index = index; ...... device_add_disk(&vdev->dev, vblk->disk); err = device_create_file(disk_to_dev(vblk->disk), &dev_attr_serial); ...... }
在virtblk_probe中,我们首先看到的是struct request_queue,这是每一个块设备都有的一个队列。还记得吗?它有两个函数,一个是make_request_fn函数,用于生成request;另一个是request_fn函数,用于处理request。
这个request_queue的初始化过程在blk_mq_init_queue中。它会调用blk_mq_init_allocated_queue->blk_queue_make_request。在这里面,我们可以将make_request_fn函数设置为blk_mq_make_request,也就是说,一旦上层有写入请求,我们就通过blk_mq_make_request这个函数,将请求放入request_queue队列中。
另外,在virtblk_probe中,我们会初始化一个gendisk。前面我们也讲了,每一个块设备都有这样一个结构。
在virtblk_probe中,还有一件重要的事情就是,init_vq会来初始化virtqueue。
1 2 3 4 5 6 7 8 9 10 11 12 13 14 15 16 17 18 19 20 21 22 23 24 25 26 27 28 29 30 static int init_vq(struct virtio_blk *vblk) { int err; int i; vq_callback_t **callbacks; const char **names; struct virtqueue **vqs; unsigned short num_vqs; struct virtio_device *vdev = vblk->vdev; ...... vblk->vqs = kmalloc_array(num_vqs, sizeof(*vblk->vqs), GFP_KERNEL); names = kmalloc_array(num_vqs, sizeof(*names), GFP_KERNEL); callbacks = kmalloc_array(num_vqs, sizeof(*callbacks), GFP_KERNEL); vqs = kmalloc_array(num_vqs, sizeof(*vqs), GFP_KERNEL); ...... for (i = 0; i < num_vqs; i++) { callbacks[i] = virtblk_done; names[i] = vblk->vqs[i].name; } /* Discover virtqueues and write information to configuration. */ err = virtio_find_vqs(vdev, num_vqs, vqs, callbacks, names, &desc); for (i = 0; i < num_vqs; i++) { vblk->vqs[i].vq = vqs[i]; } vblk->num_vqs = num_vqs; ...... }
按照上面的原理来说,virtqueue是一个介于客户机前端和qemu后端的一个结构,用于在这两端之间传递数据。这里建立的struct virtqueue是客户机前端对于队列的管理的数据结构,在客户机的linux内核中通过kmalloc_array进行分配。
而队列的实体需要通过函数virtio_find_vqs查找或者生成,所以这里我们还把callback函数指定为virtblk_done。当buffer使用发生变化的时候,我们需要调用这个callback函数进行通知。
1 2 3 4 5 6 7 8 9 10 11 12 13 14 15 16 17 18 19 20 21 22 23 24 25 static inline int virtio_find_vqs(struct virtio_device *vdev, unsigned nvqs, struct virtqueue *vqs[], vq_callback_t *callbacks[], const char * const names[], struct irq_affinity *desc) { return vdev->config->find_vqs(vdev, nvqs, vqs, callbacks, names, NULL, desc); } static const struct virtio_config_ops virtio_pci_config_ops = { .get = vp_get, .set = vp_set, .generation = vp_generation, .get_status = vp_get_status, .set_status = vp_set_status, .reset = vp_reset, .find_vqs = vp_modern_find_vqs, .del_vqs = vp_del_vqs, .get_features = vp_get_features, .finalize_features = vp_finalize_features, .bus_name = vp_bus_name, .set_vq_affinity = vp_set_vq_affinity, .get_vq_affinity = vp_get_vq_affinity, };
根据virtio_config_ops的定义,virtio_find_vqs会调用vp_modern_find_vqs。
1 2 3 4 5 6 7 8 9 10 11 12 13 14 15 16 17 18 19 20 static int vp_modern_find_vqs(struct virtio_device *vdev, unsigned nvqs, struct virtqueue *vqs[], vq_callback_t *callbacks[], const char * const names[], const bool *ctx, struct irq_affinity *desc) { struct virtio_pci_device *vp_dev = to_vp_device(vdev); struct virtqueue *vq; int rc = vp_find_vqs(vdev, nvqs, vqs, callbacks, names, ctx, desc); /* Select and activate all queues. Has to be done last: once we do * this, there's no way to go back except reset. */ list_for_each_entry(vq, &vdev->vqs, list) { vp_iowrite16(vq->index, &vp_dev->common->queue_select); vp_iowrite16(1, &vp_dev->common->queue_enable); } return 0; }
在vp_modern_find_vqs中,vp_find_vqs会调用vp_find_vqs_intx。
1 2 3 4 5 6 7 8 9 10 11 12 13 14 15 16 17 18 19 20 static int vp_find_vqs_intx(struct virtio_device *vdev, unsigned nvqs, struct virtqueue *vqs[], vq_callback_t *callbacks[], const char * const names[], const bool *ctx) { struct virtio_pci_device *vp_dev = to_vp_device(vdev); int i, err; vp_dev->vqs = kcalloc(nvqs, sizeof(*vp_dev->vqs), GFP_KERNEL); err = request_irq(vp_dev->pci_dev->irq, vp_interrupt, IRQF_SHARED, dev_name(&vdev->dev), vp_dev); vp_dev->intx_enabled = 1; vp_dev->per_vq_vectors = false; for (i = 0; i < nvqs; ++i) { vqs[i] = vp_setup_vq(vdev, i, callbacks[i], names[i], ctx ? ctx[i] : false, VIRTIO_MSI_NO_VECTOR); ...... } }
在vp_find_vqs_intx中,我们通过request_irq注册一个中断处理函数vp_interrupt,当设备的配置信息发生改变,会产生一个中断,当设备向队列中写入信息时,也会产生一个中断,我们称为vq中断,中断处理函数需要调用相应的队列的回调函数。
然后,我们根据队列的数目,依次调用vp_setup_vq,完成virtqueue、vring的分配和初始化。
1 2 3 4 5 6 7 8 9 10 11 12 13 14 15 16 17 18 19 20 21 22 23 24 25 26 27 28 29 30 31 32 33 34 35 36 37 38 39 40 41 42 43 44 45 46 47 48 49 50 51 52 53 54 55 56 57 58 59 60 61 62 63 64 65 66 67 68 69 70 71 72 73 74 75 76 77 78 79 80 81 82 83 84 85 86 87 88 89 90 91 92 93 94 95 96 97 98 99 100 101 102 103 104 105 106 107 108 109 110 111 static struct virtqueue *vp_setup_vq(struct virtio_device *vdev, unsigned index, void (*callback)(struct virtqueue *vq), const char *name, bool ctx, u16 msix_vec) { struct virtio_pci_device *vp_dev = to_vp_device(vdev); struct virtio_pci_vq_info *info = kmalloc(sizeof *info, GFP_KERNEL); struct virtqueue *vq; unsigned long flags; ...... vq = vp_dev->setup_vq(vp_dev, info, index, callback, name, ctx, msix_vec); info->vq = vq; if (callback) { spin_lock_irqsave(&vp_dev->lock, flags); list_add(&info->node, &vp_dev->virtqueues); spin_unlock_irqrestore(&vp_dev->lock, flags); } else { INIT_LIST_HEAD(&info->node); } vp_dev->vqs[index] = info; return vq; } static struct virtqueue *setup_vq(struct virtio_pci_device *vp_dev, struct virtio_pci_vq_info *info, unsigned index, void (*callback)(struct virtqueue *vq), const char *name, bool ctx, u16 msix_vec) { struct virtio_pci_common_cfg __iomem *cfg = vp_dev->common; struct virtqueue *vq; u16 num, off; int err; /* Select the queue we're interested in */ vp_iowrite16(index, &cfg->queue_select); /* Check if queue is either not available or already active. */ num = vp_ioread16(&cfg->queue_size); /* get offset of notification word for this vq */ off = vp_ioread16(&cfg->queue_notify_off); info->msix_vector = msix_vec; /* create the vring */ vq = vring_create_virtqueue(index, num, SMP_CACHE_BYTES, &vp_dev->vdev, true, true, ctx, vp_notify, callback, name); /* activate the queue */ vp_iowrite16(virtqueue_get_vring_size(vq), &cfg->queue_size); vp_iowrite64_twopart(virtqueue_get_desc_addr(vq), &cfg->queue_desc_lo, &cfg->queue_desc_hi); vp_iowrite64_twopart(virtqueue_get_avail_addr(vq), &cfg->queue_avail_lo, &cfg->queue_avail_hi); vp_iowrite64_twopart(virtqueue_get_used_addr(vq), &cfg->queue_used_lo, &cfg->queue_used_hi); ...... return vq; } struct virtqueue *vring_create_virtqueue( unsigned int index, unsigned int num, unsigned int vring_align, struct virtio_device *vdev, bool weak_barriers, bool may_reduce_num, bool context, bool (*notify)(struct virtqueue *), void (*callback)(struct virtqueue *), const char *name) { struct virtqueue *vq; void *queue = NULL; dma_addr_t dma_addr; size_t queue_size_in_bytes; struct vring vring; /* TODO: allocate each queue chunk individually */ for (; num && vring_size(num, vring_align) > PAGE_SIZE; num /= 2) { queue = vring_alloc_queue(vdev, vring_size(num, vring_align), &dma_addr, GFP_KERNEL|__GFP_NOWARN|__GFP_ZERO); if (queue) break; } if (!queue) { /* Try to get a single page. You are my only hope! */ queue = vring_alloc_queue(vdev, vring_size(num, vring_align), &dma_addr, GFP_KERNEL|__GFP_ZERO); } queue_size_in_bytes = vring_size(num, vring_align); vring_init(&vring, num, queue, vring_align); vq = __vring_new_virtqueue(index, vring, vdev, weak_barriers, context, notify, callback, name); to_vvq(vq)->queue_dma_addr = dma_addr; to_vvq(vq)->queue_size_in_bytes = queue_size_in_bytes; to_vvq(vq)->we_own_ring = true; return vq; }
在vring_create_virtqueue中,我们会调用vring_alloc_queue,来创建队列所需要的内存空间,然后调用vring_init初始化结构struct vring,来管理队列的内存空间,调用__vring_new_virtqueue,来创建struct vring_virtqueue。
这个结构的一开始,是struct virtqueue,它也是struct virtqueue的一个扩展,紧接着后面就是struct vring。
1 2 3 4 5 6 7 8 struct vring_virtqueue { struct virtqueue vq; /* Actual memory layout for this queue */ struct vring vring; ...... }
至此我们发现,虚拟机里面的virtio的前端是这样的结构:struct virtio_device里面有一个struct vring_virtqueue,在struct vring_virtqueue里面有一个struct vring。
中间virtio队列的管理 还记不记得我们上面讲qemu初始化的时候,virtio的后端有数据结构VirtIODevice,VirtQueue和vring一模一样,前端和后端对应起来,都应该指向刚才创建的那一段内存。
现在的问题是,我们刚才分配的内存在客户机的内核里面,如何告知qemu来访问这段内存呢?
别忘了,qemu模拟出来的virtio block device只是一个PCI设备。对于客户机来讲,这是一个外部设备,我们可以通过给外部设备发送指令的方式告知外部设备,这就是代码中vp_iowrite16的作用。它会调用专门给外部设备发送指令的函数iowrite,告诉外部的PCI设备。
告知的有三个地址virtqueue_get_desc_addr、virtqueue_get_avail_addr,virtqueue_get_used_addr。从客户机角度来看,这里面的地址都是物理地址,也即GPA(Guest Physical Address)。因为只有物理地址才是客户机和qemu程序都认可的地址,本来客户机的物理内存也是qemu模拟出来的。
在qemu中,对PCI总线添加一个设备的时候,我们会调用virtio_pci_device_plugged。
1 2 3 4 5 6 7 8 9 10 11 12 13 14 15 16 17 18 19 20 static void virtio_pci_device_plugged(DeviceState *d, Error **errp) { VirtIOPCIProxy *proxy = VIRTIO_PCI(d); ...... memory_region_init_io(&proxy->bar, OBJECT(proxy), &virtio_pci_config_ops, proxy, "virtio-pci", size); ...... } static const MemoryRegionOps virtio_pci_config_ops = { .read = virtio_pci_config_read, .write = virtio_pci_config_write, .impl = { .min_access_size = 1, .max_access_size = 4, }, .endianness = DEVICE_LITTLE_ENDIAN, };
在这里面,对于这个加载的设备进行I/O操作,会映射到读写某一块内存空间,对应的操作为virtio_pci_config_ops,也即写入这块内存空间,这就相当于对于这个PCI设备进行某种配置。
对PCI设备进行配置的时候,会有这样的调用链:virtio_pci_config_write->virtio_ioport_write->virtio_queue_set_addr。设置virtio的queue的地址是一项很重要的操作。
1 2 3 4 5 6 void virtio_queue_set_addr(VirtIODevice *vdev, int n, hwaddr addr) { vdev->vq[n].vring.desc = addr; virtio_queue_update_rings(vdev, n); }
从这里我们可以看出,qemu后端的VirtIODevice的VirtQueue的vring的地址,被设置成了刚才给队列分配的内存的GPA。
接着,我们来看一下这个队列的格式。
1 2 3 4 5 6 7 8 9 10 11 12 13 14 15 16 17 18 19 20 21 22 23 24 25 26 27 28 29 30 31 32 33 34 35 36 37 38 39 40 41 42 /* Virtio ring descriptors: 16 bytes. These can chain together via "next". */ struct vring_desc { /* Address (guest-physical). */ __virtio64 addr; /* Length. */ __virtio32 len; /* The flags as indicated above. */ __virtio16 flags; /* We chain unused descriptors via this, too */ __virtio16 next; }; struct vring_avail { __virtio16 flags; __virtio16 idx; __virtio16 ring[]; }; /* u32 is used here for ids for padding reasons. */ struct vring_used_elem { /* Index of start of used descriptor chain. */ __virtio32 id; /* Total length of the descriptor chain which was used (written to) */ __virtio32 len; }; struct vring_used { __virtio16 flags; __virtio16 idx; struct vring_used_elem ring[]; }; struct vring { unsigned int num; struct vring_desc *desc; struct vring_avail *avail; struct vring_used *used; };
vring包含三个成员:
vring_desc指向分配的内存块,用于存放客户机和qemu之间传输的数据。 avail->ring[]是发送端维护的环形队列,指向需要接收端处理的vring_desc。 used->ring[]是接收端维护的环形队列,指向自己已经处理过了的vring_desc。 数据写入的流程 接下来,我们来看,真的写入一个数据的时候,会发生什么。
按照上面virtio驱动初始化的时候的逻辑,blk_mq_make_request会被调用。这个函数比较复杂,会分成多个分支,但是最终都会调用到request_queue的virtio_mq_ops的queue_rq函数。
1 2 3 4 5 6 7 8 9 10 struct request_queue *q = rq->q; q->mq_ops->queue_rq(hctx, &bd); static const struct blk_mq_ops virtio_mq_ops = { .queue_rq = virtio_queue_rq, .complete = virtblk_request_done, .init_request = virtblk_init_request, .map_queues = virtblk_map_queues, };
根据virtio_mq_ops的定义,我们现在要调用virtio_queue_rq。
1 2 3 4 5 6 7 8 9 10 11 12 13 14 static blk_status_t virtio_queue_rq(struct blk_mq_hw_ctx *hctx, const struct blk_mq_queue_data *bd) { struct virtio_blk *vblk = hctx->queue->queuedata; struct request *req = bd->rq; struct virtblk_req *vbr = blk_mq_rq_to_pdu(req); ...... err = virtblk_add_req(vblk->vqs[qid].vq, vbr, vbr->sg, num); ...... if (notify) virtqueue_notify(vblk->vqs[qid].vq); return BLK_STS_OK; }
在virtio_queue_rq中,我们会将请求写入的数据,通过virtblk_add_req放入struct virtqueue。
因此,接下来的调用链为:virtblk_add_req->virtqueue_add_sgs->virtqueue_add。
1 2 3 4 5 6 7 8 9 10 11 12 13 14 15 16 17 18 19 20 21 22 23 24 25 26 27 28 29 30 31 32 33 34 35 36 37 38 39 40 41 42 43 44 45 46 47 48 49 50 51 52 53 54 55 56 57 58 59 60 static inline int virtqueue_add(struct virtqueue *_vq, struct scatterlist *sgs[], unsigned int total_sg, unsigned int out_sgs, unsigned int in_sgs, void *data, void *ctx, gfp_t gfp) { struct vring_virtqueue *vq = to_vvq(_vq); struct scatterlist *sg; struct vring_desc *desc; unsigned int i, n, avail, descs_used, uninitialized_var(prev), err_idx; int head; bool indirect; ...... head = vq->free_head; indirect = false; desc = vq->vring.desc; i = head; descs_used = total_sg; for (n = 0; n < out_sgs; n++) { for (sg = sgs[n]; sg; sg = sg_next(sg)) { dma_addr_t addr = vring_map_one_sg(vq, sg, DMA_TO_DEVICE); ...... desc[i].flags = cpu_to_virtio16(_vq->vdev, VRING_DESC_F_NEXT); desc[i].addr = cpu_to_virtio64(_vq->vdev, addr); desc[i].len = cpu_to_virtio32(_vq->vdev, sg->length); prev = i; i = virtio16_to_cpu(_vq->vdev, desc[i].next); } } /* Last one doesn't continue. */ desc[prev].flags &= cpu_to_virtio16(_vq->vdev, ~VRING_DESC_F_NEXT); /* We're using some buffers from the free list. */ vq->vq.num_free -= descs_used; /* Update free pointer */ vq->free_head = i; /* Store token and indirect buffer state. */ vq->desc_state[head].data = data; /* Put entry in available array (but don't update avail->idx until they do sync). */ avail = vq->avail_idx_shadow & (vq->vring.num - 1); vq->vring.avail->ring[avail] = cpu_to_virtio16(_vq->vdev, head); /* Descriptors and available array need to be set before we expose the new available array entries. */ virtio_wmb(vq->weak_barriers); vq->avail_idx_shadow++; vq->vring.avail->idx = cpu_to_virtio16(_vq->vdev, vq->avail_idx_shadow); vq->num_added++; ...... return 0; }
在virtqueue_add函数中,我们能看到,free_head指向的整个内存块空闲链表的起始位置,用head变量记住这个起始位置。
接下来,i也指向这个起始位置,然后是一个for循环,将数据放到内存块里面,放的过程中,next不断指向下一个空闲位置,这样空闲的内存块被不断的占用。等所有的写入都结束了,i就会指向这次存放的内存块的下一个空闲位置,然后free_head就指向i,因为前面的都填满了。
至此,从head到i之间的内存块,就是这次写入的全部数据。
于是,在vring的avail变量中,在ring[]数组中分配新的一项,在avail的位置,avail的计算是avail_idx_shadow & (vq->vring.num - 1),其中,avail_idx_shadow是上一次的avail的位置。这里如果超过了ring[]数组的下标,则重新跳到起始位置,就说明是一个环。这次分配的新的avail的位置就存放新写入的从head到i之间的内存块。然后是avail_idx_shadow++,这说明这一块内存可以被接收方读取了。
接下来,我们回到virtio_queue_rq,调用virtqueue_notify通知接收方。而virtqueue_notify会调用vp_notify。
1 2 3 4 5 6 7 8 bool vp_notify(struct virtqueue *vq) { /* we write the queue's selector into the notification register to * signal the other end */ iowrite16(vq->index, (void __iomem *)vq->priv); return true; }
然后,我们写入一个I/O会触发VM exit。我们在解析CPU的时候看到过这个逻辑。
1 2 3 4 5 6 7 8 9 10 11 12 13 14 15 16 17 18 19 20 21 22 int kvm_cpu_exec(CPUState *cpu) { struct kvm_run *run = cpu->kvm_run; int ret, run_ret; ...... run_ret = kvm_vcpu_ioctl(cpu, KVM_RUN, 0); ...... switch (run->exit_reason) { case KVM_EXIT_IO: DPRINTF("handle_io\n"); /* Called outside BQL */ kvm_handle_io(run->io.port, attrs, (uint8_t *)run + run->io.data_offset, run->io.direction, run->io.size, run->io.count); ret = 0; break; } ...... }
这次写入的也是一个I/O的内存空间,同样会触发virtio_ioport_write,这次会调用virtio_queue_notify。
1 2 3 4 5 6 7 8 9 10 11 void virtio_queue_notify(VirtIODevice *vdev, int n) { VirtQueue *vq = &vdev->vq[n]; ...... if (vq->handle_aio_output) { event_notifier_set(&vq->host_notifier); } else if (vq->handle_output) { vq->handle_output(vdev, vq); } }
virtio_queue_notify会调用VirtQueue的handle_output函数,前面我们已经设置过这个函数了,是virtio_blk_handle_output。
接下来的调用链为:virtio_blk_handle_output->virtio_blk_handle_output_do->virtio_blk_handle_vq。
1 2 3 4 5 6 7 8 9 10 11 12 13 14 15 16 17 18 19 20 21 22 23 24 25 26 27 28 bool virtio_blk_handle_vq(VirtIOBlock *s, VirtQueue *vq) { VirtIOBlockReq *req; MultiReqBuffer mrb = {}; bool progress = false; ...... do { virtio_queue_set_notification(vq, 0); while ((req = virtio_blk_get_request(s, vq))) { progress = true; if (virtio_blk_handle_request(req, &mrb)) { virtqueue_detach_element(req->vq, &req->elem, 0); virtio_blk_free_request(req); break; } } virtio_queue_set_notification(vq, 1); } while (!virtio_queue_empty(vq)); if (mrb.num_reqs) { virtio_blk_submit_multireq(s->blk, &mrb); } ...... return progress; }
在virtio_blk_handle_vq中,有一个while循环,在循环中调用函数virtio_blk_get_request从vq中取出请求,然后调用virtio_blk_handle_request处理从vq中取出的请求。
我们先来看virtio_blk_get_request。
1 2 3 4 5 6 7 8 9 10 11 12 13 14 15 16 17 18 19 20 21 22 23 24 25 26 27 28 29 30 31 32 33 34 35 36 37 38 39 40 41 42 43 44 45 46 47 48 49 50 51 52 53 54 55 56 57 58 59 60 61 62 63 64 65 66 67 68 69 70 static VirtIOBlockReq *virtio_blk_get_request(VirtIOBlock *s, VirtQueue *vq) { VirtIOBlockReq *req = virtqueue_pop(vq, sizeof(VirtIOBlockReq)); if (req) { virtio_blk_init_request(s, vq, req); } return req; } void *virtqueue_pop(VirtQueue *vq, size_t sz) { unsigned int i, head, max; VRingMemoryRegionCaches *caches; MemoryRegionCache *desc_cache; int64_t len; VirtIODevice *vdev = vq->vdev; VirtQueueElement *elem = NULL; unsigned out_num, in_num, elem_entries; hwaddr addr[VIRTQUEUE_MAX_SIZE]; struct iovec iov[VIRTQUEUE_MAX_SIZE]; VRingDesc desc; int rc; ...... /* When we start there are none of either input nor output. */ out_num = in_num = elem_entries = 0; max = vq->vring.num; i = head; caches = vring_get_region_caches(vq); desc_cache = &caches->desc; vring_desc_read(vdev, &desc, desc_cache, i); ...... /* Collect all the descriptors */ do { bool map_ok; if (desc.flags & VRING_DESC_F_WRITE) { map_ok = virtqueue_map_desc(vdev, &in_num, addr + out_num, iov + out_num, VIRTQUEUE_MAX_SIZE - out_num, true, desc.addr, desc.len); } else { map_ok = virtqueue_map_desc(vdev, &out_num, addr, iov, VIRTQUEUE_MAX_SIZE, false, desc.addr, desc.len); } ...... rc = virtqueue_read_next_desc(vdev, &desc, desc_cache, max, &i); } while (rc == VIRTQUEUE_READ_DESC_MORE); ...... /* Now copy what we have collected and mapped */ elem = virtqueue_alloc_element(sz, out_num, in_num); elem->index = head; for (i = 0; i < out_num; i++) { elem->out_addr[i] = addr[i]; elem->out_sg[i] = iov[i]; } for (i = 0; i < in_num; i++) { elem->in_addr[i] = addr[out_num + i]; elem->in_sg[i] = iov[out_num + i]; } vq->inuse++; ...... return elem; }
我们可以看到,virtio_blk_get_request会调用virtqueue_pop。在这里面,我们能看到对于vring的操作,也即从这里面将客户机里面写入的数据读取出来,放到VirtIOBlockReq结构中。
接下来,我们就要调用virtio_blk_handle_request处理这些数据。所以接下来的调用链为:virtio_blk_handle_request->virtio_blk_submit_multireq->submit_requests。
1 2 3 4 5 6 7 8 9 10 11 12 13 14 15 16 17 18 19 20 21 22 23 24 25 26 27 28 29 30 31 32 33 34 35 36 static inline void submit_requests(BlockBackend *blk, MultiReqBuffer *mrb,int start, int num_reqs, int niov) { QEMUIOVector *qiov = &mrb->reqs[start]->qiov; int64_t sector_num = mrb->reqs[start]->sector_num; bool is_write = mrb->is_write; if (num_reqs > 1) { int i; struct iovec *tmp_iov = qiov->iov; int tmp_niov = qiov->niov; qemu_iovec_init(qiov, niov); for (i = 0; i < tmp_niov; i++) { qemu_iovec_add(qiov, tmp_iov[i].iov_base, tmp_iov[i].iov_len); } for (i = start + 1; i < start + num_reqs; i++) { qemu_iovec_concat(qiov, &mrb->reqs[i]->qiov, 0, mrb->reqs[i]->qiov.size); mrb->reqs[i - 1]->mr_next = mrb->reqs[i]; } block_acct_merge_done(blk_get_stats(blk), is_write ? BLOCK_ACCT_WRITE : BLOCK_ACCT_READ, num_reqs - 1); } if (is_write) { blk_aio_pwritev(blk, sector_num << BDRV_SECTOR_BITS, qiov, 0, virtio_blk_rw_complete, mrb->reqs[start]); } else { blk_aio_preadv(blk, sector_num << BDRV_SECTOR_BITS, qiov, 0, virtio_blk_rw_complete, mrb->reqs[start]); } }
在submit_requests中,我们看到了BlockBackend。这是在qemu启动的时候,打开qcow2文件的时候生成的,现在我们可以用它来写入文件了,调用的是blk_aio_pwritev。
1 2 3 4 5 6 7 8 9 10 11 12 13 14 15 16 17 18 19 20 21 22 23 24 25 26 27 28 29 30 31 32 33 BlockAIOCB *blk_aio_pwritev(BlockBackend *blk, int64_t offset, QEMUIOVector *qiov, BdrvRequestFlags flags, BlockCompletionFunc *cb, void *opaque) { return blk_aio_prwv(blk, offset, qiov->size, qiov, blk_aio_write_entry, flags, cb, opaque); } static BlockAIOCB *blk_aio_prwv(BlockBackend *blk, int64_t offset, int bytes, void *iobuf, CoroutineEntry co_entry, BdrvRequestFlags flags, BlockCompletionFunc *cb, void *opaque) { BlkAioEmAIOCB *acb; Coroutine *co; acb = blk_aio_get(&blk_aio_em_aiocb_info, blk, cb, opaque); acb->rwco = (BlkRwCo) { .blk = blk, .offset = offset, .iobuf = iobuf, .flags = flags, .ret = NOT_DONE, }; acb->bytes = bytes; acb->has_returned = false; co = qemu_coroutine_create(co_entry, acb); bdrv_coroutine_enter(blk_bs(blk), co); acb->has_returned = true; return &acb->common; }
在blk_aio_pwritev中,我们看到,又是创建了一个协程来进行写入。写入完毕之后调用virtio_blk_rw_complete->virtio_blk_req_complete。
1 2 3 4 5 6 7 8 9 10 11 12 static void virtio_blk_req_complete(VirtIOBlockReq *req, unsigned char status) { VirtIOBlock *s = req->dev; VirtIODevice *vdev = VIRTIO_DEVICE(s); trace_virtio_blk_req_complete(vdev, req, status); stb_p(&req->in->status, status); virtqueue_push(req->vq, &req->elem, req->in_len); virtio_notify(vdev, req->vq); }
在virtio_blk_req_complete中,我们先是调用virtqueue_push,更新vring中used变量,表示这部分已经写入完毕,空间可以回收利用了。但是,这部分的改变仅仅改变了qemu后端的vring,我们还需要通知客户机中virtio前端的vring的值,因而要调用virtio_notify。virtio_notify会调用virtio_irq发送一个中断。
还记得咱们前面注册过一个中断处理函数vp_interrupt吗?它就是干这个事情的。
1 2 3 4 5 6 7 8 9 10 11 12 13 14 15 16 static irqreturn_t vp_interrupt(int irq, void *opaque) { struct virtio_pci_device *vp_dev = opaque; u8 isr; /* reading the ISR has the effect of also clearing it so it's very * important to save off the value. */ isr = ioread8(vp_dev->isr); /* Configuration change? Tell driver if it wants to know. */ if (isr & VIRTIO_PCI_ISR_CONFIG) vp_config_changed(irq, opaque); return vp_vring_interrupt(irq, opaque); }
就像前面说的一样vp_interrupt这个中断处理函数,一是处理配置变化,二是处理I/O结束。第二种的调用链为:vp_interrupt->vp_vring_interrupt->vring_interrupt。
1 2 3 4 5 6 7 8 9 10 irqreturn_t vring_interrupt(int irq, void *_vq) { struct vring_virtqueue *vq = to_vvq(_vq); ...... if (vq->vq.callback) vq->vq.callback(&vq->vq); return IRQ_HANDLED; }
在vring_interrupt中,我们会调用callback函数,这个也是在前面注册过的,是virtblk_done。
接下来的调用链为:virtblk_done->virtqueue_get_buf->virtqueue_get_buf_ctx。
1 2 3 4 5 6 7 8 9 10 11 12 13 14 15 16 17 18 19 20 void *virtqueue_get_buf_ctx(struct virtqueue *_vq, unsigned int *len, void **ctx) { struct vring_virtqueue *vq = to_vvq(_vq); void *ret; unsigned int i; u16 last_used; ...... last_used = (vq->last_used_idx & (vq->vring.num - 1)); i = virtio32_to_cpu(_vq->vdev, vq->vring.used->ring[last_used].id); *len = virtio32_to_cpu(_vq->vdev, vq->vring.used->ring[last_used].len); ...... /* detach_buf clears data, so grab it now. */ ret = vq->desc_state[i].data; detach_buf(vq, i, ctx); vq->last_used_idx++; ...... return ret; }
在virtqueue_get_buf_ctx中,我们可以看到,virtio前端的vring中的last_used_idx加一,说明这块数据qemu后端已经消费完毕。我们可以通过detach_buf将其放入空闲队列中,留给以后的写入请求使用。
至此,整个存储虚拟化的写入流程才全部完成。
总结时刻 下面我们来总结一下存储虚拟化的场景下,整个写入的过程。
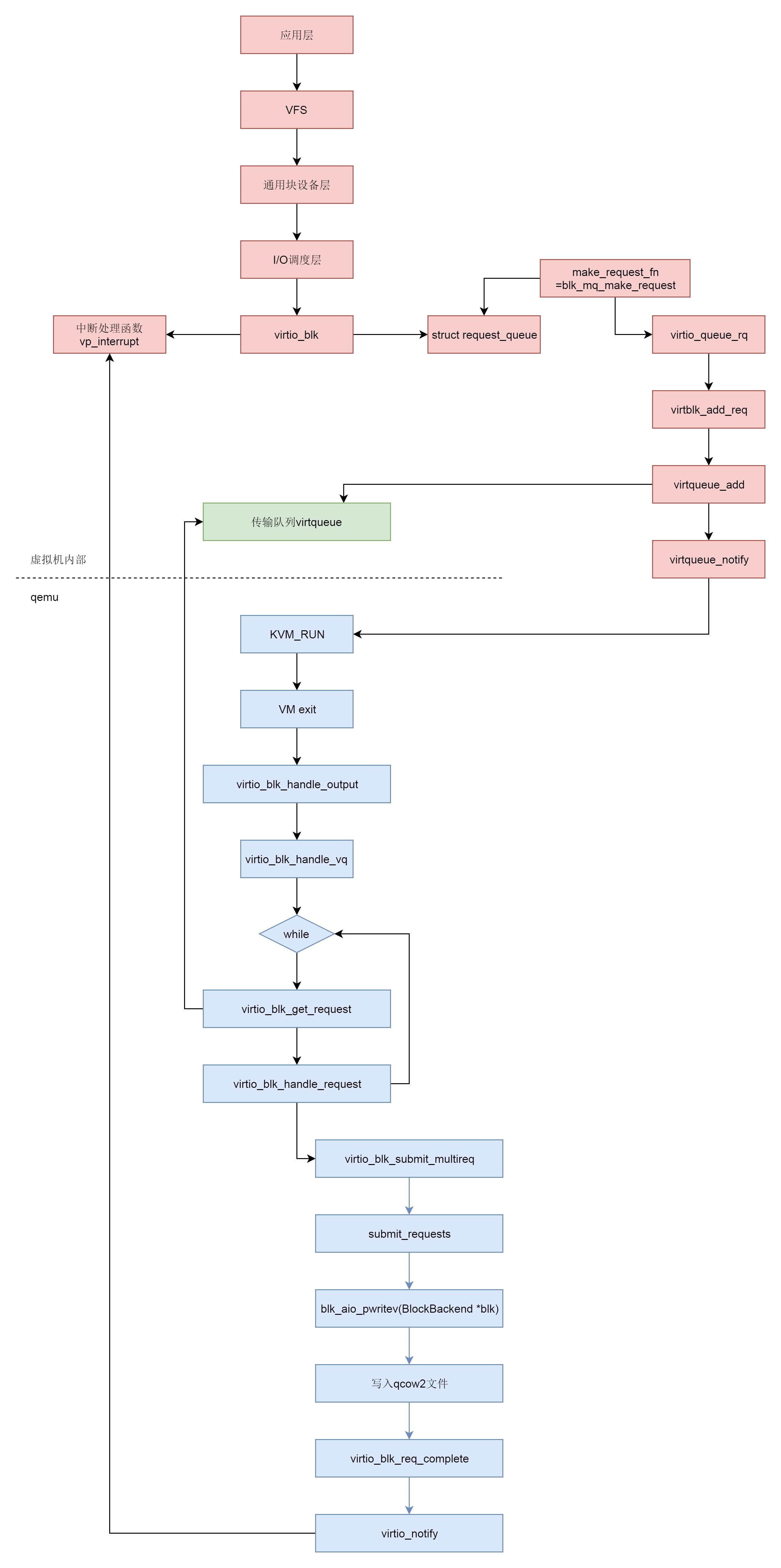
在虚拟机里面,应用层调用write系统调用写入文件。 write系统调用进入虚拟机里面的内核,经过VFS,通用块设备层,I/O调度层,到达块设备驱动。 虚拟机里面的块设备驱动是virtio_blk,它和通用的块设备驱动一样,有一个request queue,另外有一个函数make_request_fn会被设置为blk_mq_make_request,这个函数用于将请求放入队列。 虚拟机里面的块设备驱动是virtio_blk会注册一个中断处理函数vp_interrupt。当qemu写入完成之后,它会通知虚拟机里面的块设备驱动。 blk_mq_make_request最终调用virtqueue_add,将请求添加到传输队列virtqueue中,然后调用virtqueue_notify通知qemu。 在qemu中,本来虚拟机正处于KVM_RUN的状态,也即处于客户机状态。 qemu收到通知后,通过VM exit指令退出客户机状态,进入宿主机状态,根据退出原因,得知有I/O需要处理。 qemu调用virtio_blk_handle_output,最终调用virtio_blk_handle_vq。 virtio_blk_handle_vq里面有一个循环,在循环中,virtio_blk_get_request函数从传输队列中拿出请求,然后调用virtio_blk_handle_request处理请求。 virtio_blk_handle_request会调用blk_aio_pwritev,通过BlockBackend驱动写入qcow2文件。 写入完毕之后,virtio_blk_req_complete会调用virtio_notify通知虚拟机里面的驱动。数据写入完成,刚才注册的中断处理函数vp_interrupt会收到这个通知。
课堂练习 请你沿着代码,仔细分析并牢记virtqueue的结构以及写入和读取方式。这个结构在下面的网络传输过程中,还要起大作用。
欢迎留言和我分享你的疑惑和见解,也欢迎收藏本节内容,反复研读。你也可以把今天的内容分享给你的朋友,和他一起学习和进步。