你好,我是志东,欢迎和我一起从零打造秒杀系统。
上节课我们介绍了秒杀的削峰,你在手写秒杀系统的时候,可以采用验证码/问答题、异步消息队列或者限流的方式进行削峰,以此平滑流量峰值,减轻单位时间分片内的系统压力。这节课我们将把重点放在其他高可用的方面——降级、热点数据和容灾,持续打造秒杀系统的高可用。
当秒杀活动开启,流量洪峰来临时,交易系统压力陡增,具体表现一般会包括CPU升高,IO等待变长,请求响应时间TP99指标变差,整个系统变得越来越不稳定。为了力保核心交易流程,我们需要对非核心的一些服务进行降级,减轻系统负担,这种降级一般是有损的,属于“弃卒保帅”。
而秒杀的核心问题,是要解决单个商品的高并发读和高并发写的问题,这是典型的热点数据问题,我们需要有相应的机制,避免热点数据打垮系统。
机房容灾其实不仅仅是秒杀系统需要思考的,重要的软件系统,不管是互联网应用,还是传统应用,比如银行系统等,都需要考虑机房容灾的问题。不同的场景,容灾的设计也不尽相同,这节课我们将从常见的互联网公司的角度,看看他们一般会怎么搭建交易系统的容灾。
降级
我们先说说“降级”,其实和削峰一样,降级解决的也是有限的机器资源和超大的流量需求之间的矛盾。如果你的资源够多,或者你的流量不够大,就不需要对系统进行降级了;只有当资源和流量的矛盾突出时,我们才需要考虑系统的降级。
前面已经介绍了,降级一般是有损的,那么必然要有所牺牲,下面介绍几种常见的降级:
- 写服务降级,牺牲数据一致性获取更高的性能;
- 读服务降级,故障场景下紧急降级快速止损;
- 简化系统功能,干掉一些不必要的流程,舍弃非核心功能。
下面我们逐一分析下。
1. 写服务降级,牺牲数据一致性获取更高的性能
我们知道,在多数据源(MySQL和Redis)的场景下,数据一致性一般是很难保证的。除非你引入分布式事务,但分布式事务也会带来一些缺点,比如实现复杂、性能问题、可靠性问题等。因此一般在涉及金融资产类对一致性要求高的场景时,我们才会考虑分布式事务。
在流量不高的时候,我们的写请求可以直接先落入MySQL数据库,再通过监听数据库的Binlog变化,把数据更新进Redis缓存,如下图所示。

这种设计,缓存和数据库是最终一致的。通过缓存,我们可以扛更高流量的读操作,但是写操作仍然受制于数据库的磁盘IOPS,一般考虑一个数据库也就能支持 3000~5000 TPS的写操作。
当流量激增的时候,我们就需要对以上的写路径进行降级,由同步写数据库降级成同步写缓存、异步写数据库,利用Redis强大的OPS来扛流量,一般单个Redis分片可达8~10万的OPS,Redis集群的OPS就更高了。
如下图所示,写请求首先直接写入Redis缓存,写入成功之后,同时再启动一个线程,发出写操作MQ,就可以返回客户端了。其他应用消费MQ,通过MQ异步化写数据库。

这里,我们通过Redis的高并发写能力,提升了系统性能,带来的牺牲就是缓存数据和数据库数据的一致性问题。为了追求高性能,牺牲一致性在大厂的设计中比较常见,对于异步造成的数据丢失等一致性问题,一般会有定时任务一直在比对,以便最快发现问题,进行修复。
2.读服务降级,故障场景下紧急降级快速止损
在做高可用系统设计时,我们都会有个共识,就是微服务自身所依赖的外部中间件服务或者其他RPC服务,随时都可能发生故障,因此我们需要建设多级缓存,以便故障时能及时降级止损。
如下图所示,我们给Redis缓存之外,又增加了ES缓存。当然了,你可以建立多个缓存副本,比如主Redis缓存外,再建立副Redis缓存,或者再增加ES缓存,这些都可以的,不过相应会增加你的资源成本和代码编写的复杂度。

如上图,假设当秒杀的Redis缓存出现故障时,我们就可以通过降级开关,快速将读请求降级到ES上。或者当Redis和ES同时出现故障时(现实中很少出现同时故障的场景),我们还是可以通过降级开关将流量切换到数据库上,让数据库暂时承压来完成读请求服务。
由此可见,在做高可用系统设计时,降级路径是多么的重要,它会是你关键时候的保命开关,让你在突发故障时有路可退。
3. 简化系统功能,干掉一些不必要的流程,舍弃非核心功能
当你打开京东或淘宝的商品详情页时,你会发现,除了商品的基本信息外,还有很多附加的信息,比如你是否收藏过该商品、商品的收藏总数量、商品的排行榜、评价和推荐等楼层。同样,对于秒杀结算页,还会有礼品卡、优惠券等虚拟支付路径。
如果是普通商品,这些附加信息当然是越多越好,一方面体现了系统的完整性,另一方面也可以多渠道引流促进转化。但是在秒杀场景下,这些信息是否有必要就需要视情况而定了,秒杀系统要求尽量简单,交互越少,数据越小,链路越短,离用户越近,响应就越快,因此非核心的功能在秒杀场景下都是可以降级的,如下图红框所示。

这种非核心功能的有损降级,要视具体的SKU而定,一般为了降低影响范围,我们只对流量非常高的SKU进行降级。比如,如果是手机秒杀,一般是不需要降级的,但是像茅台、口罩这样的爆品,就需要针对SKU维度进行非核心功能的降级了。
以上就是几个典型的降级场景了,简单总结一下。这3种降级场景在秒杀系统建设中都会用到。首先,非核心链路的降级在爆品的SKU上经常用到,你可以收藏一下京东的平价茅台商品,然后进入商详页看下是否有收藏功能,就会发现一直是处于降级的状态;非核心链路的降级在大促时也经常用,一般在快接近0点前的5分钟,全系统就会启动很多非核心功能的降级,以确保有限的机器资源用在更核心的场景。故障场景的读服务降级也是常用的高可用手段,通过一键降级开关我们可以灵活的在不同链路间进行切换,提供灵活的服务能力,应对可能突发的故障。为了追求高性能,秒杀也会牺牲一致性对写服务进行降级。
这里我们顺便也看下降级开关的设计,比较简单,核心思路就是通过配置中心,对降级开关进行变更,然后推送到各个微服务实例上。

热点数据
讲完了降级,接下来我们来聊聊热点数据。进入正题前,我们先看看高并发的常规解决思路。
分布式系统设计,解决高并发问题,可能你很快会想到,如果是数据库,可以通过分库分表来应对,如果是Redis,可以增加Redis集群的分片来解决,而应用层一般是无状态的设计。所以从数据库、Redis缓存到应用服务,都是可以通过增加机器来水平扩展服务能力,解决高并发的问题。
然而,这样就能应对秒杀的挑战了吗?其实还不够,前面我有提到,秒杀的核心问题是要解决单个商品的高并发读和高并发写问题,也就是要处理好热点数据问题。
所谓热点数据,是从单个数据被访问的频次角度去看的。单位时间(1s)内,一个数据非常频繁的被访问,就可以称之为热点数据,反之可以归为一般数据或冷数据。那么单位时间内究竟多高的频次才能称为热点数据呢?实际上并没有一个明确的定义,可以根据你自己的系统吞吐能力而定。
平价茅台在进行秒杀时,只有这个SKU是热点,所以再怎么进行分库分表,或者增加Redis集群的分片数,茅台SKU落在的那个分片的能力实际并没有提升,总会触达上限,把Redis打挂,最后可能引发缓存击穿、系统雪崩。那我们应该怎么解决这个棘手的热点问题呢?别担心,难不倒我们,请跟我继续往下学习。
**我们把这个问题分为两类:读热点问题和写热点问题。**下面我们分别展开讨论。
先看下读热点如何解决,我先抛出解决该问题的思路:
- 增加热点数据的副本数;
- 让热点数据离用户越近越好。

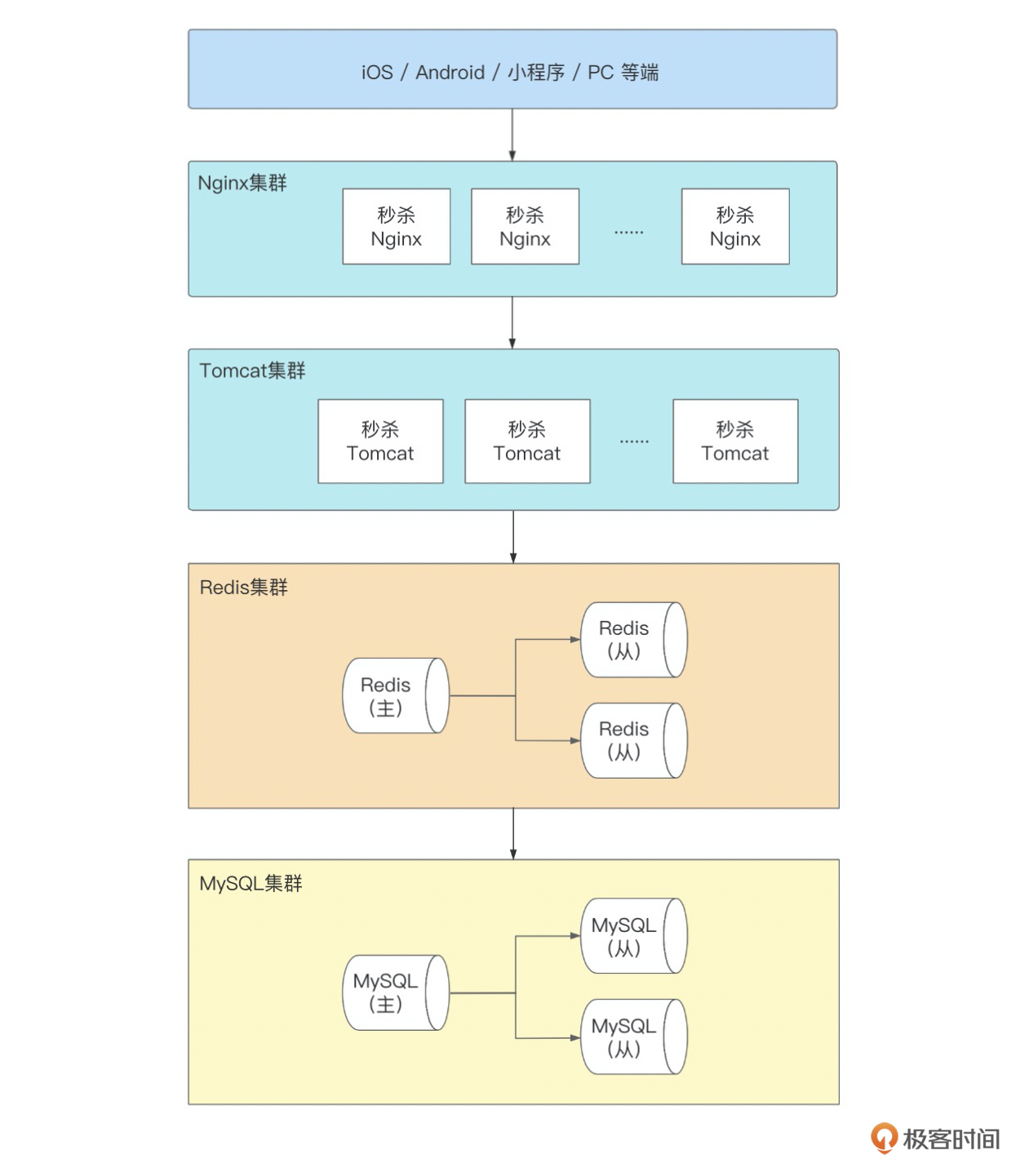
以上是秒杀系统的部署结构图,参照解决思路,我们的第一个解决方案,就是增加Redis从的副本数,然后业务层(Tomcat集群)轮询查询不同的副本,提高同一数据的QPS。一般情况下,单个Redis从,可提供8~10万的查询,所以如果我们增加12个副本,就可以提供百万QPS的热点查询。

这个方法能解决热点问题,但成本比较高,如果你的集群分片数比较多,那分片数*副本数就是一笔不小的开销。
第二个解决方案,我们把热点数据再上移,在Tomcat集群做热点数据的本地缓存,也就是让业务层的每个实例里都有份数据副本,读请求数据的时候,无需去Redis获取,直接从本地缓存里取。这时候,数据的副本数和Tomcat实例一样多,另外请求链路减少了一层,而且也减少了对Redis单片QPS上限的依赖,具有更高的可靠性和更高的性能。

这种方式热点数据的副本数随实例的增加而增加,非常容易扩展,扛高流量。不过你要思考一个问题,本地缓存的数据延迟业务是否能够接受?
如果能接受,本地缓存的时候可以设置几分钟?如果对延迟要求比较高,可以设置1s,这样对Redis而言,OPS的压力直接降低到实例数/每秒,就不需要那么多副本了。
本地缓存的实现比较简单,可以用HashMap、Ehcache,或者Google提供的Guava组件。
读热点还有一个比较简单粗暴的方法,那就是直接短路返回。这么说可能比较抽象,我举个例子,茅台秒杀的时候,这个SKU是不支持使用优惠券的,那么优惠券系统在处理的时候,可以根据配置中心的茅台SKU编码,直接返回空的券列表,这样基本上不怎么耗资源,效率非常高。当然了,这种方式和具体商品的活动方式有关,不具有通用性,但是在几百万的流量面前,简单有效。
介绍完读热点,接下来我们看写热点问题。我们先回忆一下,在[第6讲]流量管控里,我们介绍到用户点击“立即预约”的时候,会往“预约人数”这个Redis key上进行++操作,当几百万人同时预约的时候,这个key就是热点写操作了。
这个预约总人数有个特点,只是在前端给用户展示用,除此之外,没有其他用途,因此在高并发的场景下,这个人数可以不用那么及时和精确。知道了问题所在,解决方案就在眼前了,我们的思路就是先在JVM内存里++,延迟提交到Redis,这样就可以把Redis的OPS降低几十倍。以下是示意图:

写热点还有一个场景就是库存的扣减,这里讲一下基本思路,可以通过把一个热key拆解成多个key的方式,避免热点问题。这种设计涉及到对库存进行再细分,以及子库存挪动,非常复杂,而且边界问题比较多,容易出现少卖或者超卖问题,一般不推荐这种方法。
另一个思路就是对单SKU的库存直接在Redis单分片上进行扣减,实际上,库存系统在秒杀链路的末端,通过我们之前介绍的削峰和限流,真正到库存的流量是有限的,单片的Redis OPS能承受得了。然后,我们可以针对单SKU的库存扣减进行限流,保证库存单片Redis的压力。这样双管齐下,单SKU的库存Redis扣减压力就是可控的了。
容灾
最后我们一起看下容灾,容灾不仅仅是秒杀系统需要考虑的,但凡重要的系统,都要在方案设计时考虑容灾问题。容灾,一般是指搭建多套(两套或以上)相同的系统,当其中一个系统出现故障时,其他系统能快速进行接管,从而持续提供7*24不间断业务。
在讨论容灾的时候,你可能听说过“同城双活”“异地多活”等术语,它们都是不同的容灾方案,不同的方案,其技术要求、建设成本、运维成本都不一样。在多活架构下,对两套系统之间通信线路质量、时延要求很高,业内主流IT厂家比较认可的是单向时延2ms以内,超过这个时延,对“多活”的跨机房请求和数据同步的性能影响就会比较大。
因此,涉及跨城市的多活,当城市距离较大时,比如上海和北京,那么这种物理上的时延很难克服。为了保证数据库的一致性,就需要付出很高的时间成本,往返几个来回时延叠加,RT就受不了了。所以,如果是异地多活的情况,一般是需要把数据划分成不同单元,让流量在单元内闭环。异地多活单元化的设计其实非常复杂,成本高昂,即便是大厂也不一定能搭建好异地多活。
因此,这节课我们的重点还是放在“同城双活”的设计上。
同城双活是在同城或相近区域内建立两个机房。同城双机房距离比较近,通信线路质量较好,比较容易实现数据的同步复制,保证高度的数据完整性和数据零丢失。
同城两个机房各承担一部分流量,一般入口流量完全随机,内部RPC调用尽量通过就近路由闭环在同机房,相当于两个机房镜像部署了两个独立集群,数据仍然是单点写到主机房数据库,然后实时同步到另外一个机房。

如上图所示,就是秒杀系统的“同城双活”方案。从Nginx层、Tomcat层,到Redis、MySQL层,我们都做了双中心部署,不管哪一层出现故障,都可以灵活切换。
同城双活因为物理距离短,机房间的时延是有保证的,我们可以让写流量最后落库的时候都写到主机房,而读流量则完全可以做到机房内闭环。当然了,我们在做系统设计的时候,也是要尽量避免C端流量直接打到数据库,因此,这种跨机房的写流量都是比较可控的。
简单提示一下,双机房间的物理专线也必须是高可用的设计,至少需要两根以上进行互备,这样在专线故障时才有机会绕行避免不可用,这些在大厂里一般是运维团队在保障,业务团队了解实现原理就可以。
小结
这节课我们主要讨论了秒杀的降级策略,热点数据的处理方式以及“同城双活”的容灾方案。
降级是系统故障发生时你的逃生路径,你一定要有这个认知。系统故障不可避免,随时都可能发生,所以在做系统设计时一定要给自己预留逃生通道,不能在系统故障时让用户只能干等着故障恢复。
所以降级的设计非常重要,这一节课里,我们介绍了几种常见的降级场景和解决方法,有同步写库降级为异步写库,其实也可以反过来,从异步写库降级为同步写库,取决于你追求的是性能还是一致性;我们还介绍了通过搭建多级缓存,在一级缓存故障时就可以降级到二级缓存;最后我们还介绍了业务功能降级,舍弃非核心功能,力保主流程功能正常运转。
当我们有了降级手段后,日常就要经常演练了,避免线上真的发生故障时茫然失措。
接着我们还介绍了秒杀的热点数据处理,热点数据是秒杀系统的基本属性,必须面对。读热点问题的解决遵循朴素的思路,通过增加数据副本数来扛流量,同时尽量让数据靠近用户。这节课我们更多着墨在动态热点数据上,通过搭建Redis多从副本以及JVM本地缓存,能解决大部分的读热点问题;而对于静态数据的处理,可以通过CDN缓存、浏览器缓存来应对,我将在系统优化章节详细介绍CDN缓存。
写热点的思路就比较简单了,我们共介绍了3种方法。一是本地缓存,延迟提交;二是将写热点数据进行分片,我们在处理大key时也经常用分片的思路;三是单SKU限流,保护单分片的Redis操作。
最后一部分我们介绍了系统容灾,容灾是解决系统级故障的手段,这是个比较大的话题,一般在互联网大厂中会有运维和架构组织统一设计方案,而不同公司选择的方案和路径不同,要结合你所在公司的具体情况而定。
需要特别注意的是,机房物理距离的问题,对你的方案设计至关重要,本质上难点就是数据的复制和一致性问题。这节课我们重点学习了“同城双活”的设计思路,通过秒杀系统的同城双活设计,你可以看到,不管是Nginx集群、Tomcat集群、Redis集群,还是MySQL集群,我们都可以灵活进行机房间切换,在故障时快速恢复。
思考题
这节课我们探讨了热点数据以及热点数据的几种处理方法,这里请你思考下,我们怎么能主动发现热点数据并进行预警呢?该如何设计?
以上就是这节课的全部内容,欢迎你在评论区和我讨论问题,交流经验!