你好,我是LMOS。
前面我们设计了迷你CPU,相信你已经对CPU如何执行指令有了一定的了解。
而CPU执行的指令,正是由工程师敲出来的高级编程语言产生的,比如我们熟知的C、C++、Java等。
平时我们做编程的时候,底层CPU如何执行指令已经被封装好了,因此你很少会想到把底层和语言编译联系在一起。但从我自己学习各种编程语言的经历看,从这样一个全新视角重新剖析C语言,有助于加深你对它的理解。
这节课我们首先要了解CPU执行指令的过程,然后再来分析C语言的编译过程,掌握C语言的重要组成,最后我们再重点学习C语言如何对程序以及程序中的指令和数据进行抽象,变成更易于人类理解的语言(代码从这里下载)。
CPU执行指令的过程
通过之前的学习,我们已经知道了CPU执行一条特定指令的详细过程,它们是取指、译码,执行、访存、回写。这是一个非常详细的硬件底层细节,我们现在再迈一个台阶,站高一点,从软件逻辑的角度看看CPU执行多条指令的过程。
这个过程描述起来很简单,就是一个循环。为了让你分清每个步骤,我分点列一下:
1.以PC寄存器中值为内存地址A,读取内存地址A中的数据;
2.CPU把内存地址A中的数据作为指令执行,具体执行过程为取指、译码,执行、访存、写回;
3.将PC寄存器中的值更新为内存地址A+(一条指令占用的字节数);
4.回到第一步。
上述过程就是CPU执行指令的逻辑过程。下面我们动手来写几行代码,调试一下,观察一下内存的内容和CPU寄存器的变化,这样你就更加清楚了。代码如下:
1 | .text |
这是一段RV32I指令集编写的汇编代码,现在你无法完全理解这段代码也没关系,能看懂注释就行了。
下面我们一起打开我为你们准备工程代码,调试一下。如何用VSCode调试代码,我在环境那节课讲过了,记不清了可以回顾一下。
这里我们用VSCode打开本课的目录,设置好断点,按下“F5”键,就行了,如下所示。

我们看到t0、t1、t2寄存器中的数据和我们预期的一样。PC寄存器从0x10120,一直变化到0x1012c,每执行一条指令PC寄存器的值都要加4,这是因为每条RV32I指令都占用4字节的内存空间。
我们在调试控制台中执行“-exec x/16xb 0x10120”命令,即可显示从0x10120开始的16字节内存数据,刚好4条指令的数据。我还在文稿里画了一幅图,它展示了内存中的情况,如下所示:

对照示意图,我来为你解释一下,大致逻辑是这样的:最开始,由CPU控制单元通过控制总线发出要读取数据的控制信号。;接着通过地址总线发送地址信号(当前情况下地址数据来源PC寄存器(0x10120));然后通过数据总线传送指令数据(0x00100313);最后执行单元拿到指令数据开始执行,并增加PC寄存器使之指向下一条指令。重复这个过程,内存中的指令就能一条一条地执行了。
C语言编译过程
了解了CPU执行逻辑过程之后,我们再来看看内存中的指令数据是如何产生的。
其实数据产生的方式有很多,我们可以用手写,也可以用电子编程器。只不过这样的方式,太古老了,也太低效了,更加容易出错。所以人们之后设计汇编语言时,实现了指令符号化,这看似高级了不少,但是依然是低效且难以理解的。
直到后来人们开发出了高级语言,进一步抽象,形成更容易让人们理解的形式。但是因为CPU始终只认识那些二进制数据,就需要把高级语言转化成为二进制数据,这个转化的过程叫编译过程,完成这个转化的工具软件就叫编译器。
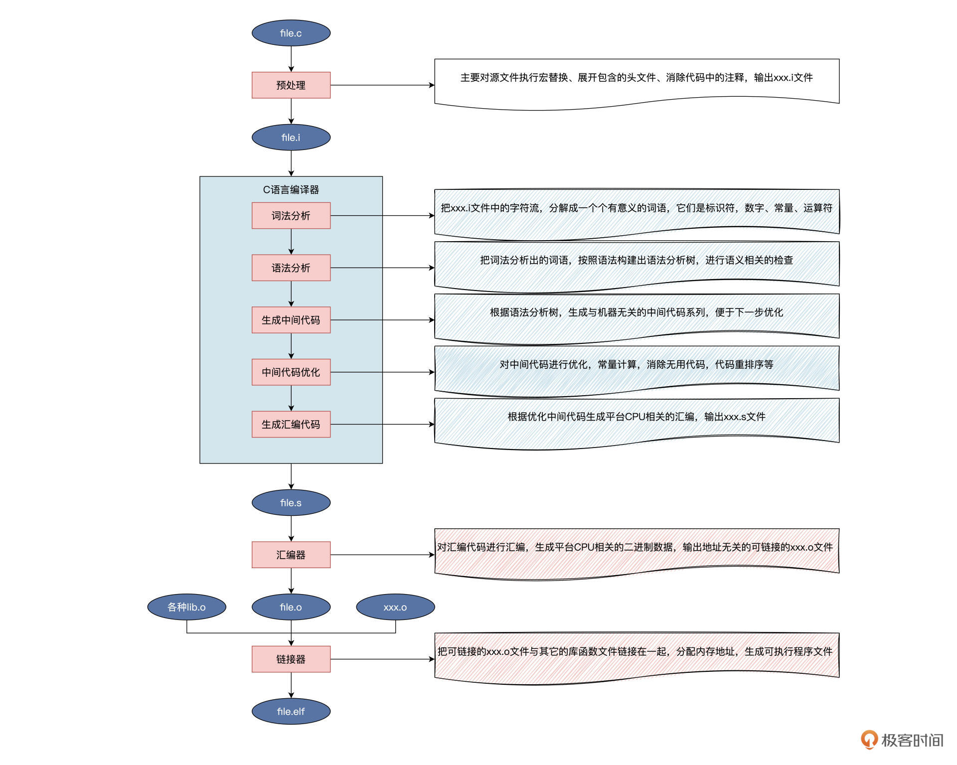
比如下面要讲的C语言编译器编译C语言的过程。我们先通过示意图来理解这一过程,建立一个整体印象,如下所示:

现代的C预处理器、C编译器、汇编器、链接器是独立的程序,可以分开独立工作,并不是一个程序完成上图中所有的工作。
因为我们不开发编译器,这里你不需要理解词法、语法是如何分析的,中间代码是怎样优化的。我们要关注的焦点是,从C源代码到二进制机器指令数据的转化过程。
C语言的重要组成
想要弄清楚C如何跟二进制指令数据转化,首先要清楚C语言的重要组成部分。你可能会说,C语言的重要组成当然是C语言代码。这个说法当然没错,但代码只是一个统称。从不同层次抽象,里面的内容是不一样的:从高层次看代码中只有声明和定义,下一层看代码只有函数和变量,变量进一步分解还有不同的类型。
硬背这些分类只会让你晕头转向。接下来我们不妨分析一下,想要让一段C语言代码编译通过,需要哪些重要成分和逻辑结构。
我们在C语言中经常容易混淆声明和定义这两个概念,我们先来看看声明。
声明是给变量、函数、结构体等命名,表明在程序代码中有该变量、函数、结构体,我们来看看下图中的代码:

我们在declaration.c程序文件中,声明了一个整型变量,一个结构体变量,一个函数。然后我们编译它,确实能编译成功,这说明在C语言文法中仅仅需要有声明就可以,当然空文件也是可以的。声明不会分配内存空间。
这里需要注意的是,只有声明的代码确实能编译成功,但链接的时候就不一定了,我们这里之所以能链接成功。是因为在其它代码中没有对这些声明进行了引用。
下面我们来看看定义,定义是具体给变量分配内存空间。这个内存空间可以是初始化的,也可以是没有初始化的、给出具体函数的实现。
具体函数可以是空函数,函数中没有语句什么都不做也可以,唯一必需的就是指明结构体成员。结构体也是变量,只不过结构体是多个变量的组合,同样要分配内存空间,可以初始化也可以不做初始化。
我们写代码验证一下对不对,如下图所示:

我们还是在definition.c程序文件中,定义了一个整型变量,一个结构体变量,一个函数。我们同样能成功编译它。这说明C语言文法中没有声明,只有定义也可以成功编译的,其实C语言文法的原则是,声明可以出现很多次,定义有且只能出现一次。声明和定义也可以同时出现。
现在我来总结一下,其实编译的其中一个过程,就是用某种编程语言的文法来检查所写语言(代码)是否正确。你可以这么理解,语言的文法就是对这种语言的最高抽象,所以我们可以说 C语言最重要的组成部分就是声明或者定义。
声明或者定义中又包含变量和函数,变量又有指针、数组、结构体,它们又包含各种类型,而函数中包含了各种表达式,各种表达式对变量进行操作。
编译器的语法分析过程,就是这样层层递归推导下去,最终构建出语法树,从而检查语言是否正确无误、是否符合该语言文法的规则定义,都符合编译才能通过。就像你学英文一样,你怎么判断一条英语句子是否正确呢?你会拿主谓宾等等约定俗成的语法去套,如果能套上去,就是正确的。
C语言对程序的抽象
前面我们已经从整体上了解了C语言的重要组成,可以看出,一段程序从语法角度来说就是声明加上定义。
现在我们继续深入了解C语言对程序的抽象,平时我们最多是使用设计好的C语言。而现在我们要站在C语言设计者的角度想一想,一门既能写程序,又更容易让人类理解的语言要怎么设计?其实这门语言的“设计过程”,就是C语言对机器语言的抽象,也就是C语言对程序的抽象。
我特意为你绘制了一幅图,我们从C语言的核心语言元素开始了解。这些元素就像英文里的各种固定词型,知道了这些元素在C语言中发挥的作用,你就找到了理解C语言的钥匙。

我们看到C语言中,包含声明和定义,可以声明变量和函数,由图中绿色箭头指向。也可以定义变量和函数,由图中蓝色箭头指向,注意定义只能出现一次,声明可以出现多次。
我故意安排指针在最前端,是因为从C语言特性讲,指针能指向任一变量和函数,由图中红色箭头指向;从另一个角度看,指针就是内存,能自由寻址读写内存空间,但能否读写内存则要看操作系统给的权限,指针就是C语言中的“上帝之手”。同时,图中黑色线条还表示指针可以有相应的类型,并且能参与运算,这是我把指针放在比函数更高位置的原因。
需要注意的是,各种类型的变量是可以定义在函数以外的,这些定义在函数以外的变量是全局变量,而定义在函数内部的变量叫局部变量。
如果我们要用C语言完成一个实际功能,一定要写一个函数。函数就是C语言中对一段功能代码的抽象。一个函数就是一个执行过程,有输入参数也有返回结果(根据需要可有可无),代码如下所示:
1 | void func() |
上面代码中的函数是空函数,C语言是允许的,当然这样的函数不会完成任何功能。
如果我们要完成点什么功能,就要在函数中写代码语句。代码语句又被抽象成表达式和流程控制。这也是为什么上图中函数下面包含了表达式和流程控制。
接下来,我们写个完成求两数之差、求两数之和的函数,代码如下所示:
1 | int func(int op, int a, int b) |
上面代码中有三个表达式,注释中已经写明了,含有三种流程控制:if判断分支控制,return返回控制,还有默认的从上至下的代码顺序。你可以把上述代码拿到上图中去套,以证明C语言对代码语句的抽象,你会发现一套一个准。
下面我们继续研究一下表达式。从前面的图里,可以看到C语言表达式包含了变量和运算符。
变量又有各种类型,单个变量也是表达式,但是运算符不能单独存在变成表达式,所以C语言表达式要么是单个变量,要么是变量加运算符一起。根据运算符的类型不同,可以分成运算表达式、逻辑表达式、赋值表达式等。
下面我们使用代码实例来找找感觉,如下所示:
1 | int sumdata = 0;//全局整型变量sumdata |
上述代码所有的表达式中,涉及了一个全局变量,两个局部变量。其中局部变量中有一个是指针变量,指向全局的变量。包含了更多的流程控制语句,可以明显地看到表达式就是:变量和运算符组合在一起,完成了对变量的操作。而变量代表了数据,最终就能实现对数据的运算。但是变量有各种类型,这些类型只是规范了变量的位宽和大小,下一节我们会有更详细的介绍。
现在我们就可以总结一下,C语言是如何抽象程序的,如下表所示。

这就是C语言对程序的抽象。到这里,今天的课程也到了尾声,你是否像我一样,想起了那个著名的公式:程序=算法+数据结构?
没错,C 语言就是函数 + 变量。函数表示算法操作,变量存放数据,即数据结构,合起来就是程序 = 算法 + 数据结构。
C语法的运算符和流程控制可以实现各种算法,而各种类型的变量组合起来,就能实现各种复杂的数据结构。理解了这些,你就抓住了C语言的本质,也为后续学习打下了良好的基础。
重点回顾
到这里今天的课程就告一段落了,我来总结一下这节课的重点。
首先我们研究了CPU执行指令过程和C语言编译过程。理解了这两个过程,后续的学习就有了良好基础。
接着我们进入到C语言内部,从宏观上理解了定义和声明这两个C语言的重要组成部分。声明只是一种说明性质的东西,不产生机器指令,而定义则是实现,会产生对应的机器指令。
最后我们从C语言的核心语言元素入手,抽丝剥茧,层层解构。C语言由函数构成,函数中又包含多条语句,语句由流程控制和表达式构成,表达式由各种类型的变量和各种运算符构成。这些东西组合在一起,就把机器执行的程序抽象成了人类易于掌握和理解的概念——C语言。文稿里我总结的那张图,你不妨保存下来,作为你学习理解C语言的导航图。

下节课我们继续研究C语言和汇编语言的对应关系,敬请期待。
思考题
为什么C语言中为什么要有流程控制?
期待你在留言区踊跃发言,积极思考有助于你更好地领会课程内容。也推荐你把这节课分享给身边的朋友,说不定就能让他进一步掌握C语言了。