我在专栏第17讲中介绍过线程是不能够重复启动的,创建或销毁线程存在一定的开销,所以利用线程池技术来提高系统资源利用效率,并简化线程管理,已经是非常成熟的选择。
今天我要问你的问题是,Java并发类库提供的线程池有哪几种? 分别有什么特点?
典型回答
通常开发者都是利用Executors提供的通用线程池创建方法,去创建不同配置的线程池,主要区别在于不同的ExecutorService类型或者不同的初始参数。
Executors目前提供了5种不同的线程池创建配置:
- newCachedThreadPool(),它是一种用来处理大量短时间工作任务的线程池,具有几个鲜明特点:它会试图缓存线程并重用,当无缓存线程可用时,就会创建新的工作线程;如果线程闲置的时间超过60秒,则被终止并移出缓存;长时间闲置时,这种线程池,不会消耗什么资源。其内部使用SynchronousQueue作为工作队列。
- newFixedThreadPool(int nThreads),重用指定数目(nThreads)的线程,其背后使用的是无界的工作队列,任何时候最多有nThreads个工作线程是活动的。这意味着,如果任务数量超过了活动队列数目,将在工作队列中等待空闲线程出现;如果有工作线程退出,将会有新的工作线程被创建,以补足指定的数目nThreads。
- newSingleThreadExecutor(),它的特点在于工作线程数目被限制为1,操作一个无界的工作队列,所以它保证了所有任务的都是被顺序执行,最多会有一个任务处于活动状态,并且不允许使用者改动线程池实例,因此可以避免其改变线程数目。
- newSingleThreadScheduledExecutor()和newScheduledThreadPool(int corePoolSize),创建的是个ScheduledExecutorService,可以进行定时或周期性的工作调度,区别在于单一工作线程还是多个工作线程。
- newWorkStealingPool(int parallelism),这是一个经常被人忽略的线程池,Java 8才加入这个创建方法,其内部会构建ForkJoinPool,利用Work-Stealing算法,并行地处理任务,不保证处理顺序。
考点分析
Java并发包中的Executor框架无疑是并发编程中的重点,今天的题目考察的是对几种标准线程池的了解,我提供的是一个针对最常见的应用方式的回答。
在大多数应用场景下,使用Executors提供的5个静态工厂方法就足够了,但是仍然可能需要直接利用ThreadPoolExecutor等构造函数创建,这就要求你对线程构造方式有进一步的了解,你需要明白线程池的设计和结构。
另外,线程池这个定义就是个容易让人误解的术语,因为ExecutorService除了通常意义上“池”的功能,还提供了更全面的线程管理、任务提交等方法。
Executor框架可不仅仅是线程池,我觉得至少下面几点值得深入学习:
- 掌握Executor框架的主要内容,至少要了解组成与职责,掌握基本开发用例中的使用。
- 对线程池和相关并发工具类型的理解,甚至是源码层面的掌握。
- 实践中有哪些常见问题,基本的诊断思路是怎样的。
- 如何根据自身应用特点合理使用线程池。
知识扩展
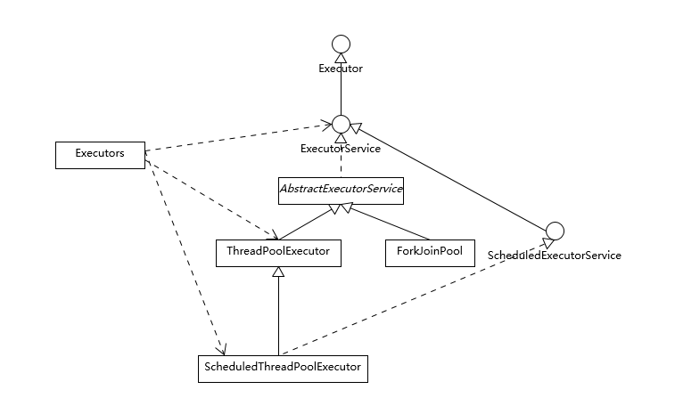
首先,我们来看看Executor框架的基本组成,请参考下面的类图。

我们从整体上把握一下各个类型的主要设计目的:
- Executor是一个基础的接口,其初衷是将任务提交和任务执行细节解耦,这一点可以体会其定义的唯一方法。
1 | void execute(Runnable command); |
Executor的设计是源于Java早期线程API使用的教训,开发者在实现应用逻辑时,被太多线程创建、调度等不相关细节所打扰。就像我们进行HTTP通信,如果还需要自己操作TCP握手,开发效率低下,质量也难以保证。
- ExecutorService则更加完善,不仅提供service的管理功能,比如shutdown等方法,也提供了更加全面的提交任务机制,如返回Future而不是void的submit方法。
1 | <T> Future<T> submit(Callable<T> task); |
注意,这个例子输入的可是Callable,它解决了Runnable无法返回结果的困扰。
- Java标准类库提供了几种基础实现,比如ThreadPoolExecutor、ScheduledThreadPoolExecutor、ForkJoinPool。这些线程池的设计特点在于其高度的可调节性和灵活性,以尽量满足复杂多变的实际应用场景,我会进一步分析其构建部分的源码,剖析这种灵活性的源头。
- Executors则从简化使用的角度,为我们提供了各种方便的静态工厂方法。
下面我就从源码角度,分析线程池的设计与实现,我将主要围绕最基础的ThreadPoolExecutor源码。ScheduledThreadPoolExecutor是ThreadPoolExecutor的扩展,主要是增加了调度逻辑,如想深入了解,你可以参考相关教程。而ForkJoinPool则是为ForkJoinTask定制的线程池,与通常意义的线程池有所不同。
这部分内容比较晦涩,罗列概念也不利于你去理解,所以我会配合一些示意图来说明。在现实应用中,理解应用与线程池的交互和线程池的内部工作过程,你可以参考下图。

简单理解一下:
- 工作队列负责存储用户提交的各个任务,这个工作队列,可以是容量为0的SynchronousQueue(使用newCachedThreadPool),也可以是像固定大小线程池(newFixedThreadPool)那样使用LinkedBlockingQueue。
1 | private final BlockingQueue<Runnable> workQueue; |
- 内部的“线程池”,这是指保持工作线程的集合,线程池需要在运行过程中管理线程创建、销毁。例如,对于带缓存的线程池,当任务压力较大时,线程池会创建新的工作线程;当业务压力退去,线程池会在闲置一段时间(默认60秒)后结束线程。
1 | private final HashSet<Worker> workers = new HashSet<>(); |
线程池的工作线程被抽象为静态内部类Worker,基于AQS实现。
- ThreadFactory提供上面所需要的创建线程逻辑。
- 如果任务提交时被拒绝,比如线程池已经处于SHUTDOWN状态,需要为其提供处理逻辑,Java标准库提供了类似ThreadPoolExecutor.AbortPolicy等默认实现,也可以按照实际需求自定义。
从上面的分析,就可以看出线程池的几个基本组成部分,一起都体现在线程池的构造函数中,从字面我们就可以大概猜测到其用意:
- corePoolSize,所谓的核心线程数,可以大致理解为长期驻留的线程数目(除非设置了allowCoreThreadTimeOut)。对于不同的线程池,这个值可能会有很大区别,比如newFixedThreadPool会将其设置为nThreads,而对于newCachedThreadPool则是为0。
- maximumPoolSize,顾名思义,就是线程不够时能够创建的最大线程数。同样进行对比,对于newFixedThreadPool,当然就是nThreads,因为其要求是固定大小,而newCachedThreadPool则是Integer.MAX_VALUE。
- keepAliveTime和TimeUnit,这两个参数指定了额外的线程能够闲置多久,显然有些线程池不需要它。
- workQueue,工作队列,必须是BlockingQueue。
通过配置不同的参数,我们就可以创建出行为大相径庭的线程池,这就是线程池高度灵活性的基础。
1 | public ThreadPoolExecutor(int corePoolSize, |
进一步分析,线程池既然有生命周期,它的状态是如何表征的呢?
这里有一个非常有意思的设计,ctl变量被赋予了双重角色,通过高低位的不同,既表示线程池状态,又表示工作线程数目,这是一个典型的高效优化。试想,实际系统中,虽然我们可以指定线程极限为Integer.MAX_VALUE,但是因为资源限制,这只是个理论值,所以完全可以将空闲位赋予其他意义。
1 | private final AtomicInteger ctl = new AtomicInteger(ctlOf(RUNNING, 0)); |
为了让你能对线程生命周期有个更加清晰的印象,我这里画了一个简单的状态流转图,对线程池的可能状态和其内部方法之间进行了对应,如果有不理解的方法,请参考Javadoc。注意,实际Java代码中并不存在所谓Idle状态,我添加它仅仅是便于理解。

前面都是对线程池属性和构建等方面的分析,下面我选择典型的execute方法,来看看其是如何工作的,具体逻辑请参考我添加的注释,配合代码更加容易理解。
1 | public void execute(Runnable command) { |
线程池实践
线程池虽然为提供了非常强大、方便的功能,但是也不是银弹,使用不当同样会导致问题。我这里介绍些典型情况,经过前面的分析,很多方面可以自然的推导出来。
- 避免任务堆积。前面我说过newFixedThreadPool是创建指定数目的线程,但是其工作队列是无界的,如果工作线程数目太少,导致处理跟不上入队的速度,这就很有可能占用大量系统内存,甚至是出现OOM。诊断时,你可以使用jmap之类的工具,查看是否有大量的任务对象入队。
- 避免过度扩展线程。我们通常在处理大量短时任务时,使用缓存的线程池,比如在最新的HTTP/2 client API中,目前的默认实现就是如此。我们在创建线程池的时候,并不能准确预计任务压力有多大、数据特征是什么样子(大部分请求是1K 、100K还是1M以上?),所以很难明确设定一个线程数目。
- 另外,如果线程数目不断增长(可以使用jstack等工具检查),也需要警惕另外一种可能性,就是线程泄漏,这种情况往往是因为任务逻辑有问题,导致工作线程迟迟不能被释放。建议你排查下线程栈,很有可能多个线程都是卡在近似的代码处。
- 避免死锁等同步问题,对于死锁的场景和排查,你可以复习专栏第18讲。
- 尽量避免在使用线程池时操作ThreadLocal,同样是专栏第17讲已经分析过的,通过今天的线程池学习,应该更能理解其原因,工作线程的生命周期通常都会超过任务的生命周期。
线程池大小的选择策略
上面我已经介绍过,线程池大小不合适,太多或太少,都会导致麻烦,所以我们需要去考虑一个合适的线程池大小。虽然不能完全确定,但是有一些相对普适的规则和思路。
- 如果我们的任务主要是进行计算,那么就意味着CPU的处理能力是稀缺的资源,我们能够通过大量增加线程数提高计算能力吗?往往是不能的,如果线程太多,反倒可能导致大量的上下文切换开销。所以,这种情况下,通常建议按照CPU核的数目N或者N+1。
- 如果是需要较多等待的任务,例如I/O操作比较多,可以参考Brain Goetz推荐的计算方法:
1 | 线程数 = CPU核数 × 目标CPU利用率 ×(1 + 平均等待时间/平均工作时间) |
这些时间并不能精准预计,需要根据采样或者概要分析等方式进行计算,然后在实际中验证和调整。
- 上面是仅仅考虑了CPU等限制,实际还可能受各种系统资源限制影响,例如我最近就在Mac OS X上遇到了大负载时ephemeral端口受限的情况。当然,我是通过扩大可用端口范围解决的,如果我们不能调整资源的容量,那么就只能限制工作线程的数目了。这里的资源可以是文件句柄、内存等。
另外,在实际工作中,不要把解决问题的思路全部指望到调整线程池上,很多时候架构上的改变更能解决问题,比如利用背压机制的Reactive Stream、合理的拆分等。
今天,我从Java创建的几种线程池开始,对Executor框架的主要组成、线程池结构与生命周期等方面进行了讲解和分析,希望对你有所帮助。
一课一练
关于今天我们讨论的题目你做到心中有数了吗?今天的思考题是从逻辑上理解,线程池创建和生命周期。请谈一谈,如果利用newSingleThreadExecutor()创建一个线程池,corePoolSize、maxPoolSize等都是什么数值?ThreadFactory可能在线程池生命周期中被使用多少次?怎么验证自己的判断?
请你在留言区写写你对这个问题的思考,我会选出经过认真思考的留言,送给你一份学习奖励礼券,欢迎你与我一起讨论。
你的朋友是不是也在准备面试呢?你可以“请朋友读”,把今天的题目分享给好友,或许你能帮到他。