前面讲完了TCP和UDP协议,还没有上手过,这一节咱们讲讲基于TCP和UDP协议的Socket编程。
在讲TCP和UDP协议的时候,我们分客户端和服务端,在写程序的时候,我们也同样这样分。
Socket这个名字很有意思,可以作插口或者插槽讲。虽然我们是写软件程序,但是你可以想象为弄一根网线,一头插在客户端,一头插在服务端,然后进行通信。所以在通信之前,双方都要建立一个Socket。
在建立Socket的时候,应该设置什么参数呢?Socket编程进行的是端到端的通信,往往意识不到中间经过多少局域网,多少路由器,因而能够设置的参数,也只能是端到端协议之上网络层和传输层的。
在网络层,Socket函数需要指定到底是IPv4还是IPv6,分别对应设置为AF_INET和AF_INET6。另外,还要指定到底是TCP还是UDP。还记得咱们前面讲过的,TCP协议是基于数据流的,所以设置为SOCK_STREAM,而UDP是基于数据报的,因而设置为SOCK_DGRAM。
基于TCP协议的Socket程序函数调用过程
两端创建了Socket之后,接下来的过程中,TCP和UDP稍有不同,我们先来看TCP。
TCP的服务端要先监听一个端口,一般是先调用bind函数,给这个Socket赋予一个IP地址和端口。为什么需要端口呢?要知道,你写的是一个应用程序,当一个网络包来的时候,内核要通过TCP头里面的这个端口,来找到你这个应用程序,把包给你。为什么要IP地址呢?有时候,一台机器会有多个网卡,也就会有多个IP地址,你可以选择监听所有的网卡,也可以选择监听一个网卡,这样,只有发给这个网卡的包,才会给你。
当服务端有了IP和端口号,就可以调用listen函数进行监听。在TCP的状态图里面,有一个listen状态,当调用这个函数之后,服务端就进入了这个状态,这个时候客户端就可以发起连接了。
在内核中,为每个Socket维护两个队列。一个是已经建立了连接的队列,这时候连接三次握手已经完毕,处于established状态;一个是还没有完全建立连接的队列,这个时候三次握手还没完成,处于syn_rcvd的状态。
接下来,服务端调用accept函数,拿出一个已经完成的连接进行处理。如果还没有完成,就要等着。
在服务端等待的时候,客户端可以通过connect函数发起连接。先在参数中指明要连接的IP地址和端口号,然后开始发起三次握手。内核会给客户端分配一个临时的端口。一旦握手成功,服务端的accept就会返回另一个Socket。
这是一个经常考的知识点,就是监听的Socket和真正用来传数据的Socket是两个,一个叫作监听Socket,一个叫作已连接Socket。
连接建立成功之后,双方开始通过read和write函数来读写数据,就像往一个文件流里面写东西一样。
这个图就是基于TCP协议的Socket程序函数调用过程。

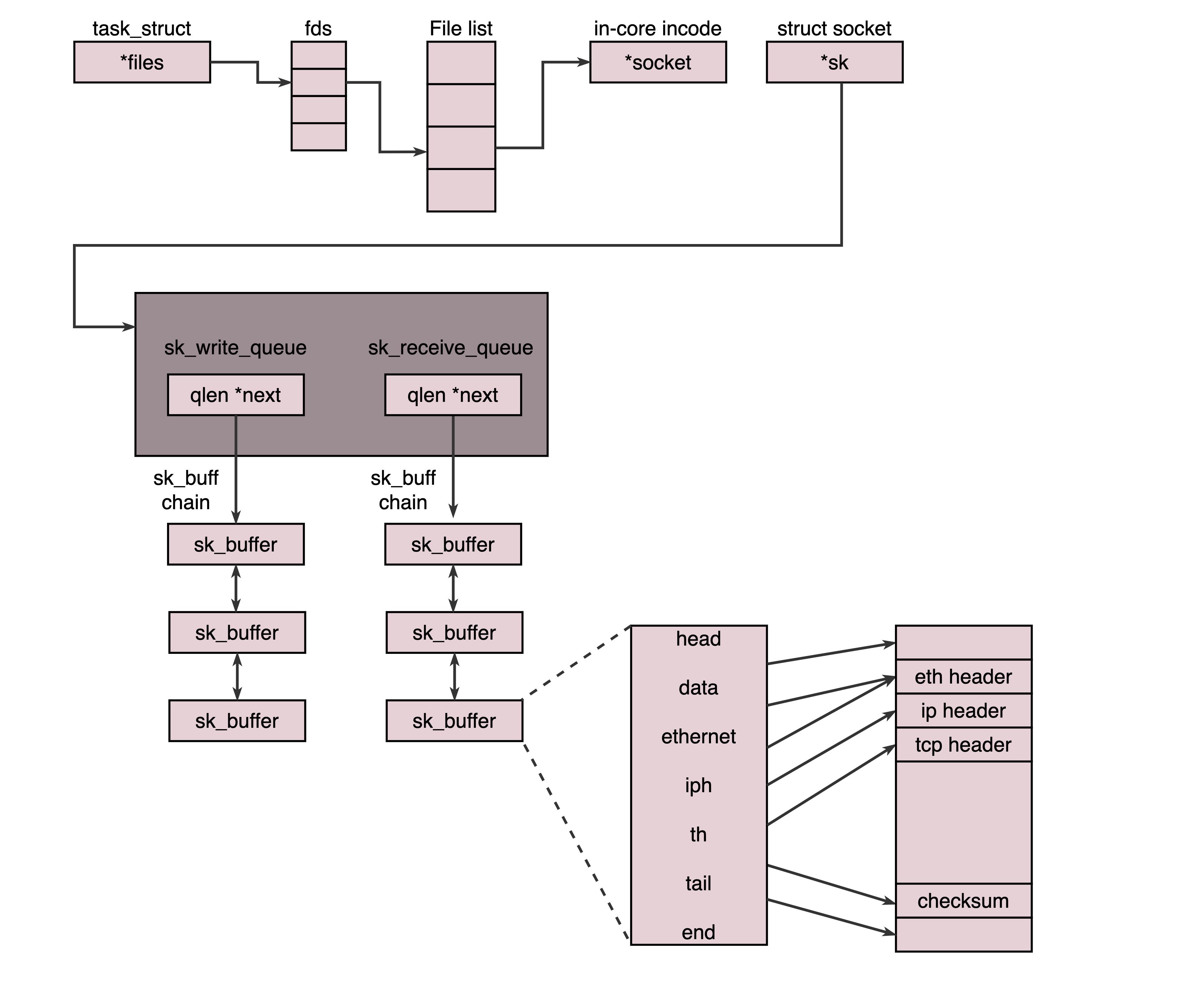
说TCP的Socket就是一个文件流,是非常准确的。因为,Socket在Linux中就是以文件的形式存在的。除此之外,还存在文件描述符。写入和读出,也是通过文件描述符。
在内核中,Socket是一个文件,那对应就有文件描述符。每一个进程都有一个数据结构task_struct,里面指向一个文件描述符数组,来列出这个进程打开的所有文件的文件描述符。文件描述符是一个整数,是这个数组的下标。
这个数组中的内容是一个指针,指向内核中所有打开的文件的列表。既然是一个文件,就会有一个inode,只不过Socket对应的inode不像真正的文件系统一样,保存在硬盘上的,而是在内存中的。在这个inode中,指向了Socket在内核中的Socket结构。
在这个结构里面,主要的是两个队列,一个是发送队列,一个是接收队列。在这两个队列里面保存的是一个缓存sk_buff。这个缓存里面能够看到完整的包的结构。看到这个,是不是能和前面讲过的收发包的场景联系起来了?
整个数据结构我也画了一张图。
基于UDP协议的Socket程序函数调用过程
对于UDP来讲,过程有些不一样。UDP是没有连接的,所以不需要三次握手,也就不需要调用listen和connect,但是,UDP的交互仍然需要IP和端口号,因而也需要bind。UDP是没有维护连接状态的,因而不需要每对连接建立一组Socket,而是只要有一个Socket,就能够和多个客户端通信。也正是因为没有连接状态,每次通信的时候,都调用sendto和recvfrom,都可以传入IP地址和端口。
这个图的内容就是基于UDP协议的Socket程序函数调用过程。
服务器如何接更多的项目?
会了这几个基本的Socket函数之后,你就可以轻松地写一个网络交互的程序了。就像上面的过程一样,在建立连接后,进行一个while循环。客户端发了收,服务端收了发。
当然这只是万里长征的第一步,因为如果使用这种方法,基本上只能一对一沟通。如果你是一个服务器,同时只能服务一个客户,肯定是不行的。这就相当于老板成立一个公司,只有自己一个人,自己亲自上来服务客户,只能干完了一家再干下一家,这样赚不来多少钱。
那作为老板你就要想了,我最多能接多少项目呢?当然是越多越好。
我们先来算一下理论值,也就是最大连接数,系统会用一个四元组来标识一个TCP连接。
1 | {本机IP, 本机端口, 对端IP, 对端端口} |
服务器通常固定在某个本地端口上监听,等待客户端的连接请求。因此,服务端端TCP连接四元组中只有对端IP, 也就是客户端的IP和对端的端口,也即客户端的端口是可变的,因此,最大TCP连接数=客户端IP数×客户端端口数。对IPv4,客户端的IP数最多为2的32次方,客户端的端口数最多为2的16次方,也就是服务端单机最大TCP连接数,约为2的48次方。
当然,服务端最大并发TCP连接数远不能达到理论上限。首先主要是文件描述符限制,按照上面的原理,Socket都是文件,所以首先要通过ulimit配置文件描述符的数目;另一个限制是内存,按上面的数据结构,每个TCP连接都要占用一定内存,操作系统是有限的。
所以,作为老板,在资源有限的情况下,要想接更多的项目,就需要降低每个项目消耗的资源数目。
方式一:将项目外包给其他公司(多进程方式)
这就相当于你是一个代理,在那里监听来的请求。一旦建立了一个连接,就会有一个已连接Socket,这时候你可以创建一个子进程,然后将基于已连接Socket的交互交给这个新的子进程来做。就像来了一个新的项目,但是项目不一定是你自己做,可以再注册一家子公司,招点人,然后把项目转包给这家子公司做,以后对接就交给这家子公司了,你又可以去接新的项目了。
这里有一个问题是,如何创建子公司,并如何将项目移交给子公司呢?
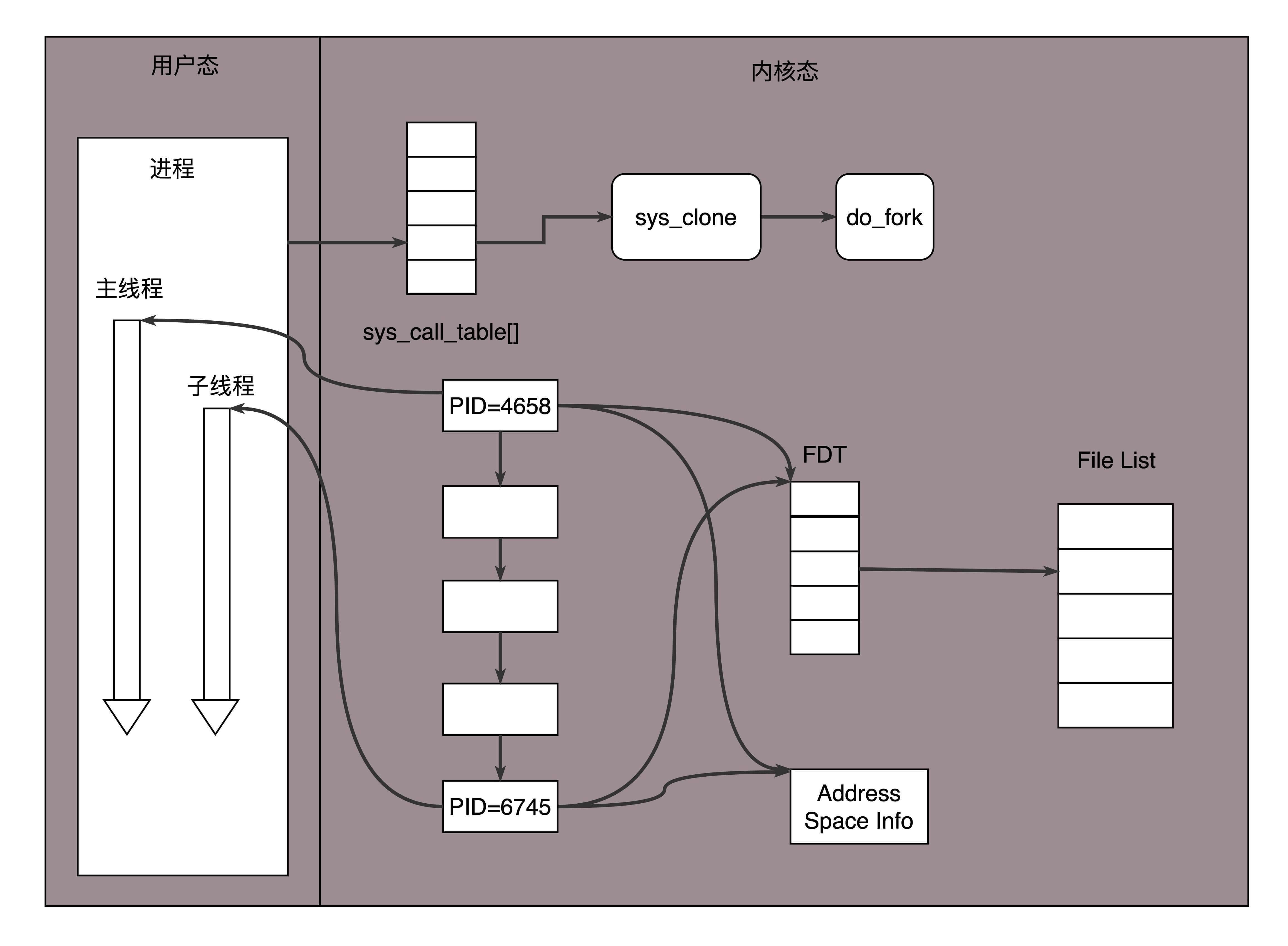
在Linux下,创建子进程使用fork函数。通过名字可以看出,这是在父进程的基础上完全拷贝一个子进程。在Linux内核中,会复制文件描述符的列表,也会复制内存空间,还会复制一条记录当前执行到了哪一行程序的进程。显然,复制的时候在调用fork,复制完毕之后,父进程和子进程都会记录当前刚刚执行完fork。这两个进程刚复制完的时候,几乎一模一样,只是根据fork的返回值来区分到底是父进程,还是子进程。如果返回值是0,则是子进程;如果返回值是其他的整数,就是父进程。
进程复制过程我画在这里。
因为复制了文件描述符列表,而文件描述符都是指向整个内核统一的打开文件列表的,因而父进程刚才因为accept创建的已连接Socket也是一个文件描述符,同样也会被子进程获得。
接下来,子进程就可以通过这个已连接Socket和客户端进行互通了,当通信完毕之后,就可以退出进程,那父进程如何知道子进程干完了项目,要退出呢?还记得fork返回的时候,如果是整数就是父进程吗?这个整数就是子进程的ID,父进程可以通过这个ID查看子进程是否完成项目,是否需要退出。
方式二:将项目转包给独立的项目组(多线程方式)
上面这种方式你应该也能发现问题,如果每次接一个项目,都申请一个新公司,然后干完了,就注销掉这个公司,实在是太麻烦了。毕竟一个新公司要有新公司的资产,有新的办公家具,每次都买了再卖,不划算。
于是你应该想到了,我们可以使用线程。相比于进程来讲,这样要轻量级的多。如果创建进程相当于成立新公司,购买新办公家具,而创建线程,就相当于在同一个公司成立项目组。一个项目做完了,那这个项目组就可以解散,组成另外的项目组,办公家具可以共用。
在Linux下,通过pthread_create创建一个线程,也是调用do_fork。不同的是,虽然新的线程在task列表会新创建一项,但是很多资源,例如文件描述符列表、进程空间,还是共享的,只不过多了一个引用而已。

新的线程也可以通过已连接Socket处理请求,从而达到并发处理的目的。
上面基于进程或者线程模型的,其实还是有问题的。新到来一个TCP连接,就需要分配一个进程或者线程。一台机器无法创建很多进程或者线程。有个C10K,它的意思是一台机器要维护1万个连接,就要创建1万个进程或者线程,那么操作系统是无法承受的。如果维持1亿用户在线需要10万台服务器,成本也太高了。
其实C10K问题就是,你接项目接的太多了,如果每个项目都成立单独的项目组,就要招聘10万人,你肯定养不起,那怎么办呢?
方式三:一个项目组支撑多个项目(IO多路复用,一个线程维护多个Socket)
当然,一个项目组可以看多个项目了。这个时候,每个项目组都应该有个项目进度墙,将自己组看的项目列在那里,然后每天通过项目墙看每个项目的进度,一旦某个项目有了进展,就派人去盯一下。
由于Socket是文件描述符,因而某个线程盯的所有的Socket,都放在一个文件描述符集合fd_set中,这就是项目进度墙,然后调用select函数来监听文件描述符集合是否有变化。一旦有变化,就会依次查看每个文件描述符。那些发生变化的文件描述符在fd_set对应的位都设为1,表示Socket可读或者可写,从而可以进行读写操作,然后再调用select,接着盯着下一轮的变化。
方式四:一个项目组支撑多个项目(IO多路复用,从“派人盯着”到“有事通知”)
上面select函数还是有问题的,因为每次Socket所在的文件描述符集合中有Socket发生变化的时候,都需要通过轮询的方式,也就是需要将全部项目都过一遍的方式来查看进度,这大大影响了一个项目组能够支撑的最大的项目数量。因而使用select,能够同时盯的项目数量由FD_SETSIZE限制。
如果改成事件通知的方式,情况就会好很多,项目组不需要通过轮询挨个盯着这些项目,而是当项目进度发生变化的时候,主动通知项目组,然后项目组再根据项目进展情况做相应的操作。
能完成这件事情的函数叫epoll,它在内核中的实现不是通过轮询的方式,而是通过注册callback函数的方式,当某个文件描述符发送变化的时候,就会主动通知。
如图所示,假设进程打开了Socket m, n, x等多个文件描述符,现在需要通过epoll来监听是否这些Socket都有事件发生。其中epoll_create创建一个epoll对象,也是一个文件,也对应一个文件描述符,同样也对应着打开文件列表中的一项。在这项里面有一个红黑树,在红黑树里,要保存这个epoll要监听的所有Socket。
当epoll_ctl添加一个Socket的时候,其实是加入这个红黑树,同时红黑树里面的节点指向一个结构,将这个结构挂在被监听的Socket的事件列表中。当一个Socket来了一个事件的时候,可以从这个列表中得到epoll对象,并调用call back通知它。
这种通知方式使得监听的Socket数据增加的时候,效率不会大幅度降低,能够同时监听的Socket的数目也非常的多了。上限就为系统定义的、进程打开的最大文件描述符个数。因而,epoll被称为解决C10K问题的利器。
小结
好了,这一节就到这里了,我们来总结一下:
- 你需要记住TCP和UDP的Socket的编程中,客户端和服务端都需要调用哪些函数;
- 写一个能够支撑大量连接的高并发的服务端不容易,需要多进程、多线程,而epoll机制能解决C10K问题。
最后,给你留两个思考题:
- epoll是Linux上的函数,那你知道Windows上对应的机制是什么吗?如果想实现一个跨平台的程序,你知道应该怎么办吗?
- 自己写Socket还是挺复杂的,写个HTTP的应用可能简单一些。那你知道HTTP的工作机制吗?
欢迎你留言和我讨论。趣谈网络协议,我们下期见!