了解了如何使用共享内存和信号量集合之后,今天我们来解析一下,内核里面都做了什么。

不知道你有没有注意到,咱们讲消息队列、共享内存、信号量的机制的时候,我们其实能够从中看到一些统一的规律:它们在使用之前都要生成key,然后通过key得到唯一的id,并且都是通过xxxget函数。

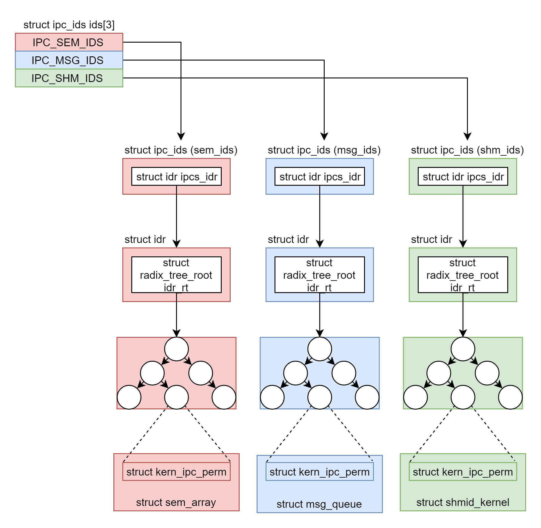
在内核里面,这三种进程间通信机制是使用统一的机制管理起来的,都叫ipcxxx。

为了维护这三种进程间通信进制,在内核里面,我们声明了一个有三项的数组。

我们通过这段代码,来具体看一看。

1
2
3
4
5
6
7
8
9
10
11
12
13
14
struct ipc_namespace {
......
struct ipc_ids ids[3];
......
}

#define IPC_SEM_IDS 0
#define IPC_MSG_IDS 1
#define IPC_SHM_IDS 2

#define sem_ids(ns) ((ns)->ids[IPC_SEM_IDS])
#define msg_ids(ns) ((ns)->ids[IPC_MSG_IDS])
#define shm_ids(ns) ((ns)->ids[IPC_SHM_IDS])

根据代码中的定义,第0项用于信号量,第1项用于消息队列,第2项用于共享内存,分别可以通过sem_ids、msg_ids、shm_ids来访问。

这段代码里面有ns,全称叫namespace。可能不容易理解,你现在可以将它认为是将一台Linux服务器逻辑的隔离为多台Linux服务器的机制,它背后的原理是一个相当大的话题,我们需要在容器那一章详细讲述。现在,你就可以简单的认为没有namespace,整个Linux在一个namespace下面,那这些ids也是整个Linux只有一份。

接下来,我们再来看struct ipc_ids里面保存了什么。

首先,in_use表示当前有多少个ipc;其次,seq和next_id用于一起生成ipc唯一的id,因为信号量,共享内存,消息队列,它们三个的id也不能重复;ipcs_idr是一棵基数树,我们又碰到它了,一旦涉及从一个整数查找一个对象,它都是最好的选择。

1
2
3
4
5
6
7
8
9
10
11
12
13
struct ipc_ids {
int in_use;
unsigned short seq;
struct rw_semaphore rwsem;
struct idr ipcs_idr;
int next_id;
};

struct idr {
struct radix_tree_root idr_rt;
unsigned int idr_next;
};

也就是说,对于sem_ids、msg_ids、shm_ids各有一棵基数树。那这棵树里面究竟存放了什么,能够统一管理这三类ipc对象呢?

通过下面这个函数ipc_obtain_object_idr,我们可以看出端倪。这个函数根据id,在基数树里面找出来的是struct kern_ipc_perm。

1
2
3
4
5
6
7
8
struct kern_ipc_perm *ipc_obtain_object_idr(struct ipc_ids *ids, int id)
{
struct kern_ipc_perm *out;
int lid = ipcid_to_idx(id);
out = idr_find(&ids->ipcs_idr, lid);
return out;
}

如果我们看用于表示信号量、消息队列、共享内存的结构,就会发现,这三个结构的第一项都是struct kern_ipc_perm。

1
2
3
4
5
6
7
8
9
10
11
12
13
14
15
16
17
18
19
20
21
22
23
24
25
26
27
28
29
30
31
32
33
34
35
36
37
38
39
40
41
42
43
44
45
46
47
48
49
struct sem_array {
struct kern_ipc_perm sem_perm; /* permissions .. see ipc.h */
time_t sem_ctime; /* create/last semctl() time */
struct list_head pending_alter; /* pending operations */
/* that alter the array */
struct list_head pending_const; /* pending complex operations */
/* that do not alter semvals */
struct list_head list_id; /* undo requests on this array */
int sem_nsems; /* no. of semaphores in array */
int complex_count; /* pending complex operations */
unsigned int use_global_lock;/* >0: global lock required */

struct sem sems[];
} __randomize_layout;

struct msg_queue {
struct kern_ipc_perm q_perm;
time_t q_stime; /* last msgsnd time */
time_t q_rtime; /* last msgrcv time */
time_t q_ctime; /* last change time */
unsigned long q_cbytes; /* current number of bytes on queue */
unsigned long q_qnum; /* number of messages in queue */
unsigned long q_qbytes; /* max number of bytes on queue */
pid_t q_lspid; /* pid of last msgsnd */
pid_t q_lrpid; /* last receive pid */

struct list_head q_messages;
struct list_head q_receivers;
struct list_head q_senders;
} __randomize_layout;

struct shmid_kernel /* private to the kernel */
{
struct kern_ipc_perm shm_perm;
struct file *shm_file;
unsigned long shm_nattch;
unsigned long shm_segsz;
time_t shm_atim;
time_t shm_dtim;
time_t shm_ctim;
pid_t shm_cprid;
pid_t shm_lprid;
struct user_struct *mlock_user;

/* The task created the shm object. NULL if the task is dead. */
struct task_struct *shm_creator;
struct list_head shm_clist; /* list by creator */
} __randomize_layout;

也就是说,我们完全可以通过struct kern_ipc_perm的指针,通过进行强制类型转换后,得到整个结构。做这件事情的函数如下:

1
2
3
4
5
6
7
8
9
10
11
12
13
14
15
16
17
18
static inline struct sem_array *sem_obtain_object(struct ipc_namespace *ns, int id)
{
struct kern_ipc_perm *ipcp = ipc_obtain_object_idr(&sem_ids(ns), id);
return container_of(ipcp, struct sem_array, sem_perm);
}

static inline struct msg_queue *msq_obtain_object(struct ipc_namespace *ns, int id)
{
struct kern_ipc_perm *ipcp = ipc_obtain_object_idr(&msg_ids(ns), id);
return container_of(ipcp, struct msg_queue, q_perm);
}

static inline struct shmid_kernel *shm_obtain_object(struct ipc_namespace *ns, int id)
{
struct kern_ipc_perm *ipcp = ipc_obtain_object_idr(&shm_ids(ns), id);
return container_of(ipcp, struct shmid_kernel, shm_perm);
}

通过这种机制,我们就可以将信号量、消息队列、共享内存抽象为ipc类型进行统一处理。你有没有觉得,这有点儿面向对象编程中抽象类和实现类的意思?没错,如果你试图去了解C++中类的实现机制,其实也是这么干的。

有了抽象类,接下来我们来看共享内存和信号量的具体实现。

如何创建共享内存?

首先,我们来看创建共享内存的的系统调用。

1
2
3
4
5
6
7
8
9
10
11
12
13
14
15
16
SYSCALL_DEFINE3(shmget, key_t, key, size_t, size, int, shmflg)
{
struct ipc_namespace *ns;
static const struct ipc_ops shm_ops = {
.getnew = newseg,
.associate = shm_security,
.more_checks = shm_more_checks,
};
struct ipc_params shm_params;
ns = current->nsproxy->ipc_ns;
shm_params.key = key;
shm_params.flg = shmflg;
shm_params.u.size = size;
return ipcget(ns, &shm_ids(ns), &shm_ops, &shm_params);
}

这里面调用了抽象的ipcget、参数分别为共享内存对应的shm_ids、对应的操作shm_ops以及对应的参数shm_params。

如果key设置为IPC_PRIVATE则永远创建新的,如果不是的话,就会调用ipcget_public。ipcget的具体代码如下:

1
2
3
4
5
6
7
8
9
10
11
12
13
14
15
16
17
18
19
20
21
22
23
24
25
26
27
28
29
30
31
32
33
int ipcget(struct ipc_namespace *ns, struct ipc_ids *ids,
const struct ipc_ops *ops, struct ipc_params *params)
{
if (params->key == IPC_PRIVATE)
return ipcget_new(ns, ids, ops, params);
else
return ipcget_public(ns, ids, ops, params);
}

static int ipcget_public(struct ipc_namespace *ns, struct ipc_ids *ids, const struct ipc_ops *ops, struct ipc_params *params)
{
struct kern_ipc_perm *ipcp;
int flg = params->flg;
int err;
ipcp = ipc_findkey(ids, params->key);
if (ipcp == NULL) {
if (!(flg & IPC_CREAT))
err = -ENOENT;
else
err = ops->getnew(ns, params);
} else {
if (flg & IPC_CREAT && flg & IPC_EXCL)
err = -EEXIST;
else {
err = 0;
if (ops->more_checks)
err = ops->more_checks(ipcp, params);
......
}
}
return err;
}

在ipcget_public中,我们会按照key,去查找struct kern_ipc_perm。如果没有找到,那就看是否设置了IPC_CREAT;如果设置了,就创建一个新的。如果找到了,就将对应的id返回。

我们这里重点看,如何按照参数shm_ops,创建新的共享内存,会调用newseg。

1
2
3
4
5
6
7
8
9
10
11
12
13
14
15
16
17
18
19
20
21
22
23
24
25
26
27
28
29
30
31
32
33
34
35
36
37
38
39
40
41
42
43
static int newseg(struct ipc_namespace *ns, struct ipc_params *params)
{
key_t key = params->key;
int shmflg = params->flg;
size_t size = params->u.size;
int error;
struct shmid_kernel *shp;
size_t numpages = (size + PAGE_SIZE - 1) >> PAGE_SHIFT;
struct file *file;
char name[13];
vm_flags_t acctflag = 0;
......
shp = kvmalloc(sizeof(*shp), GFP_KERNEL);
......
shp->shm_perm.key = key;
shp->shm_perm.mode = (shmflg & S_IRWXUGO);
shp->mlock_user = NULL;

shp->shm_perm.security = NULL;
......
file = shmem_kernel_file_setup(name, size, acctflag);
......
shp->shm_cprid = task_tgid_vnr(current);
shp->shm_lprid = 0;
shp->shm_atim = shp->shm_dtim = 0;
shp->shm_ctim = get_seconds();
shp->shm_segsz = size;
shp->shm_nattch = 0;
shp->shm_file = file;
shp->shm_creator = current;

error = ipc_addid(&shm_ids(ns), &shp->shm_perm, ns->shm_ctlmni);
......
list_add(&shp->shm_clist, &current->sysvshm.shm_clist);
......
file_inode(file)->i_ino = shp->shm_perm.id;

ns->shm_tot += numpages;
error = shp->shm_perm.id;
......
return error;
}

**newseg函数的第一步,通过kvmalloc在直接映射区分配一个struct shmid_kernel结构。**这个结构就是用来描述共享内存的。这个结构最开始就是上面说的struct kern_ipc_perm结构。接下来就是填充这个struct shmid_kernel结构,例如key、权限等。

newseg函数的第二步,共享内存需要和文件进行关联。**为什么要做这个呢?我们在讲内存映射的时候讲过,虚拟地址空间可以和物理内存关联,但是物理内存是某个进程独享的。虚拟地址空间也可以映射到一个文件,文件是可以跨进程共享的。

咱们这里的共享内存需要跨进程共享,也应该借鉴文件映射的思路。只不过不应该映射一个硬盘上的文件,而是映射到一个内存文件系统上的文件。mm/shmem.c里面就定义了这样一个基于内存的文件系统。这里你一定要注意区分shmem和shm的区别,前者是一个文件系统,后者是进程通信机制。

在系统初始化的时候,shmem_init注册了shmem文件系统shmem_fs_type,并且挂在到了shm_mnt下面。

1
2
3
4
5
6
7
8
9
10
11
12
13
14
15
16
17
18
int __init shmem_init(void)
{
int error;
error = shmem_init_inodecache();
error = register_filesystem(&shmem_fs_type);
shm_mnt = kern_mount(&shmem_fs_type);
......
return 0;
}

static struct file_system_type shmem_fs_type = {
.owner = THIS_MODULE,
.name = "tmpfs",
.mount = shmem_mount,
.kill_sb = kill_litter_super,
.fs_flags = FS_USERNS_MOUNT,
};

接下来,newseg函数会调用shmem_kernel_file_setup,其实就是在shmem文件系统里面创建一个文件。

1
2
3
4
5
6
7
8
9
10
11
12
13
14
15
16
17
18
19
20
21
22
23
24
25
26
27
28
29
30
31
32
33
34
35
36
37
/**
* shmem_kernel_file_setup - get an unlinked file living in tmpfs which must be kernel internal.
* @name: name for dentry (to be seen in /proc/<pid>/maps
* @size: size to be set for the file
* @flags: VM_NORESERVE suppresses pre-accounting of the entire object size */
struct file *shmem_kernel_file_setup(const char *name, loff_t size, unsigned long flags)
{
return __shmem_file_setup(name, size, flags, S_PRIVATE);
}

static struct file *__shmem_file_setup(const char *name, loff_t size,
unsigned long flags, unsigned int i_flags)
{
struct file *res;
struct inode *inode;
struct path path;
struct super_block *sb;
struct qstr this;
......
this.name = name;
this.len = strlen(name);
this.hash = 0; /* will go */
sb = shm_mnt->mnt_sb;
path.mnt = mntget(shm_mnt);
path.dentry = d_alloc_pseudo(sb, &this);
d_set_d_op(path.dentry, &anon_ops);
......
inode = shmem_get_inode(sb, NULL, S_IFREG | S_IRWXUGO, 0, flags);
inode->i_flags |= i_flags;
d_instantiate(path.dentry, inode);
inode->i_size = size;
......
res = alloc_file(&path, FMODE_WRITE | FMODE_READ,
&shmem_file_operations);
return res;
}

__shmem_file_setup会创建新的shmem文件对应的dentry和inode,并将它们两个关联起来,然后分配一个struct file结构,来表示新的shmem文件,并且指向独特的shmem_file_operations。

1
2
3
4
5
6
7
8
9
10
11
12
13
14
static const struct file_operations shmem_file_operations = {
.mmap = shmem_mmap,
.get_unmapped_area = shmem_get_unmapped_area,
#ifdef CONFIG_TMPFS
.llseek = shmem_file_llseek,
.read_iter = shmem_file_read_iter,
.write_iter = generic_file_write_iter,
.fsync = noop_fsync,
.splice_read = generic_file_splice_read,
.splice_write = iter_file_splice_write,
.fallocate = shmem_fallocate,
#endif
};

newseg函数的第三步,通过ipc_addid将新创建的struct shmid_kernel结构挂到shm_ids里面的基数树上,并返回相应的id,并且将struct shmid_kernel挂到当前进程的sysvshm队列中。

至此,共享内存的创建就完成了。

如何将共享内存映射到虚拟地址空间?

从上面的代码解析中,我们知道,共享内存的数据结构struct shmid_kernel,是通过它的成员struct file *shm_file,来管理内存文件系统shmem上的内存文件的。无论这个共享内存是否被映射,shm_file都是存在的。

接下来,我们要将共享内存映射到虚拟地址空间中。调用的是shmat,对应的系统调用如下:

1
2
3
4
5
6
7
8
9
10
11
12
13
14
15
16
17
18
19
20
21
22
23
24
25
26
27
28
29
30
31
32
33
34
35
36
37
38
39
40
41
42
43
44
45
46
47
48
49
50
51
52
53
54
55
56
57
58
59
SYSCALL_DEFINE3(shmat, int, shmid, char __user *, shmaddr, int, shmflg)
{
unsigned long ret;
long err;
err = do_shmat(shmid, shmaddr, shmflg, &ret, SHMLBA);
force_successful_syscall_return();
return (long)ret;
}

long do_shmat(int shmid, char __user *shmaddr, int shmflg,
ulong *raddr, unsigned long shmlba)
{
struct shmid_kernel *shp;
unsigned long addr = (unsigned long)shmaddr;
unsigned long size;
struct file *file;
int err;
unsigned long flags = MAP_SHARED;
unsigned long prot;
int acc_mode;
struct ipc_namespace *ns;
struct shm_file_data *sfd;
struct path path;
fmode_t f_mode;
unsigned long populate = 0;
......
prot = PROT_READ | PROT_WRITE;
acc_mode = S_IRUGO | S_IWUGO;
f_mode = FMODE_READ | FMODE_WRITE;
......
ns = current->nsproxy->ipc_ns;
shp = shm_obtain_object_check(ns, shmid);
......
path = shp->shm_file->f_path;
path_get(&path);
shp->shm_nattch++;
size = i_size_read(d_inode(path.dentry));
......
sfd = kzalloc(sizeof(*sfd), GFP_KERNEL);
......
file = alloc_file(&path, f_mode,
is_file_hugepages(shp->shm_file) ?
&shm_file_operations_huge :
&shm_file_operations);
......
file->private_data = sfd;
file->f_mapping = shp->shm_file->f_mapping;
sfd->id = shp->shm_perm.id;
sfd->ns = get_ipc_ns(ns);
sfd->file = shp->shm_file;
sfd->vm_ops = NULL;
......
addr = do_mmap_pgoff(file, addr, size, prot, flags, 0, &populate, NULL);
*raddr = addr;
err = 0;
......
return err;
}

在这个函数里面,shm_obtain_object_check会通过共享内存的id,在基数树中找到对应的struct shmid_kernel结构,通过它找到shmem上的内存文件。

接下来,我们要分配一个struct shm_file_data,来表示这个内存文件。将shmem中指向内存文件的shm_file赋值给struct shm_file_data中的file成员。

然后,我们创建了一个struct file,指向的也是shmem中的内存文件。

为什么要再创建一个呢?这两个的功能不同,shmem中shm_file用于管理内存文件,是一个中立的,独立于任何一个进程的角色。而新创建的struct file是专门用于做内存映射的,就像咱们在讲内存映射那一节讲过的,一个硬盘上的文件要映射到虚拟地址空间中的时候,需要在vm_area_struct里面有一个struct file *vm_file指向硬盘上的文件,现在变成内存文件了,但是这个结构还是不能少。

新创建的struct file的private_data,指向struct shm_file_data,这样内存映射那部分的数据结构,就能够通过它来访问内存文件了。

新创建的struct file的file_operations也发生了变化,变成了shm_file_operations。

1
2
3
4
5
6
7
8
9
static const struct file_operations shm_file_operations = {
.mmap = shm_mmap,
.fsync = shm_fsync,
.release = shm_release,
.get_unmapped_area = shm_get_unmapped_area,
.llseek = noop_llseek,
.fallocate = shm_fallocate,
};

接下来,do_mmap_pgoff函数我们遇到过,原来映射硬盘上的文件的时候,也是调用它。这里我们不再详细解析了。它会分配一个vm_area_struct指向虚拟地址空间中没有分配的区域,它的vm_file指向这个内存文件,然后它会调用shm_file_operations的mmap函数,也即shm_mmap进行映射。

1
2
3
4
5
6
7
8
9
10
11
static int shm_mmap(struct file *file, struct vm_area_struct *vma)
{
struct shm_file_data *sfd = shm_file_data(file);
int ret;
ret = __shm_open(vma);
ret = call_mmap(sfd->file, vma);
sfd->vm_ops = vma->vm_ops;
vma->vm_ops = &shm_vm_ops;
return 0;
}

shm_mmap中调用了shm_file_data中的file的mmap函数,这次调用的是shmem_file_operations的mmap,也即shmem_mmap。

1
2
3
4
5
6
7
static int shmem_mmap(struct file *file, struct vm_area_struct *vma)
{
file_accessed(file);
vma->vm_ops = &shmem_vm_ops;
return 0;
}

这里面,vm_area_struct的vm_ops指向shmem_vm_ops。等从call_mmap中返回之后,shm_file_data的vm_ops指向了shmem_vm_ops,而vm_area_struct的vm_ops改为指向shm_vm_ops。

我们来看一下,shm_vm_ops和shmem_vm_ops的定义。

1
2
3
4
5
6
7
8
9
10
11
static const struct vm_operations_struct shm_vm_ops = {
.open = shm_open, /* callback for a new vm-area open */
.close = shm_close, /* callback for when the vm-area is released */
.fault = shm_fault,
};

static const struct vm_operations_struct shmem_vm_ops = {
.fault = shmem_fault,
.map_pages = filemap_map_pages,
};

它们里面最关键的就是fault函数,也即访问虚拟内存的时候,访问不到应该怎么办。

当访问不到的时候,先调用vm_area_struct的vm_ops,也即shm_vm_ops的fault函数shm_fault。然后它会转而调用shm_file_data的vm_ops,也即shmem_vm_ops的fault函数shmem_fault。

1
2
3
4
5
6
7
static int shm_fault(struct vm_fault *vmf)
{
struct file *file = vmf->vma->vm_file;
struct shm_file_data *sfd = shm_file_data(file);
return sfd->vm_ops->fault(vmf);
}

虽然基于内存的文件系统,已经为这个内存文件分配了inode,但是内存也却是一点儿都没分配,只有在发生缺页异常的时候才进行分配。

1
2
3
4
5
6
7
8
9
10
11
12
13
14
15
16
17
18
19
20
21
22
23
24
25
26
27
28
29
30
31
static int shmem_fault(struct vm_fault *vmf)
{
struct vm_area_struct *vma = vmf->vma;
struct inode *inode = file_inode(vma->vm_file);
gfp_t gfp = mapping_gfp_mask(inode->i_mapping);
......
error = shmem_getpage_gfp(inode, vmf->pgoff, &vmf->page, sgp,
gfp, vma, vmf, &ret);
......
}

/*
* shmem_getpage_gfp - find page in cache, or get from swap, or allocate
*
* If we allocate a new one we do not mark it dirty. That's up to the
* vm. If we swap it in we mark it dirty since we also free the swap
* entry since a page cannot live in both the swap and page cache.
*
* fault_mm and fault_type are only supplied by shmem_fault:
* otherwise they are NULL.
*/
static int shmem_getpage_gfp(struct inode *inode, pgoff_t index,
struct page **pagep, enum sgp_type sgp, gfp_t gfp,
struct vm_area_struct *vma, struct vm_fault *vmf, int *fault_type)
{
......
page = shmem_alloc_and_acct_page(gfp, info, sbinfo,
index, false);
......
}

shmem_fault会调用shmem_getpage_gfp在page cache和swap中找一个空闲页,如果找不到就通过shmem_alloc_and_acct_page分配一个新的页,他最终会调用内存管理系统的alloc_page_vma在物理内存中分配一个页。

至此,共享内存才真的映射到了虚拟地址空间中,进程可以像访问本地内存一样访问共享内存。

总结时刻

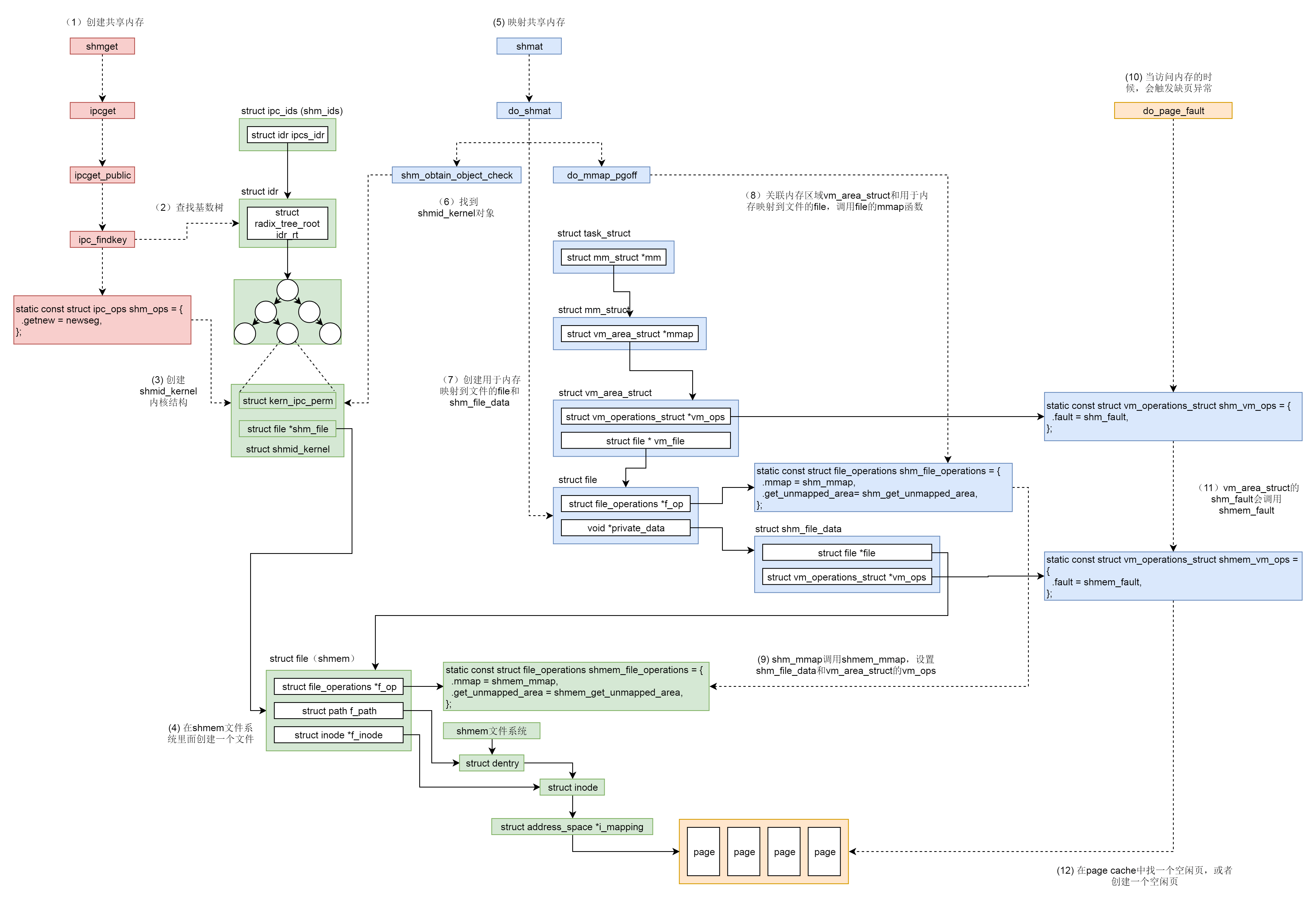
我们来总结一下共享内存的创建和映射过程。

  1. 调用shmget创建共享内存。
  2. 先通过ipc_findkey在基数树中查找key对应的共享内存对象shmid_kernel是否已经被创建过,如果已经被创建,就会被查询出来,例如producer创建过,在consumer中就会查询出来。
  3. 如果共享内存没有被创建过,则调用shm_ops的newseg方法,创建一个共享内存对象shmid_kernel。例如,在producer中就会新建。
  4. 在shmem文件系统里面创建一个文件,共享内存对象shmid_kernel指向这个文件,这个文件用struct file表示,我们姑且称它为file1。
  5. 调用shmat,将共享内存映射到虚拟地址空间。
  6. shm_obtain_object_check先从基数树里面找到shmid_kernel对象。
  7. 创建用于内存映射到文件的file和shm_file_data,这里的struct file我们姑且称为file2。
  8. 关联内存区域vm_area_struct和用于内存映射到文件的file,也即file2,调用file2的mmap函数。
  9. file2的mmap函数shm_mmap,会调用file1的mmap函数shmem_mmap,设置shm_file_data和vm_area_struct的vm_ops。
  10. 内存映射完毕之后,其实并没有真的分配物理内存,当访问内存的时候,会触发缺页异常do_page_fault。
  11. vm_area_struct的vm_ops的shm_fault会调用shm_file_data的vm_ops的shmem_fault。
  12. 在page cache中找一个空闲页,或者创建一个空闲页。

课堂练习

在这里,我们只分析了shm_ids的结构,消息队列的程序我们写过了,但是msg_ids的结构没有解析,你可以试着解析一下。

欢迎留言和我分享你的疑惑和见解 ,也欢迎可以收藏本节内容,反复研读。你也可以把今天的内容分享给你的朋友,和他一起学习和进步。