你好,我是丁威。
在课程正式开始之前,我想先分享一段我的经历。我记得2020年双十一的时候,公司订单中心有一个业务出现了很大程度的延迟。我们的系统为了根据订单状态的变更进行对应的业务处理,使用了RocketMQ的顺序消费。但是经过排查,我们发现每一个队列都积压了上千万条消息。
当时为了解决这个问题,我们首先决定快速扩容消费者。因为当时主题的总队列为64个,所以我们一口气将消费者扩容到了64台。但上千万条消息毕竟还是太多了。还有其他办法能够加快消息的消费速度吗?比较尴尬的是,没有,我们当时能做的只有等待。
作为公司消息中间件的负责人,在故障发生时没有其他其他补救手段确实比较无奈。事后,我对顺序消费模型进行了反思与改善。接下来,我想和你介绍我是如何优化RocketMQ的顺序消费性能的。
RocketMQ顺序消费实现原理
我们先来了解一下 RocketMQ 顺序消费的实现原理。RocketMQ支持局部顺序消息消费,可以保证同一个消费队列上的消息顺序消费。例如,消息发送者向主题为ORDER_TOPIC的4个队列共发送12条消息, RocketMQ 可以保证1、4、8这三条按顺序消费,但无法保证消息4和消息2的先后顺序。

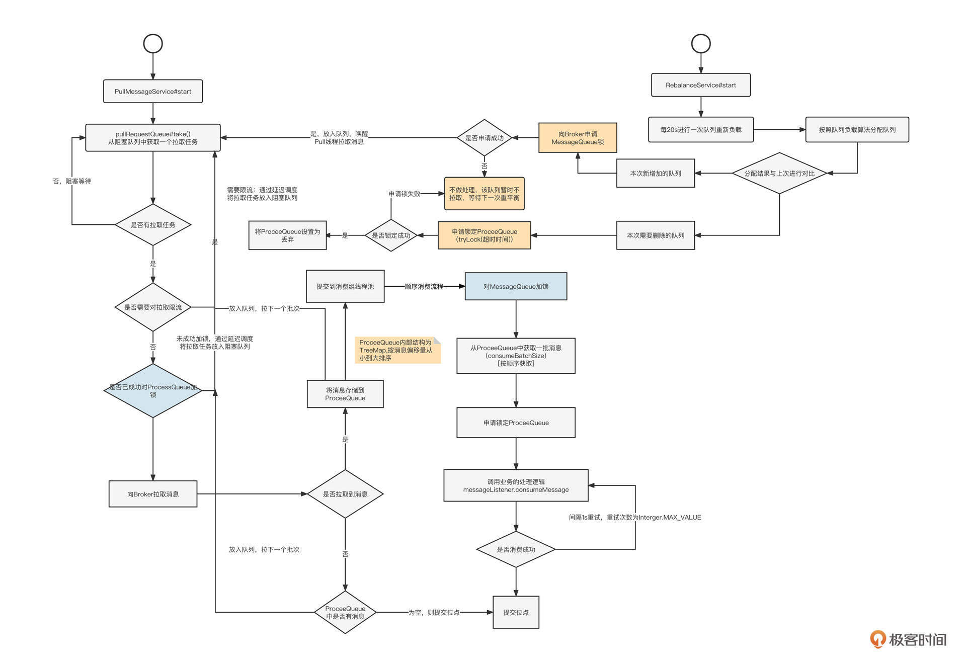
那RocketMQ是怎么做到分区顺序消费的呢?我们可以看一下它的工作机制:

顺序消费实现的核心要点可以细分为三个阶段。
第一阶段:消费队列负载。
RebalanceService线程启动后,会以20s的频率计算每一个消费组的队列负载、当前消费者的消费队列集合(用newAssignQueueSet表),然后与上一次分配结果(用oldAssignQueueSet表示)进行对比。这时候会出现两种情况。
如果一个队列在newAssignQueueSet中,但并不在oldAssignQueueSet中,表示这是新分配的队列。这时候我们可以尝试向Broker申请锁:
- 如果成功获取锁,则为该队列创建拉取任务并放入到PullMessageService的pullRequestQueue中,以此唤醒Pull线程,触发消息拉取流程;
- 如果未获取锁,说明该队列当前被其他消费者锁定,放弃本次拉取,等下次重平衡时再尝试申请锁。
这种情况下,消费者能够拉取消息的前提条件是,在Broker上加锁成功。
如果一个队列在newAssignQueueSet中不存在,但存在于oldAssignQueueSet中,表示该队列应该分配给其他消费者,需要将该队列丢弃。但在丢弃之前,要尝试申请ProceeQueue的锁:
- 如果成功锁定ProceeQueue,说明ProceeQueue中的消息已消费,可以将该ProceeQueue丢弃,并释放锁;
- 如果未能成功锁定ProceeQueue,说明该队列中的消息还在消费,暂时不丢弃ProceeQueue,这时消费者并不会释放Broker中申请的锁,其他消费者也就暂时无法消费该队列中的消息。
这样,消费者在经历队列重平衡之后,就会创建拉取任务,并驱动Pull线程进入到消息拉取流程。
第二阶段:消息拉取。
PullMessageService线程启动,从pullRequestQueue中获取拉取任务。如果该队列中没有待拉取任务,则Pull线程会阻塞,等待RebalanceImpl线程创建拉取任务,并向Broker发起消息拉取请求:
- 如果未拉取到消息。可能是Tag过滤的原因,被过滤的消息其实也可以算成被成功消费了。所以如果此时处理队列中没有待消费的消息,就提交位点(当前已拉取到最大位点+1),同时再将拉取请求放到待拉取任务的末尾,反复拉取,实现Push模式。
- 如果拉取到一批消息。首先要将拉取到的消息放入ProceeQueue(TreeMap),同时将消息提交到消费线程池,进入消息消费流程。再将拉取请求放到待拉取任务的末尾,反复拉取,实现Push模式。
第三阶段:顺序消费。
RocketMQ一次只会拉取一个队列中的消息,然后将其提交到线程池。为了保证顺序消费,RocketMQ在消费过程中有下面几个关键点:
- 申请MessageQueue锁,确保在同一时间,一个队列中只有一个线程能处理队列中的消息,未获取锁的线程阻塞等待。
- 获取MessageQueue锁后,从处理队列中依次拉取一批消息(消息偏移量从小到大),保证消费时严格遵循消息存储顺序。
- 申请MessageQueue对应的ProcessQueue,申请成功后调用业务监听器,执行相应的业务逻辑。
经过上面三个关键步骤,RocketMQ就可以实现队列(Kafka中称为分区)级别的顺序消费了。
RocketMQ顺序消费设计缺陷
回顾上面RocketMQ实现顺序消费的核心关键词,我们发现其实就是加锁、加锁、加锁。没错,为了实现顺序消费,RocketMQ需要进行三次加锁:
- 进行队列负载平衡后,对新分配的队列,并不能立即进行消息拉取,必须先在Broker端获取队列的锁;
- 消费端在正式消费数据之前,需要锁定MessageQueue和ProceeQueue。
上述三把锁的控制,让并发度受到了队列数量的限制。在互联网、高并发编程领域,通常是“谈锁色变”,锁几乎成为了性能低下的代名词。试图减少锁的使用、缩小锁的范围几乎是性能优化的主要手段。
RocketMQ顺序消费优化方案
而RocketMQ为了实现顺序消费引入了三把锁,极大地降低了并发性能。那如何对其进行优化呢?
破局思路:关联顺序性
我们不妨来看一个金融行业的真实业务场景:银行账户余额变更短信通知。
当用户的账户余额发生变更时,金融机构需要发送一条短信,告知用户余额变更情况。为了实现余额变更和发送短信的解耦,架构设计时通常会引入消息中间件,它的基本实现思路你可以参考这张图:

基于RocketMQ的顺序消费机制,我们可以实现基于队列的顺序消费,在消息发送时只需要确保同一个账号的多条消息(多次余额变更通知)发送到同一个队列,消费端使用顺序消费,就可以保证同一个账号的多次余额变更短信不会顺序错乱。
q0队列中依次发送了账号ID为1、3、5、3、9的5条消息,这些消息将严格按照顺序执行。但是,我们为账号1和账号3发送余额变更短信,时间顺序必须和实际的时间顺序保持一致吗?
答案是显而易见的,没有这个必要。
例如,用户1在10:00:01发生了一笔电商订单扣款,而用户2在10:00:02同样发生了一笔电商订单扣款,那银行先发短信告知用户2余额发生变更,然后再通知用户1,并没有破坏业务规则。
不过要注意的是,同一个用户的两次余额变更,必须按照发生顺序来通知,这就是所谓的关联顺序性。
显然,RocketMQ顺序消费模型并没有做到关联顺序性。针对这个问题,我们可以看到一条清晰的优化路线:并发执行同一个队列中不同账号的消息,串行执行同一个队列中相同账号的消息。
RocketMQ顺序模型优化
基于关联顺序性的整体指导思路,我设计出了一种顺序消费改进模型:

详细说明一下。
- 消息拉取线程(PullMeessageService)从Broker端拉取一批消息。
- 遍历消息,获取消息的Key(消息发送者在发送消息时根据Key选择队列,同一个Key的消息进入同一个队列)的HashCode和线程数量,将消息投递到对应的线程。
- 消息进入到某一个消费线程中,排队单线程执行消费,遵循严格的消费顺序。
为了让你更加直观地体会两种设计的优劣,我们来看一下两种模式针对一批消息的消费行为对比:

在这里,方案一是RocketMQ内置的顺序消费模型。实际执行过程中,线程三、线程四也会处理消息,但内部线程在处理消息之前必须获取队列锁,所以说同一时刻一个队列只会有一个线程真正存在消费动作。
方案二是优化后的顺序消费模型,它和方案一相比最大的优势是并发度更高。
方案一的并发度取决于消费者分配的队列数,单个消费者的消费并发度并不会随着线程数的增加而升高,而方案二的并发度与消息队列数无关,消费者线程池的线程数量越高,并发度也就越高。
代码实现
在实际生产过程中,再好看的架构方案如果不能以较为简单的方式落地,那就等于零,相当于什么都没干。
所以我们就尝试落地这个方案。接下来我们基于RocketMQ4.6版本的DefaultLitePullConsumer类,引入新的线程模型,实现新的Push模式。
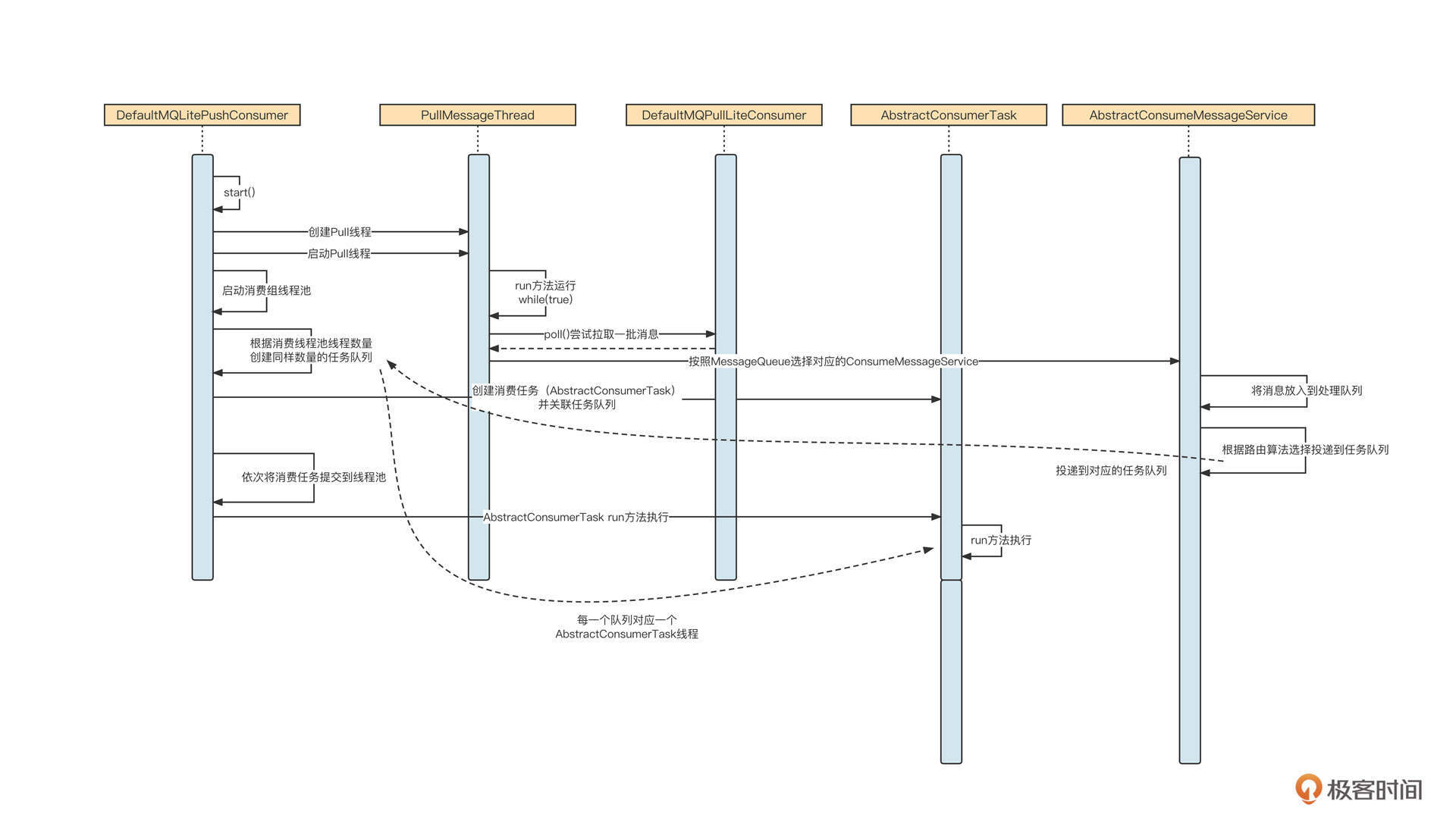
为了方便你阅读代码,我们先详细看看各个类的职责(类图)与运转主流程(时序图)。
类图设计

- DefaultMQLitePushConsumer
基于DefaultMQLitePullCOnsumer实现的Push模式,它的内部对线程模型进行了优化,对标DefaultMQPushConsumer。 - ConsumeMessageQueueService
消息消费队列消费服务类接口,只定义了void execute(List< MessageExt > msg) 方法,是基于MessageQueue消费的抽象。 - AbstractConsumeMessageService
消息消费队列服务抽象类,定义一个抽象方法selectTaskQueue来进行消息的路由策略,同时实现最小位点机制,拥有两个实现类:
- 顺序消费模型(ConsumeMessageQueueOrderlyService),消息路由时按照Key的哈希与线程数取模;
- 并发消费模型(ConsumerMessageQueueConcurrentlyService),消息路由时使用默认的轮循机制选择线程。
- AbstractConsumerTask
定义消息消费的流程,同样有两个实现类,分别是并发消费模型(ConcurrentlyConsumerTask)和顺序消费模型(OrderlyConsumerTask)。
时序图
类图只能简单介绍各个类的职责,接下来,我们用时序图勾画出核心的设计要点:

这里,我主要解读一下与顺序消费优化模型相关的核心流程:
- 调用DefaultMQLitePushConsumer的start方法后,会依次启动Pull线程(消息拉取线程)、消费组线程池、消息处理队列与消费处理任务。这里的重点是,一个AbstractConsumerTask代表一个消费线程,一个AbstractConsumerTask关联一个任务队列,消息在按照Key路由后会放入指定的任务队列,从而被指定线程处理。
- Pull线程每拉取一批消息,就按照MessageQueue提交到对应的AbstractConsumeMessageService。
- AbstractConsumeMessageService会根据顺序消费、并发消费模式选择不同的路由算法。其中,顺序消费模型会将消息Key的哈希值与任务队列的总个数取模,将消息放入到对应的任务队列中。
- 每一个任务队列对应一个消费线程,执行AbstractConsumerTask的run方法,将从对应的任务队列中按消息的到达顺序执行业务消费逻辑。
- AbstractConsumerTask每消费一条或一批消息,都会提交消费位点,提交处理队列中最小的位点。
关键代码解读
类图与时序图已经强调了顺序消费模型的几个关键点,接下来我们结合代码看看具体的实现技巧。
创建消费线程池
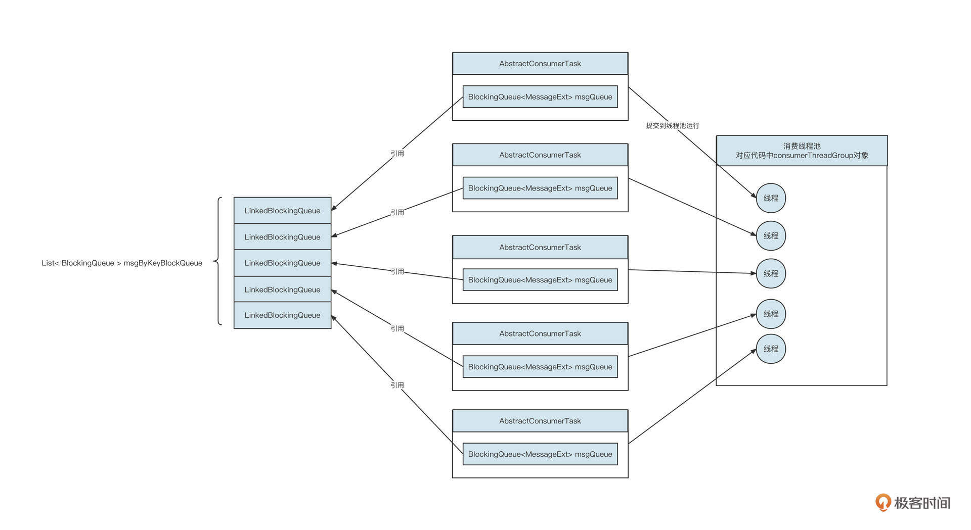
创建消费线程池部分是我们这个方案的点睛之笔,它对应的是第三小节顺序消费改进模型图中用虚线勾画出的线程池。为了方便你回顾,我把这个图粘贴在下面。

代码实现如下所示:
1 | // 启动消费组线程池 |
这段代码有三个实现要点。
- 第7行:创建一个指定线程数量的线程池,消费线程数可以由consumerThreadCont指定。
- 第12行:创建一个ArrayList < LinkedBlockingQueue > taskQueues的任务队列集合,其中taskQueues中包含consumerThreadCont个队列。
- 第13行:创建consumerThreadCont个AbstractConsumerTask任务,每一个task关联一个LinkedBlockingQueue任务队列,然后将AbstractConsumerTask提交到线程池中执行。
以5个消费线程池为例,从运行视角来看,它对应的效果如下:

消费线程内部执行流程
将任务提交到提交到线程池后,异步运行任务,具体代码由AbstractConsumerTask的run方法来实现,其run方法定义如下:
1 | public void run() { |
在这段代码中,消费线程从阻塞队列中抽取数据进行消费。顺序消费、并发消费模型具体的重试策略不一样,根据对应的子类实现即可。
Pull线程
这段代码对标的是改进方案中的Pull线程,它负责拉取消息,并提交到消费线程。Pull线程的核心代码如下:
1 | private void startPullThread() { |
Pull线程做的事情比较简单,就是反复拉取消息,然后按照MessageQueue提交到对应的ConsumeMessageQueueService去处理,进入到消息转发流程中。
消息路由机制
此外,优化后的线程模型还有一个重点,那就是消息的派发,它的实现过程如下:
1 | public void execute(List<MessageExt> consumerRecords) { |
这里,顺序消费模型按照消息的Key选择不同的队列,而每一个队列对应一个线程,即实现了按照Key来选择线程,消费并发度与队列个数无关。
完整代码
这节课我们重点展示了顺序消费线程模型的改进方案。但实现一个消费者至少需要涉及队列自动负载、消息拉取、消息消费、位点提交、消费重试等几个部分。因为这一讲我们聚焦在顺序消费模型的处理上,其他内部机制都蕴含在DefaultMQLitePushConsumer类库的底层代码中,所以我们这里只是使用,就不再发散了。不过我把全部代码都放到了GitHub,你可以自行查看。
总结
好了,总结一下。
这节课,我们首先通过一个我经历过的真实案例,看到了RocketMQ顺序消费模型的缺陷。RocketMQ只是实现了分区级别的顺序消费,它的并发度受限于主题中队列的个数,不仅性能低下,在遇到积压问题时,除了横向扩容也几乎没有其他有效的应对手段。
在高并发编程领域,降低锁的粒度是提升并发性能屡试不爽的绝招。本案例中通过对业务规则的理解,找到了降低锁粒度的办法,那就是处于同一个消息队列中的消息,只有具有关系的不同消息才必须确保顺序性。
基于这一思路,并发度从队列级别降低到了消息级别,性能得到显著提升。
课后题
学完今天的内容,请你思考一个问题。
RocketMQ在消息拉取中使用了长轮询机制,你知道这样设计目的是什么吗?
欢迎你在留言区与我交流讨论,我们下节课见!