你好,我是LMOS。
上节课,我带你见证了两种计算机指令集的设计结构——CISC与RISC。而今天我们的“主角”就是RISC中的一个代表性特例,它就是RISC-V。
作为未来芯片指令集的主流,RISC-V是今后芯片设计的最佳方案,甚至可以说它就是硬件行业里的Linux。
为什么这么说呢?这节课,我会从RISC-V发展历史、原理与技术特性几个方面入手,带你弄明白为什么RISC-V在半导体行业中发展得如此迅猛。
RISC-V从何而来
让我们“穿越时空”,把时间线拉回到2010年。在加州伯克利分校的校园中,Krste Asanovic教授正为了学生们学习计算机架构而发愁。由于现存芯片指令集冗余且专利许可费用昂贵,还有很多IP法律问题,没有一款合适的CPU用于学习。
于是他想要带领一个研究团队,来设计一款用于学生学习的CPU。研究团队在选择架构的时候,对比了传统已经存在的ARM、MIPS、SPARC以及x86架构等,发现这些架构指令集要么极其复杂,要么极其昂贵。所以,他们的研究团队最终决定设计一套全新的指令集。
这个研究团队最开始只有4个人,却在三个月之内完成了指令集原型开发,其能力可见一斑。后来,这个项目被计算机体系结构方面的泰斗 David Patterson 发现,并且得到了他的大力支持。
早在1981年,伯克利分校已经设计出了第一代RISC指令集,之后又陆续设计了四代RISC指令集的架构。有了这些设计经验,在设计RISC-V指令集架构时,研究团队就变得驾轻就熟。
用RISC-V来命名该指令集架构,有两层意思:RISC-V中的“V”,一方面代表第5代RISC;另一方面,“V”取“ Variation”之意,代表变化。
虽然RISC-V在2010年才开始研发,但在第二年(2011年)就进行了首次流片,流片就是按照芯片设计生产出可以工作的芯片成品。从这以后,基于RISC-V的CPU设计,或者在SOC中集成RISC-V架构,各种软件工具链的开发和各种基于RISC-V架构的操作系统移植,在不断涌现。这给CPU整个行业带来了不小轰动,当然,这也离不开泰斗 David Patterson 的号召作用。
一个产品的成功,技术当然是非常重要的原因,但也需要非常给力的运营。在2015年,由最初的25个成员一起成立了非盈利性组织RISC-V基金会(RISC-V Foundation)。
之后,有多达300个单位加入RISC-V基金会,其中包括阿里、谷歌、华为、英伟达、高通、麻省理工学院、普林斯顿大学、印度理工学院、中科院计算所、联发科等。这些学术机构、芯片开发公司、设计服务与系统厂商的加入,为RISC-V的发展建立了良好的生态环境。
RISC-V是什么
通过上节课,我们知道了RISC就是指精简指令集计算机体系结构。而前面也说了,RISC-V是伯克利分校设计出的第五代RISC指令集架构。但既然迅速走红的是RISC-V,相比其他的RISC,它必然有过人之处,这样才能立足于市场,不然很可能只沦为学生们的学习工具。
如果只是对RISC-V下一个定义,会相当简单:RISC-V是一套开放许可证书、免费的、由基金会维护的、一个整数运算指令集外加多个扩展指令集的CPU架构规范。
任何硬件开发商或者相关组织都可以免费使用这套规范,构建CPU芯片产品。如果我们的目的只是想对RISC-V有个概念了解,前面这些信息就足够了。不过想知道RISC-V为什么流行这个秘密,显然我们还需要更详细的信息,才能深入了解。
指令集命名方式
现在假定我们是一家芯片公司的芯片工程师,公司有了新的业务,对CPU提出了更高的要求,让我们基于RISCV指令集架构实现一款全新的CPU。根据我们公司的业务场景,我们只需要选择RISC-V架构中的一部分指令,CPU的位宽也有特定的要求。
因此,现在需要一些命名方式,来对我们选择的RISCV架构进行命名。这样,用户在阅读该CPU文档时,马上就能了解这款CPU是多少位的、有哪些指令集,它们具体有什么功能。
其实这个命名方式在RISC-V规范中有相关定义说明,以RV为前缀,然后是位宽,最后是代表指令集的字母集合,具体形式如下:
1 | RV[###][abc……xyz] |
我用表格为你说明一下这个格式,如下所示:
举个例子,比如:RV64IMAC,就表示64位的RISC-V,支持整数指令、乘除法指令、原子指令和压缩指令。
指令集模块
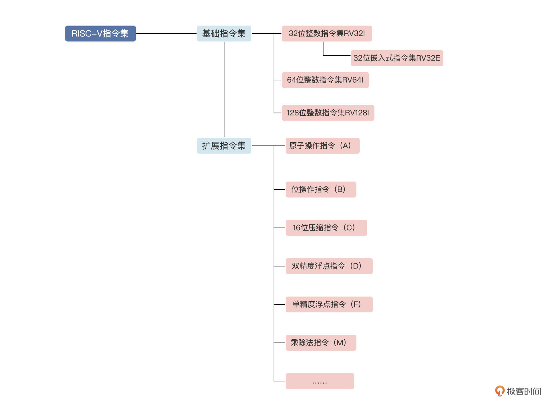
接着我们一起来看看指令集模块。指令集是一款CPU架构的主要组成部分,是CPU和上层软件交互的核心,也是CPU主要功能的体现。
但RISC-V规范只定义了CPU需要包含基础整形操作指令,如整型的储存、加载、加减、逻辑、移位、分支等。其它的指令称为可选指令或者用户扩展指令,比如乘、除、取模、单精度浮点、双精度浮点、压缩、原子指令等,这些都是扩展指令。扩展指令需要芯片工程师结合功能需求自定义。
所以RISC-V采用的是模块化的指令集,易于扩展、组装。它适应于不同的应用场景,可以降低CPU的实现成本。
我给你列了一张图,图里展示的是RISC-V 指令集的各个组成部分。

RISC-V的基本指令集和扩展指令集你有个大致印象就可以,更详细的技术讲解,后面第五节课我再展开。下面我们去看看RISC-V的寄存器。
RISC-V寄存器
指令的操作数是来源于寄存器,精简指令集架构的CPU,都会提供大量的寄存器,RISC-V当然也不例外。RISC-V 的规范定义了32个通用寄存器以及一个 PC寄存器,这对于RV32I、RV64I、RV128I指令集都是一样的,只是寄存器位宽不一样。
如果实现支持 F/D 扩展指令集的CPU,则需要额外支持 32个浮点寄存器。而如果实现只支持RV32E指令集的嵌入式CPU,则可以将32个通用寄存器缩减为16个通用寄存器。 
为了帮助你聚焦要点,不常用的32个浮点寄存器并没有列在这张表里。表中的ABI名称,即应用程序二进制接口,你可以理解为寄存器别名,高级语言在生成汇编语言的时候会用到它们。
比如C语言处理函数调用时,用哪些寄存器传递参数、返回值,调用者应该保护哪些寄存器,用什么寄存器管理栈帧等等。
定义好ABI标准,我们就能在语言间互相调用函数了。比如C语言函数调用汇编语言函数,这里我先卖个关子,后面语言与指令的篇章再给你详细展开。
RISC-V特权级
研究完了RISC-V寄存器,我们再来看看RISC-V的特权级。不同的特权级能访问的系统资源不同,高特权级能访问低特权级的资源,反之则不行。RISC-V 的规范文档定义了四个特权级别(privilege level),特权等级由高到低排列,如下表所示。

一个RISC-V硬件线程(hart),相当于一个CPU内的独立的可执行核心,在任一时刻,只能运行在某一个特权级上,这个特权级由CSR(控制和状态寄存器)指定和配置。
具体分级如下:
1.机器特权级(M):RISC-V中hart可以执行的最高权限模式。在M模式下运行的hart,对内存、I/O和一些必要的底层功能(启动和系统配置)有着完全的控制权。因此,它是唯一一个所有标准RISC-V CPU都必须实现的权限级。实际上,普通的RISC-V微控制器仅支持机器特权级。
2.虚拟机监视特权级(H):为了支持虚拟机监视器而定义的特权级。
3.管理员特权级(S):主要用于支持现代操作系统,如Linux、FreeBSD和Windows。
4.用户应用特权级(U):用于运行应用程序,同样也适用于嵌入式系统。
好了,关于RISC-V的特权级,你了解这些,在现阶段已经足够了。需要把握的重点是,特权级起到了怎样的作用。
有了特权级的存在,就给指令加上了权力,从而去控制用指令编写的程序。应用程序只能干应用程序该干的事情,不能越权操作。操作系统则拥有更高的权力,能对系统的资源进行管理。
RISC-V因何流行
RISC-V指令集架构在2010年才开发出来,到今天不过10多年的时间。这个时间从CPU行业的发展看,是非常短的,也可以说是非常年轻的。相比x86的40多岁的年纪,还有ARM、MIPS、SPARC的30多的年纪,RISC-V简直是个孩子。
要知道ARM、MIPS、SPARC都是RISC系的,MIPS和SPARC甚至已经进入了死亡阶段。按道理讲,RISC-V不应该在这么短的时间内流行起来,成为芯片行业一颗耀眼的新星。
那么RISC-V流行起来,肯定有其优势:一是RISC-V完全开放,二是RISC-V指令简单,三是RISC-V实行模块化设计,易于扩展。
我们先来看看为什么说RISC-V是开放的。之前硬件和软件一样,都是小心地保护自己的“源代码”,因为那是自己的命脉。
直到后来,软件界出现了开源的Linux,一经开源就迅速席卷了全球。在今天的互联网、云计算、手机等领域Linux已经无处不在。但是硬件依然保护着自己的“源代码”,Intel和AMD还是以售卖x86芯片为主,而ARM直接售卖ARM CPU的“源代码”,连生产芯片的步骤都省了。
这种模式下,无论厂商还是个人,要获得CPU都要付出昂贵的代价。这时RISC-V应运而生,它完全毫无保留地开放了CPU设计标准,任何人都可以使用该标准,自由地设计生产CPU,不需要支付任何费用,也没有任何法律问题。这相当于硬件界的“Linux”,推动了开放硬件的运动和发展。
然后,我们来看看为什么说RISC-V很简单?RISC-V提供了一个非常强大且开放的精简指令集架构,只有32个通用寄存器、40多条常用指令、4个特权级。如果需要其它功能,则要进行指令集的扩展,单核心的规范文档才不到300页,一个人在一周之内就能搞清楚。
相比ARM、x86动不动就有8000多页的规范文档,这实在是太简单了。其实,简单也意味着可靠和高效,同时可以让学生或者硬件开发者迅速入手,降低学习和开发成本。
最后,我们来说说RISC-V的模块化设计。RISC-V虽然简单,但这并不意味着功能的缺失。通过模块化的设计,就能实现对各种功能组件的剪裁和扩展。
事实上,现代IT架构已经发生了巨大的改变。举几个我们身边的例子吧。你正在使用的网卡,上面越来越多的网络处理任务和功能,都从主处理器上移到了网卡中,由网卡芯片自己来处理了。
数据处理器 (DPU) 也体现了这一点。由于通用处理器对大规模数据处理能力的限制,所以我们需要专用的数据处理器。而人工智能领域,现在也已经开始通过GPU运行相关算法。
这些例子都在告诉我们,专用处理器芯片的需求在大量激增,而这正是RISC-V的用武之地。RISC-V的标准开放,指令功能模块可以自由组合,所以用RISC-V就能定制一款满足特殊用途的处理器。芯片工程师会自由组合RISC-V现有的指令功能模块,按需对齐进行修改优化,或者实现一个新的指令功能模块,就像你根据需要修改和使用Linux内核一样。
正是因为RISC-V开放、简单和模块化这三大特点,硬件工程师和软件工程师才能站在巨人的肩膀上开发,自由地调用和组装功能模块,快速去实现特定业务场景下的芯片需求。因此,才有了RISC-V引爆芯片行业,迅速火热起来的现象,这是推动开放硬件的革命性壮举。
重点回顾
今天的课程又到了尾声,我们还是来看一下,在这节课中,我们都学习了什么。
首先,我们了解了RISC-V从何而来,明白了RISC-V发源于加州伯克利分校,是该校第五代RISC指令集,即第五代精简指令集。起初是为了学生有一套用来学习研究的指令集。后来因为有技术泰斗David Patterson的加入,又成立RISC-V基金会,RISC-V慢慢流行了起来。
之后我们研究了RISC-V是什么,我带你了解了RISC-V指令集的命名方式、组成模块、寄存器与特权级。这些部分共同组成了RISC-V指令集架构规范。任何硬件厂商都可以按照这个规范,实现自己的RISC-V处理器。
最后,我们讨论了RISC-V因何流行。RISC-V是开放的,没有任何法律和许可证问题,又极其简单,指令集是模块化的,易于剪裁和扩展。这种开放、简单、易于扩展的特点,使得硬件工程师非常容易上手和定制满足特定功能需要的处理器,这直接推动了开放硬件的革命。
课程里的重点内容,我整理成了导图,供你参考。

思考题
为什么RISC-V要定义特权级?
欢迎你在留言区跟我交流互动,如果觉得内容还不错,也推荐你把这节课分享给更多朋友。下节课我们就进入手写miniCPU的部分,敬请期待!