经过前几讲的介绍,你应该已经熟悉了对称加密与非对称加密、数字签名与证书等密码学知识。
有了这些知识“打底”,现在我们就可以正式开始研究HTTPS和TLS协议了。
HTTPS建立连接
当你在浏览器地址栏里键入“https”开头的URI,再按下回车,会发生什么呢?
回忆一下[第8讲]的内容,你应该知道,浏览器首先要从URI里提取出协议名和域名。因为协议名是“https”,所以浏览器就知道了端口号是默认的443,它再用DNS解析域名,得到目标的IP地址,然后就可以使用三次握手与网站建立TCP连接了。
在HTTP协议里,建立连接后,浏览器会立即发送请求报文。但现在是HTTPS协议,它需要再用另外一个“握手”过程,在TCP上建立安全连接,之后才是收发HTTP报文。
这个“握手”过程与TCP有些类似,是HTTPS和TLS协议里最重要、最核心的部分,懂了它,你就可以自豪地说自己“掌握了HTTPS”。
TLS协议的组成
在讲TLS握手之前,我先简单介绍一下TLS协议的组成。
TLS包含几个子协议,你也可以理解为它是由几个不同职责的模块组成,比较常用的有记录协议、警报协议、握手协议、变更密码规范协议等。
记录协议(Record Protocol)规定了TLS收发数据的基本单位:记录(record)。它有点像是TCP里的segment,所有的其他子协议都需要通过记录协议发出。但多个记录数据可以在一个TCP包里一次性发出,也并不需要像TCP那样返回ACK。
警报协议(Alert Protocol)的职责是向对方发出警报信息,有点像是HTTP协议里的状态码。比如,protocol_version就是不支持旧版本,bad_certificate就是证书有问题,收到警报后另一方可以选择继续,也可以立即终止连接。
握手协议(Handshake Protocol)是TLS里最复杂的子协议,要比TCP的SYN/ACK复杂的多,浏览器和服务器会在握手过程中协商TLS版本号、随机数、密码套件等信息,然后交换证书和密钥参数,最终双方协商得到会话密钥,用于后续的混合加密系统。
最后一个是变更密码规范协议(Change Cipher Spec Protocol),它非常简单,就是一个“通知”,告诉对方,后续的数据都将使用加密保护。那么反过来,在它之前,数据都是明文的。
下面的这张图简要地描述了TLS的握手过程,其中每一个“框”都是一个记录,多个记录组合成一个TCP包发送。所以,最多经过两次消息往返(4个消息)就可以完成握手,然后就可以在安全的通信环境里发送HTTP报文,实现HTTPS协议。

抓包的准备工作
这次我们在实验环境里测试TLS握手的URI是“/26-1”,看了上面的图你就可以知道,TLS握手的前几个消息都是明文的,能够在Wireshark里直接看。但只要出现了“Change Cipher Spec”,后面的数据就都是密文了,看到的也就会是乱码,不知道究竟是什么东西。
为了更好地分析TLS握手过程,你可以再对系统和Wireshark做一下设置,让浏览器导出握手过程中的秘密信息,这样Wireshark就可以把密文解密,还原出明文。
首先,你需要在Windows的设置里新增一个系统变量“SSLKEYLOGFILE”,设置浏览器日志文件的路径,比如“D:\http_study\www\temp\sslkey.log”(具体的设置过程就不详细说了,可以在设置里搜索“系统变量”)。

然后在Wireshark里设置“Protocols-TLS”(较早版本的Wireshark里是“SSL”),在“(Pre)-Master-Secret log filename”里填上刚才的日志文件。

设置好之后,过滤器选择“tcp port 443”,就可以抓到实验环境里的所有HTTPS数据了。
如果你觉得麻烦也没关系,GitHub上有抓好的包和相应的日志,用Wireshark直接打开就行。
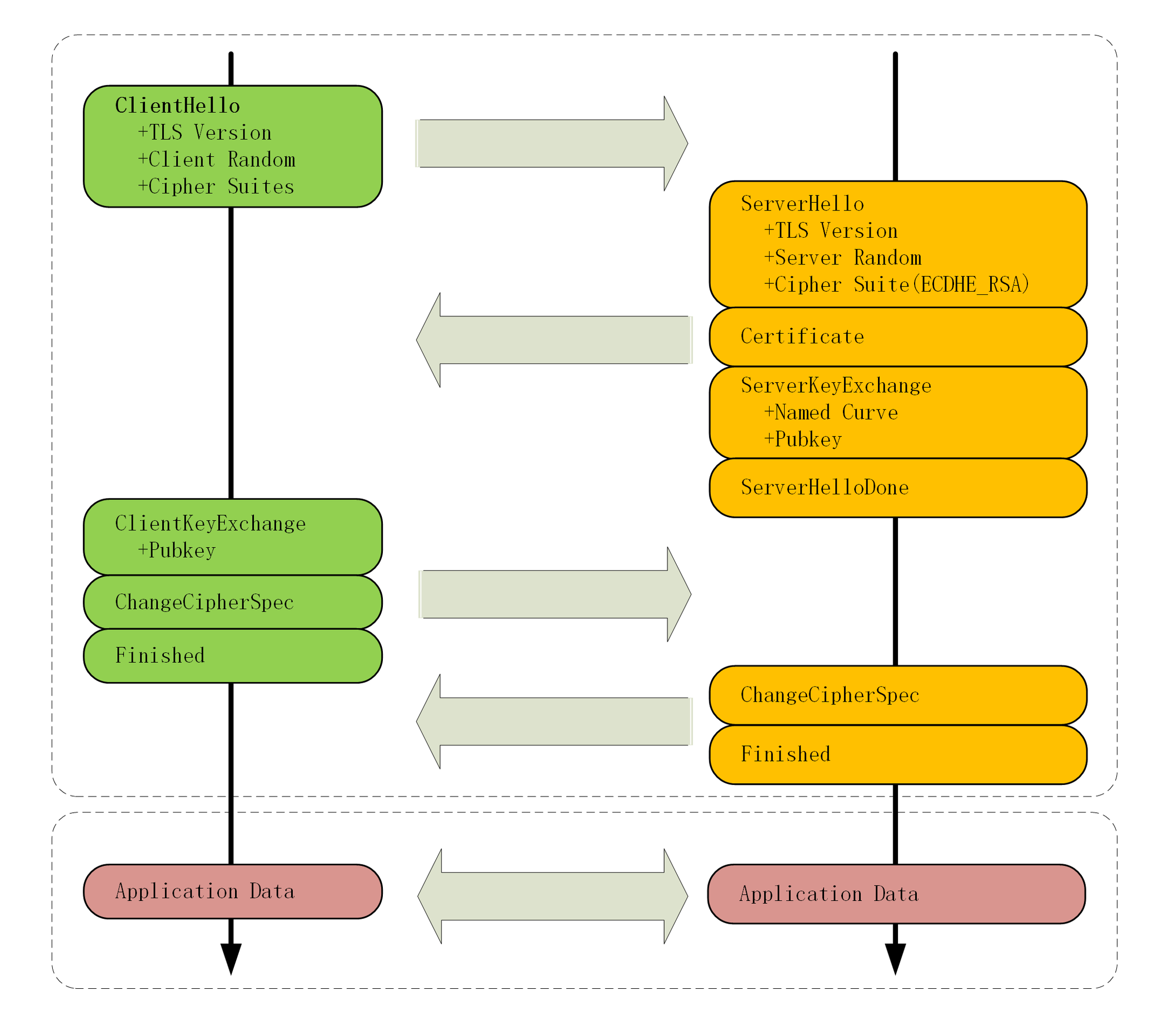
ECDHE握手过程
刚才你看到的是握手过程的简要图,我又画了一个详细图,对应Wireshark的抓包,下面我就用这个图来仔细剖析TLS的握手过程。

在TCP建立连接之后,浏览器会首先发一个“Client Hello”消息,也就是跟服务器“打招呼”。里面有客户端的版本号、支持的密码套件,还有一个随机数(Client Random),用于后续生成会话密钥。
1 | Handshake Protocol: Client Hello |
这个的意思就是:“我这边有这些这些信息,你看看哪些是能用的,关键的随机数可得留着。”
作为“礼尚往来”,服务器收到“Client Hello”后,会返回一个“Server Hello”消息。把版本号对一下,也给出一个随机数(Server Random),然后从客户端的列表里选一个作为本次通信使用的密码套件,在这里它选择了“TLS_ECDHE_RSA_WITH_AES_256_GCM_SHA384”。
1 | Handshake Protocol: Server Hello |
这个的意思就是:“版本号对上了,可以加密,你的密码套件挺多,我选一个最合适的吧,用椭圆曲线加RSA、AES、SHA384。我也给你一个随机数,你也得留着。”
然后,服务器为了证明自己的身份,就把证书也发给了客户端(Server Certificate)。
接下来是一个关键的操作,因为服务器选择了ECDHE算法,所以它会在证书后发送“Server Key Exchange”消息,里面是椭圆曲线的公钥(Server Params),用来实现密钥交换算法,再加上自己的私钥签名认证。
1 | Handshake Protocol: Server Key Exchange |
这相当于说:“刚才我选的密码套件有点复杂,所以再给你个算法的参数,和刚才的随机数一样有用,别丢了。为了防止别人冒充,我又盖了个章。”
之后是“Server Hello Done”消息,服务器说:“我的信息就是这些,打招呼完毕。”
这样第一个消息往返就结束了(两个TCP包),结果是客户端和服务器通过明文共享了三个信息:Client Random、Server Random和Server Params。
客户端这时也拿到了服务器的证书,那这个证书是不是真实有效的呢?
这就要用到第25讲里的知识了,开始走证书链逐级验证,确认证书的真实性,再用证书公钥验证签名,就确认了服务器的身份:“刚才跟我打招呼的不是骗子,可以接着往下走。”
然后,客户端按照密码套件的要求,也生成一个椭圆曲线的公钥(Client Params),用“Client Key Exchange”消息发给服务器。
1 | Handshake Protocol: Client Key Exchange |
现在客户端和服务器手里都拿到了密钥交换算法的两个参数(Client Params、Server Params),就用ECDHE算法一阵算,算出了一个新的东西,叫“Pre-Master”,其实也是一个随机数。
至于具体的计算原理和过程,因为太复杂就不细说了,但算法可以保证即使黑客截获了之前的参数,也是绝对算不出这个随机数的。
现在客户端和服务器手里有了三个随机数:Client Random、Server Random和Pre-Master。用这三个作为原始材料,就可以生成用于加密会话的主密钥,叫“Master Secret”。而黑客因为拿不到“Pre-Master”,所以也就得不到主密钥。
为什么非得这么麻烦,非要三个随机数呢?
这就必须说TLS的设计者考虑得非常周到了,他们不信任客户端或服务器伪随机数的可靠性,为了保证真正的“完全随机”“不可预测”,把三个不可靠的随机数混合起来,那么“随机”的程度就非常高了,足够让黑客难以猜测。
你一定很想知道“Master Secret”究竟是怎么算出来的吧,贴一下RFC里的公式:
1 | master_secret = PRF(pre_master_secret, "master secret", |
这里的“PRF”就是伪随机数函数,它基于密码套件里的最后一个参数,比如这次的SHA384,通过摘要算法来再一次强化“Master Secret”的随机性。
主密钥有48字节,但它也不是最终用于通信的会话密钥,还会再用PRF扩展出更多的密钥,比如客户端发送用的会话密钥(client_write_key)、服务器发送用的会话密钥(server_write_key)等等,避免只用一个密钥带来的安全隐患。
有了主密钥和派生的会话密钥,握手就快结束了。客户端发一个“Change Cipher Spec”,然后再发一个“Finished”消息,把之前所有发送的数据做个摘要,再加密一下,让服务器做个验证。
意思就是告诉服务器:“后面都改用对称算法加密通信了啊,用的就是打招呼时说的AES,加密对不对还得你测一下。”
服务器也是同样的操作,发“Change Cipher Spec”和“Finished”消息,双方都验证加密解密OK,握手正式结束,后面就收发被加密的HTTP请求和响应了。
RSA握手过程
整个握手过程可真是够复杂的,但你可能会问了,好像这个过程和其他地方看到的不一样呢?
刚才说的其实是如今主流的TLS握手过程,这与传统的握手有两点不同。
第一个,使用ECDHE实现密钥交换,而不是RSA,所以会在服务器端发出“Server Key Exchange”消息。
第二个,因为使用了ECDHE,客户端可以不用等到服务器发回“Finished”确认握手完毕,立即就发出HTTP报文,省去了一个消息往返的时间浪费。这个叫“TLS False Start”,意思就是“抢跑”,和“TCP Fast Open”有点像,都是不等连接完全建立就提前发应用数据,提高传输的效率。
实验环境在440端口(https://www.chrono.com:440/26-1)实现了传统的RSA密钥交换,没有“False Start”,你可以课后自己抓包看一下,这里我也画了个图。

大体的流程没有变,只是“Pre-Master”不再需要用算法生成,而是客户端直接生成随机数,然后用服务器的公钥加密,通过“Client Key Exchange”消息发给服务器。服务器再用私钥解密,这样双方也实现了共享三个随机数,就可以生成主密钥。
双向认证
到这里TLS握手就基本讲完了。
不过上面说的是“单向认证”握手过程,只认证了服务器的身份,而没有认证客户端的身份。这是因为通常单向认证通过后已经建立了安全通信,用账号、密码等简单的手段就能够确认用户的真实身份。
但为了防止账号、密码被盗,有的时候(比如网上银行)还会使用U盾给用户颁发客户端证书,实现“双向认证”,这样会更加安全。
双向认证的流程也没有太多变化,只是在“Server Hello Done”之后,“Client Key Exchange”之前,客户端要发送“Client Certificate”消息,服务器收到后也把证书链走一遍,验证客户端的身份。
小结
今天我们学习了HTTPS/TLS的握手,内容比较多、比较难,不过记住下面四点就可以。
- HTTPS协议会先与服务器执行TCP握手,然后执行TLS握手,才能建立安全连接;
- 握手的目标是安全地交换对称密钥,需要三个随机数,第三个随机数“Pre-Master”必须加密传输,绝对不能让黑客破解;
- “Hello”消息交换随机数,“Key Exchange”消息交换“Pre-Master”;
- “Change Cipher Spec”之前传输的都是明文,之后都是对称密钥加密的密文。
课下作业
- 密码套件里的那些算法分别在握手过程中起了什么作用?
- 你能完整地描述一下RSA的握手过程吗?
- 你能画出双向认证的流程图吗?
欢迎你把自己的学习体会写在留言区,与我和其他同学一起讨论。如果你觉得有所收获,也欢迎把文章分享给你的朋友。
