你好,我是丁威。
前面,我们讲了服务的注册与发现机制,它是微服务体系的基石,这节课,我想聊聊微服务的另外一个重要课题:服务治理。
随着微服务应用的不断增加,各个微服务之间的依赖关系也变得比较复杂,各个微服务的更新、升级部署给整个服务域的稳定性带来很大挑战。怎么以不停机的方式部署升级微服务呢?
这就是我们这节课的任务,我们来看看如何在生产环境用蓝绿发布来满足不停机升级的要求 。
设计背景 在进行技术方案的设计之前,我们先来了解一下生产环境的基本部署情况,如下图所示:
用户在面向用户端(下文通称C端)下单后,C端订单系统需要远程调用订单域中的“创建订单“接口。同时,订单域、运单域相关服务都需要调用基础服务域,进行基础数据的查询服务。
从这里也可以看出,基础服务的稳定运行对整个微服务体系至关重要。那如何确保基础服务域不受版本的影响,始终能够提供稳定可控的服务呢?
设计方案 我们公司为了解决这个问题实现了蓝绿发布 。那什么是蓝绿发布呢?
蓝绿发布指的是在蓝、绿两套环境中分别运行项目的两个版本的代码。但是在进行版本发布时只更新其中一个环境,这样方便另一个环境快速回滚。
接下来我们看一下蓝绿发布的基本流程。
如果系统采取蓝绿发布,在下一个版本(base-service v1.2.0)发布之前,会这样部署架构:
当前订单域调用流量进入基础服务域 GREEN环境。团队计划在12:00发布新版本(base-service v1.2.0),这时我们通常会执行下面几个操作。
将新版本1.2.0全部发布在BLUE环境上。因为此时BLUE环境没有任何流量,对运行中的系统无任何影响。 在请求入口对流量进行切分 。通常可以按照百分比分配流量,待系统运行良好后,再逐步将流量全部切换到新版本。 如果发现新版本存在严重问题,可以将流量全部切换到原来的环境,实现版本快速回滚 。 这个过程可以用下面这张图表示:
这个思路听起来很简单,但是怎么实现呢?
这就不得不提到上节课专门提到的**路由选择(Router)**了,它是Dubbo服务调用中非常重要的一步。路由选择的核心思想是在客户端进行负载均衡之前,通过一定的过滤规则,只在服务提供者列表中选择符合条件的提供者。
我们再看上面的实例图,从订单域消费者的视角,服务提供者列表大概是下面这个样子:
然后呢,我们按照比例对入口流量进行分流。例如,80%的请求颜色为BLUE,20%的请求颜色为GREEN。那些颜色为BLUE的请求,在真正执行RPC服务调用时,只从服务提供者列表中选择“color=BLUE”的服务提供者。同样,颜色为GREEN的请求只选择“color=GREEN”的服务提供者,这就实现了流量切分。
具体的操作是,在Dubbo中为这个场景引入Tag路由机制。
首先,服务提供者在启动时需要通过“-Dubbo.provider.tag”系统参数来设置服务提供者所属的标签。
例如,在192.168.3.100和192.168.3.101这两台机器上启动base-service程序时,需要添加“-Dubbo.provider.tag=BLUE”系统参数;而在192.168.4.100和192.168.4.101这两台机器上启动base-service程序时,则要添加“-Dubbo.provider.tag=GREEN”系统参数,通过这个操作完成对服务提供者的打标。服务提供者启动后,生成的服务提供者URL连接如下所示:
1 dubbo://192.168.3.100:20880/net.codingw.demo.BaseUser?dubbo.tag=BLUE
下一步,在服务入口对流量进行染色,从而实现流量切分。
蓝绿发布的流量通常是在流量入口处进行染色的。例如,我们可以使用随机加权来实现流量切分算法,用它对流量进行染色,具体示范代码如下:
1 2 3 4 5 6 7 8 9 10 11 12 13 14 15 16 17 18 19 20 21 22 23 24 25 26 27 28 29 30 31 public static String selectColor(String[] colorArr, int[] weightArr) { int length = colorArr.length; boolean sameWeight = true; int totalWeight = 0; for (int i = 0; i < length; i++) { int weight = weightArr[i]; totalWeight += weight; if (sameWeight && totalWeight != weight * (i + 1)) { sameWeight = false; } } if (totalWeight > 0 && !sameWeight) { int offset = ThreadLocalRandom.current().nextInt(totalWeight); System.out.println("offset:" + offset); for (int i = 0; i < length; i++) { if (offset < weightArr[i]) { return colorArr[i]; } } } return colorArr[ThreadLocalRandom.current().nextInt(length)]; } //测试代码 public static void main(String[] args) { String[] colorArr = new String[]{"GREEN","BLUE"}; int[] weightArr = new int[] {100,50}; for(int i = 0; i < 20; i ++) { System.out.println(selectColor(colorArr, weightArr)); } }
根据流量切分算法计算得到流量标识后,怎么在消费端跟进流量标识从而进行路由选择呢?我们通常会将染色标记放在ThreadLocal中,然后再编写Filter,获取或者传递路由标签。
但这个只是一个流量的切分算法,那如何动态设置蓝绿的比例或者说权重呢?其实,我们可以为发布系统提供一个设置权重的页面,用户设置完权重后写入到配置中心(ZooKeeper、Apollo),然后应用程序动态感知到变化,利用最新的权重进行流量切分。
通过流量切分算法计算出一个请求的流量标识后,通常会存储在ThreadLocal中,实现代码如下:
1 2 3 4 5 6 7 8 9 10 11 12 13 14 15 16 17 18 19 20 21 22 23 24 25 26 27 28 29 30 31 public class ThreadLocalContext { private static final ThreadLocal<String> tagContext = new ThreadLocal<>(); public static void setTag(String tag) { tagContext.set(tag); } public static String getTag() { return tagContext.get(); } public static void resetTag() { tagContext.remove(); } } //在整个请求的入口 String color = selectColor(colorArr, weightArr); try { ThreadLocalContext.setTag(color); //执行第一个远程调用 invokeRpc1(); //执行另外一个远程调用 invokeRpc2(); } finally { ThreadLocalContext.reset(); }
将请求的流量标识存储到线程本地变量之后,还需要将流量标识附加到RPC请求调用中,这样才能触发正确的路由选择,具体代码示例如下:
1 2 3 4 5 6 7 8 9 10 11 12 13 14 15 16 17 18 19 20 21 22 23 24 25 26 27 28 29 30 import org.apache.commons.lang3.StringUtils; import org.apache.dubbo.common.extension.Activate; import org.apache.dubbo.common.logger.Logger; import org.apache.dubbo.common.logger.LoggerFactory; import org.apache.dubbo.rpc.*; import org.apache.dubbo.rpc.cluster.router.tag.TagRouter; import static org.apache.dubbo.common.constants.CommonConstants.CONSUMER; import static org.apache.dubbo.rpc.Constants.ACCESS_LOG_KEY; @Activate(group = CONSUMER, value = "tagConsumerFilter") public class TagConsumerContextFilter implements Filter { private static final Logger logger = LoggerFactory.getLogger(TagConsumerContextFilter.class); @Override public Result invoke(Invoker<?> invoker, Invocation invocation) throws RpcException { try { String tag = ThreadLocalContext.getTag(); if(StringUtils.isNotEmpty(tag)) { invocation.setAttachment(TagRouter.NAME, tag ); } } catch (Throwable t) { logger.warn("Exception in TagConsumerContextFilter of service(" + invoker + " -> " + invocation + ")", t); } // 调用链传递 return invoker.invoke(invocation); } }
这样在RPC调用的过程中,服务调用者就能根据本地线程变量中存储的流量标记,选择不同机房的服务提供者,从而实现蓝绿发布了。
同时,在实际生产环境中,一个调用链条中往往会存在多个RPC调用,那第一个RPC中的路由标签能自动传递到第二个RPC调用吗?
答案是不可以,我们需要再写一个服务端生效的Filter,示例代码如下:
1 2 3 4 5 6 7 8 9 10 11 12 13 14 15 16 17 18 19 20 21 22 23 24 25 26 27 28 import org.apache.commons.lang3.StringUtils; import org.apache.dubbo.common.logger.Logger; import org.apache.dubbo.common.logger.LoggerFactory; import org.apache.dubbo.common.extension.Activate; import org.apache.dubbo.rpc.*; import org.apache.dubbo.rpc.cluster.router.tag.TagRouter; import static org.apache.dubbo.common.constants.CommonConstants.PROVIDER; @Activate(group = PROVIDER, value = "tagProviderFilter") public class TagProviderContextFilter implements Filter { private static final Logger logger = LoggerFactory.getLogger(TagProviderContextFilter.class); @Override public Result invoke(Invoker<?> invoker, Invocation invocation) throws RpcException { try { String tag = invocation.getAttachment(TagRouter.NAME); if(StringUtils.isNotEmpty(tag)) { ThreadLocalContext.setTag(tag); } } catch (Throwable t) { logger.warn("Exception in TagProviderContextFilter of service(" + invoker + " -> " + invocation + ")", t); } // 调用链传递 return invoker.invoke(invocation); } }
也就是将调用链中的tag存储到服务端的线程本地上下文环境中,当服务端调用其他服务时,可以继续将tag传递到下一个RPC调用链中。
这样,我们的蓝绿发布就基本完成了。但这里还有一个问题。规模较大的公司的生产环境往往会运行很多微服务,我们无法将蓝绿机制一下引入到所有微服务当中,必然会存在一部分应用使用蓝绿发布,但其他应用没有使用蓝绿的情况。怎么做到兼容呢?
比方说,我们公司目前核心业务域的蓝绿部署情况如下:
这里,订单域接入了蓝绿发布;C端应用需要调用订单域相关接口,因此也接入了蓝绿发布;但运单中心并未接入蓝绿发布。这时候,运单中心能调用订单域的服务吗?
要回答这个问题,我们要先看看Dubbo官方的降级策略。
如果消费者侧设置了标签,那么如果集群中没有对应标签的服务提供者,默认可以选择不带任何标签的服务提供者进行服务调用。该行为可以通过设置request.tag.force=true来禁止,这就是说如果request.tag.force为true,一旦没有对应标签的服务提供者,就会跑出“No Provider”异常。 如果消费者侧没有设置标签,那就只能向集群中没有设置标签的服务提供者发起请求,如果不存在没有标签的服务提供者,则报“No Provider”异常。 回到上面的问题,运单中心由于未接入蓝绿发布,所以不带任何标签,它无法调用订单域的服务。为了解决这个问题,订单域还需要部署一些不带标签的服务。订单域最终的部署大概如下图所示:
也就是说,订单域为了兼容那些还没接入蓝绿发布的应用需要部署3套环境,一套为不设置标签的服务提供者,一套为蓝颜色的服务提供者,另一套为绿颜色的服务提供者。
蓝绿发布实践就介绍到这里了,在这节课的最后,我们再来学习一下蓝绿发布底层依托的原理。
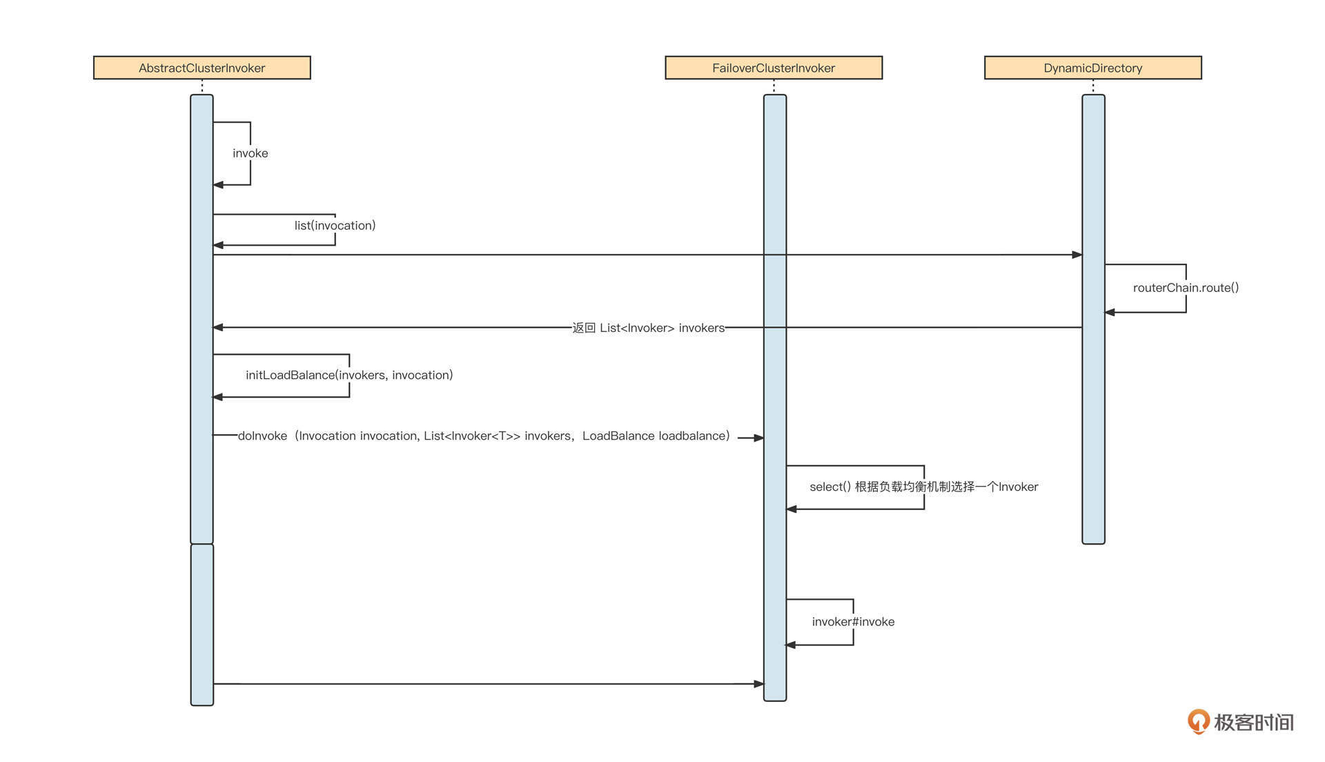
实现原理 先来看一下Dubbo服务调用的基本时序图:
我建议你按照这张时序图跟踪一下源码,更加详细地了解Dubbo服务调用的核心流程与实现关键点,我在这里总结了几个要点:
Dubbo的服务调用支持容错,对应的抽象类为AbstractClusterInvoker,它封装了服务调用的基本流程。Dubbo内置了failover、failfast、failsafe、failback、forking等失败容错策略,每一个策略对应AbstractClusterInvoker的一个实现; 在调用AbstractClusterInvoker服务的时候,首先需要获取所有的服务提供者列表,这个过程我们称之为服务动态发现(具体实现类为DynamicDirectory)。在获取路由信息之前,需要调用RouterChain的route方法,执行路由选择策略,筛选出服务动态发现的服务提供者列表。我们这一课的重点,标签路由的具体实现类TagRouter就是在这里发挥作用的。 我们也详细拆解一下TagRouter的route方法。因为这个方法的实现代码比较多,我们还是分步讲解。
**第一步,**执行静态路由过滤机制,代码如下:
1 2 3 4 final TagRouterRule tagRouterRuleCopy = tagRouterRule; if (tagRouterRuleCopy == null || !tagRouterRuleCopy.isValid() || !tagRouterRuleCopy.isEnabled()) { return filterUsingStaticTag(invokers, url, invocation); }
如果路由规则为空,则根据tag进行过滤。我们顺便也看一下基于tag的静态过滤机制是如何实现的:
1 2 3 4 5 6 7 8 9 10 11 12 13 14 15 16 private <T> List<Invoker<T>> filterUsingStaticTag(List<Invoker<T>> invokers, URL url, Invocation invocation) { List<Invoker<T>> result; String tag = StringUtils.isEmpty(invocation.getAttachment(TAG_KEY)) ? url.getParameter(TAG_KEY) :invocation.getAttachment(TAG_KEY) if (!StringUtils.isEmpty(tag)) { result = filterInvoker(invokers, invoker -> tag.equals(invoker.getUrl().getParameter(TAG_KEY))); if (CollectionUtils.isEmpty(result) && !isForceUseTag(invocation)) { result = filterInvoker(invokers, invoker -> StringUtils.isEmpty(invoker.getUrl().getParameter(TAG_KEY))); } } else { result = filterInvoker(invokers, invoker -> StringUtils.isEmpty(invoker.getUrl().getParameter(TAG_KEY))); } return result; }
尝试从Invocation(服务调用上下文)中或者从URL中获取tag的值,根据tag是否为空,执行两种不同的策略:
如果tag不为空,首先按照tag找到服务提供者列表中打了同样标签的服务提供者列表,如果dubbo.force.tag的设置为false,则查找服务提供者列表,筛查出没有打标签的服务提供者列表。 如果tag为空,则直接查找没有打标签的服务提供者列表。 我们继续回到TagRouter的route方法。第二步操作是,按照路由规则进行筛选,具体代码如下:
1 2 3 4 5 6 7 8 9 10 11 12 13 14 15 16 17 18 19 // if we are requesting for a Provider with a specific tag if (StringUtils.isNotEmpty(tag)) { List<String> addresses = tagRouterRuleCopy.getTagnameToAddresses().get(tag); if (CollectionUtils.isNotEmpty(addresses)) { result = filterInvoker(invokers, invoker -> addressMatches(invoker.getUrl(), addresses)); if (CollectionUtils.isNotEmpty(result) || tagRouterRuleCopy.isForce()) { return result; } } else { result = filterInvoker(invokers, invoker -> tag.equals(invoker.getUrl().getParameter(TAG_KEY))); } if (CollectionUtils.isNotEmpty(result) || isForceUseTag(invocation)) { return result; } else { List<Invoker<T>> tmp = filterInvoker(invokers, invoker -> addressNotMatches(invoker.getUrl(), tagRouterRuleCopy.getAddresses())); return filterInvoker(tmp, invoker -> StringUtils.isEmpty(invoker.getUrl().getParameter(TAG_KEY))); } }
上面这段代码比较简单,它的过滤思路和静态tag过滤是相似的。不同点是,这里可以通过YAML格式配置单个服务的路由规则。具体的配置格式如下:
1 2 3 4 5 6 7 8 9 force: true enabled: true priority: 1 key: demo-provider(服务名称) tags: - name: tag1 addresses: [ip1, ip2] - name: tag2 addresses: [ip3, ip4]
这些数据都会记录在注册中心,并在发生变化后实时通知TagRouter,从而实现路由规则的动态配置。
总结 好了,这节课就讲到这里。刚才,我们从微服务不停机发布这个需求谈起,引出了蓝绿发布机制。
蓝绿发布的实现要点是对应用分别部署蓝、绿两套环境,在版本稳定后由一套环境对外提供服务,当需要发布新版本时,将新版本一次性部署到没有流量的环境,待部署成功后再逐步将流量切换到新版本。如果新版本在验证阶段遇到严重的问题,可以直接将流量切回老版本,实现应用发布的快速回滚。
然后,我们借助蓝绿发布的指导思想,一步一步实现了基于Dubbo的蓝绿发布。
蓝绿发布的底层原理是借助Dubbo内置的标签路由功能,其核心思路是,当服务发起调用时,经过服务发现得到一个服务提供者列表,但是并不直接使用这些服务提供者进行负载均衡,而是在进行负载均衡之前,先按照路由规则对这些提供者进行过滤,挑选符合路由规则的服务提供者列表进行服务调用,从而实现服务的动态分组。
课后题 最后,我还是照例给你留一道思考题。
你认为蓝绿发布和灰度发布的共同点是什么,这两者又有什么区别?
欢迎你在留言区与我交流讨论,我们下节课再见!