设计模式是人们为软件开发中相同表征的问题,抽象出的可重复利用的解决方案。在某种程度上,设计模式已经代表了一些特定情况的最佳实践,同时也起到了软件工程师之间沟通的“行话”的作用。理解和掌握典型的设计模式,有利于我们提高沟通、设计的效率和质量。

今天我要问你的问题是,谈谈你知道的设计模式?请手动实现单例模式,Spring等框架中使用了哪些模式?

典型回答

大致按照模式的应用目标分类,设计模式可以分为创建型模式、结构型模式和行为型模式。

  • 创建型模式,是对对象创建过程的各种问题和解决方案的总结,包括各种工厂模式(Factory、Abstract Factory)、单例模式(Singleton)、构建器模式(Builder)、原型模式(ProtoType)。
  • 结构型模式,是针对软件设计结构的总结,关注于类、对象继承、组合方式的实践经验。常见的结构型模式,包括桥接模式(Bridge)、适配器模式(Adapter)、装饰者模式(Decorator)、代理模式(Proxy)、组合模式(Composite)、外观模式(Facade)、享元模式(Flyweight)等。
  • 行为型模式,是从类或对象之间交互、职责划分等角度总结的模式。比较常见的行为型模式有策略模式(Strategy)、解释器模式(Interpreter)、命令模式(Command)、观察者模式(Observer)、迭代器模式(Iterator)、模板方法模式(Template Method)、访问者模式(Visitor)。

考点分析

这个问题主要是考察你对设计模式的了解和掌握程度,更多相关内容你可以参考:https://en.wikipedia.org/wiki/Design_Patterns。

我建议可以在回答时适当地举些例子,更加清晰地说明典型模式到底是什么样子,典型使用场景是怎样的。这里举个Java基础类库中的例子供你参考。

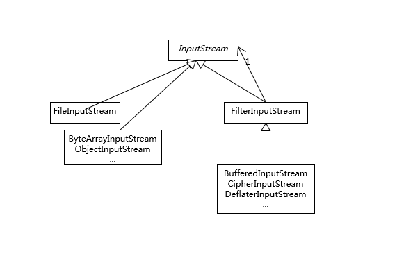
首先,专栏第11讲刚介绍过IO框架,我们知道InputStream是一个抽象类,标准类库中提供了FileInputStream、ByteArrayInputStream等各种不同的子类,分别从不同角度对InputStream进行了功能扩展,这是典型的装饰器模式应用案例。

识别装饰器模式,可以通过识别类设计特征来进行判断,也就是其类构造函数以相同的抽象类或者接口为输入参数。

因为装饰器模式本质上是包装同类型实例,我们对目标对象的调用,往往会通过包装类覆盖过的方法,迂回调用被包装的实例,这就可以很自然地实现增加额外逻辑的目的,也就是所谓的“装饰”。

例如,BufferedInputStream经过包装,为输入流过程增加缓存,类似这种装饰器还可以多次嵌套,不断地增加不同层次的功能。

1
public BufferedInputStream(InputStream in)

我在下面的类图里,简单总结了InputStream的装饰模式实践。

接下来再看第二个例子。创建型模式尤其是工厂模式,在我们的代码中随处可见,我举个相对不同的API设计实践。比如,JDK最新版本中 HTTP/2 Client API,下面这个创建HttpRequest的过程,就是典型的构建器模式(Builder),通常会被实现成fluent风格的API,也有人叫它方法链。

1
2
3
4
5
6
7
HttpRequest request = HttpRequest.newBuilder(new URI(uri))
.header(headerAlice, valueAlice)
.headers(headerBob, value1Bob,
headerCarl, valueCarl,
headerBob, value2Bob)
.GET()
.build();

使用构建器模式,可以比较优雅地解决构建复杂对象的麻烦,这里的“复杂”是指类似需要输入的参数组合较多,如果用构造函数,我们往往需要为每一种可能的输入参数组合实现相应的构造函数,一系列复杂的构造函数会让代码阅读性和可维护性变得很差。

上面的分析也进一步反映了创建型模式的初衷,即,将对象创建过程单独抽象出来,从结构上把对象使用逻辑和创建逻辑相互独立,隐藏对象实例的细节,进而为使用者实现了更加规范、统一的逻辑。

更进一步进行设计模式考察,面试官可能会:

  • 希望你写一个典型的设计模式实现。这虽然看似简单,但即使是最简单的单例,也能够综合考察代码基本功。
  • 考察典型的设计模式使用,尤其是结合标准库或者主流开源框架,考察你对业界良好实践的掌握程度。

在面试时如果恰好问到你不熟悉的模式,你可以稍微引导一下,比如介绍你在产品中使用了什么自己相对熟悉的模式,试图解决什么问题,它们的优点和缺点等。

下面,我会针对前面两点,结合代码实例进行分析。

知识扩展

我们来实现一个日常非常熟悉的单例设计模式。看起来似乎很简单,那么下面这个样例符合基本需求吗?

1
2
3
4
5
6
public class Singleton {
private static Singleton instance = new Singleton();
public static Singleton getInstance() {
return instance;
}
}

是不是总感觉缺了点什么?原来,Java会自动为没有明确声明构造函数的类,定义一个public的无参数的构造函数,所以上面的例子并不能保证额外的对象不被创建出来,别人完全可以直接“new Singleton()”,那我们应该怎么处理呢?

不错,可以为单例定义一个private的构造函数(也有建议声明为枚举,这是有争议的,我个人不建议选择相对复杂的枚举,毕竟日常开发不是学术研究)。这样还有什么改进的余地吗?

专栏第10讲介绍ConcurrentHashMap时,提到过标准类库中很多地方使用懒加载(lazy-load),改善初始内存开销,单例同样适用,下面是修正后的改进版本。

1
2
3
4
5
6
7
8
9
10
11
public class Singleton {
private static Singleton instance;
private Singleton() {
}
public static Singleton getInstance() {
if (instance == null) {
instance = new Singleton();
}
return instance;
}
}

这个实现在单线程环境不存在问题,但是如果处于并发场景,就需要考虑线程安全,最熟悉的就莫过于“双检锁”,其要点在于:

  • 这里的volatile能够提供可见性,以及保证getInstance返回的是初始化完全的对象。
  • 在同步之前进行null检查,以尽量避免进入相对昂贵的同步块。
  • 直接在class级别进行同步,保证线程安全的类方法调用。
1
2
3
4
5
6
7
8
9
10
11
12
13
14
15
16
17
public class Singleton {
private static volatile Singleton singleton = null;
private Singleton() {
}

public static Singleton getSingleton() {
    if (singleton == null) { // 尽量避免重复进入同步块
        synchronized (Singleton.class) { // 同步.class,意味着对同步类方法调用
            if (singleton == null) {
                singleton = new Singleton();
            }
        }
    }
    return singleton;
}
}

在这段代码中,争论较多的是volatile修饰静态变量,当Singleton类本身有多个成员变量时,需要保证初始化过程完成后,才能被get到。

在现代Java中,内存排序模型(JMM)已经非常完善,通过volatile的write或者read,能保证所谓的happen-before,也就是避免常被提到的指令重排。换句话说,构造对象的store指令能够被保证一定在volatile read之前。

当然,也有一些人推荐利用内部类持有静态对象的方式实现,其理论依据是对象初始化过程中隐含的初始化锁(有兴趣的话你可以参考jls-12.4.2 中对LC的说明),这种和前面的双检锁实现都能保证线程安全,不过语法稍显晦涩,未必有特别的优势。

1
2
3
4
5
6
7
8
9
10
public class Singleton {
private Singleton(){}
public static Singleton getSingleton(){
    return Holder.singleton;
}

private static class Holder {
    private static Singleton singleton = new Singleton();
}
}

所以,可以看出,即使是看似最简单的单例模式,在增加各种高标准需求之后,同样需要非常多的实现考量。

上面是比较学究的考察,其实实践中未必需要如此复杂,如果我们看Java核心类库自己的单例实现,比如java.lang.Runtime,你会发现:

  • 它并没使用复杂的双检锁之类。
  • 静态实例被声明为final,这是被通常实践忽略的,一定程度保证了实例不被篡改(专栏第6讲介绍过,反射之类可以绕过私有访问限制),也有有限的保证执行顺序的语义。
1
2
3
4
5
6
7
8
private static final Runtime currentRuntime = new Runtime();
private static Version version;
// …
public static Runtime getRuntime() {
return currentRuntime;
}
/** Don't let anyone else instantiate this class */
private Runtime() {}

前面说了不少代码实践,下面一起来简要看看主流开源框架,如Spring等如何在API设计中使用设计模式。你至少要有个大体的印象,如:

  • BeanFactoryApplicationContext应用了工厂模式。
  • 在Bean的创建中,Spring也为不同scope定义的对象,提供了单例和原型等模式实现。
  • 我在专栏第6讲介绍的AOP领域则是使用了代理模式、装饰器模式、适配器模式等。
  • 各种事件监听器,是观察者模式的典型应用。
  • 类似JdbcTemplate等则是应用了模板模式。

今天,我与你回顾了设计模式的分类和主要类型,并从Java核心类库、开源框架等不同角度分析了其采用的模式,并结合单例的不同实现,分析了如何实现符合线程安全等需求的单例,希望可以对你的工程实践有所帮助。另外,我想最后补充的是,设计模式也不是银弹,要避免滥用或者过度设计。

一课一练

关于设计模式你做到心中有数了吗?你可以思考下,在业务代码中,经常发现大量XXFacade,外观模式是解决什么问题?适用于什么场景?

请你在留言区写写你对这个问题的思考,我会选出经过认真思考的留言,送给你一份学习鼓励金,欢迎你与我一起讨论。

你的朋友是不是也在准备面试呢?你可以“请朋友读”,把今天的题目分享给好友,或许你能帮到他。