Map是广义Java集合框架中的另外一部分,HashMap作为框架中使用频率最高的类型之一,它本身以及相关类型自然也是面试考察的热点。
今天我要问你的问题是,对比Hashtable、HashMap、TreeMap有什么不同?谈谈你对HashMap的掌握。
典型回答
Hashtable、HashMap、TreeMap都是最常见的一些Map实现,是以键值对的形式存储和操作数据的容器类型。
Hashtable是早期Java类库提供的一个哈希表实现,本身是同步的,不支持null键和值,由于同步导致的性能开销,所以已经很少被推荐使用。
HashMap是应用更加广泛的哈希表实现,行为上大致上与HashTable一致,主要区别在于HashMap不是同步的,支持null键和值等。通常情况下,HashMap进行put或者get操作,可以达到常数时间的性能,所以它是绝大部分利用键值对存取场景的首选,比如,实现一个用户ID和用户信息对应的运行时存储结构。
TreeMap则是基于红黑树的一种提供顺序访问的Map,和HashMap不同,它的get、put、remove之类操作都是O(log(n))的时间复杂度,具体顺序可以由指定的Comparator来决定,或者根据键的自然顺序来判断。
考点分析
上面的回答,只是对一些基本特征的简单总结,针对Map相关可以扩展的问题很多,从各种数据结构、典型应用场景,到程序设计实现的技术考量,尤其是在Java 8里,HashMap本身发生了非常大的变化,这些都是经常考察的方面。
很多朋友向我反馈,面试官似乎钟爱考察HashMap的设计和实现细节,所以今天我会增加相应的源码解读,主要专注于下面几个方面:
- 理解Map相关类似整体结构,尤其是有序数据结构的一些要点。
- 从源码去分析HashMap的设计和实现要点,理解容量、负载因子等,为什么需要这些参数,如何影响Map的性能,实践中如何取舍等。
- 理解树化改造的相关原理和改进原因。
除了典型的代码分析,还有一些有意思的并发相关问题也经常会被提到,如HashMap在并发环境可能出现无限循环占用CPU、size不准确等诡异的问题。
我认为这是一种典型的使用错误,因为HashMap明确声明不是线程安全的数据结构,如果忽略这一点,简单用在多线程场景里,难免会出现问题。
理解导致这种错误的原因,也是深入理解并发程序运行的好办法。对于具体发生了什么,你可以参考这篇很久以前的分析,里面甚至提供了示意图,我就不再重复别人写好的内容了。
知识扩展
1.Map整体结构
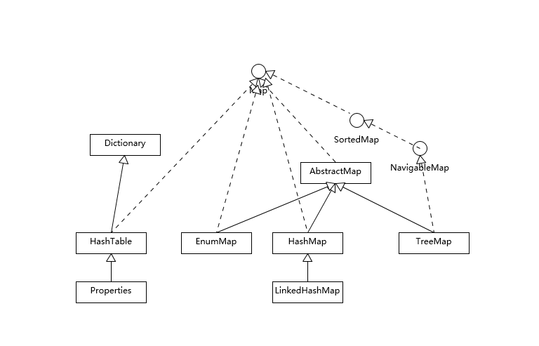
首先,我们先对Map相关类型有个整体了解,Map虽然通常被包括在Java集合框架里,但是其本身并不是狭义上的集合类型(Collection),具体你可以参考下面这个简单类图。

Hashtable比较特别,作为类似Vector、Stack的早期集合相关类型,它是扩展了Dictionary类的,类结构上与HashMap之类明显不同。
HashMap等其他Map实现则是都扩展了AbstractMap,里面包含了通用方法抽象。不同Map的用途,从类图结构就能体现出来,设计目的已经体现在不同接口上。
大部分使用Map的场景,通常就是放入、访问或者删除,而对顺序没有特别要求,HashMap在这种情况下基本是最好的选择。HashMap的性能表现非常依赖于哈希码的有效性,请务必掌握hashCode和equals的一些基本约定,比如:
- equals相等,hashCode一定要相等。
- 重写了hashCode也要重写equals。
- hashCode需要保持一致性,状态改变返回的哈希值仍然要一致。
- equals的对称、反射、传递等特性。
这方面内容网上有很多资料,我就不在这里详细展开了。
针对有序Map的分析内容比较有限,我再补充一些,虽然LinkedHashMap和TreeMap都可以保证某种顺序,但二者还是非常不同的。
- LinkedHashMap通常提供的是遍历顺序符合插入顺序,它的实现是通过为条目(键值对)维护一个双向链表。注意,通过特定构造函数,我们可以创建反映访问顺序的实例,所谓的put、get、compute等,都算作“访问”。
这种行为适用于一些特定应用场景,例如,我们构建一个空间占用敏感的资源池,希望可以自动将最不常被访问的对象释放掉,这就可以利用LinkedHashMap提供的机制来实现,参考下面的示例:
1 | import java.util.LinkedHashMap; |
- 对于TreeMap,它的整体顺序是由键的顺序关系决定的,通过Comparator或Comparable(自然顺序)来决定。
我在上一讲留给你的思考题提到了,构建一个具有优先级的调度系统的问题,其本质就是个典型的优先队列场景,Java标准库提供了基于二叉堆实现的PriorityQueue,它们都是依赖于同一种排序机制,当然也包括TreeMap的马甲TreeSet。
类似hashCode和equals的约定,为了避免模棱两可的情况,自然顺序同样需要符合一个约定,就是compareTo的返回值需要和equals一致,否则就会出现模棱两可情况。
我们可以分析TreeMap的put方法实现:
1 | public V put(K key, V value) { |
从代码里,你可以看出什么呢? 当我不遵守约定时,两个不符合唯一性(equals)要求的对象被当作是同一个(因为,compareTo返回0),这会导致歧义的行为表现。
2.HashMap源码分析
前面提到,HashMap设计与实现是个非常高频的面试题,所以我会在这进行相对详细的源码解读,主要围绕:
- HashMap内部实现基本点分析。
- 容量(capacity)和负载系数(load factor)。
- 树化 。
首先,我们来一起看看HashMap内部的结构,它可以看作是数组(Node<K,V>[] table)和链表结合组成的复合结构,数组被分为一个个桶(bucket),通过哈希值决定了键值对在这个数组的寻址;哈希值相同的键值对,则以链表形式存储,你可以参考下面的示意图。这里需要注意的是,如果链表大小超过阈值(TREEIFY_THRESHOLD, 8),图中的链表就会被改造为树形结构。

从非拷贝构造函数的实现来看,这个表格(数组)似乎并没有在最初就初始化好,仅仅设置了一些初始值而已。
1 | public HashMap(int initialCapacity, float loadFactor){ |
所以,我们深刻怀疑,HashMap也许是按照lazy-load原则,在首次使用时被初始化(拷贝构造函数除外,我这里仅介绍最通用的场景)。既然如此,我们去看看put方法实现,似乎只有一个putVal的调用:
1 | public V put(K key, V value) { |
看来主要的秘密似乎藏在putVal里面,到底有什么秘密呢?为了节省空间,我这里只截取了putVal比较关键的几部分。
1 | final V putVal(int hash, K key, V value, boolean onlyIfAbent, |
从putVal方法最初的几行,我们就可以发现几个有意思的地方:
- 如果表格是null,resize方法会负责初始化它,这从tab = resize()可以看出。
- resize方法兼顾两个职责,创建初始存储表格,或者在容量不满足需求的时候,进行扩容(resize)。
- 在放置新的键值对的过程中,如果发生下面条件,就会发生扩容。
1 | if (++size > threshold) |
- 具体键值对在哈希表中的位置(数组index)取决于下面的位运算:
1 | i = (n - 1) & hash |
仔细观察哈希值的源头,我们会发现,它并不是key本身的hashCode,而是来自于HashMap内部的另外一个hash方法。注意,为什么这里需要将高位数据移位到低位进行异或运算呢?这是因为有些数据计算出的哈希值差异主要在高位,而HashMap里的哈希寻址是忽略容量以上的高位的,那么这种处理就可以有效避免类似情况下的哈希碰撞。
1 | static final int hash(Object kye) { |
- 我前面提到的链表结构(这里叫bin),会在达到一定门限值时,发生树化,我稍后会分析为什么HashMap需要对bin进行处理。
可以看到,putVal方法本身逻辑非常集中,从初始化、扩容到树化,全部都和它有关,推荐你阅读源码的时候,可以参考上面的主要逻辑。
我进一步分析一下身兼多职的resize方法,很多朋友都反馈经常被面试官追问它的源码设计。
1 | final Node<K,V>[] resize() { |
依据resize源码,不考虑极端情况(容量理论最大极限由MAXIMUM_CAPACITY指定,数值为 1<<30,也就是2的30次方),我们可以归纳为:
- 门限值等于(负载因子)x(容量),如果构建HashMap的时候没有指定它们,那么就是依据相应的默认常量值。
- 门限通常是以倍数进行调整 (newThr = oldThr << 1),我前面提到,根据putVal中的逻辑,当元素个数超过门限大小时,则调整Map大小。
- 扩容后,需要将老的数组中的元素重新放置到新的数组,这是扩容的一个主要开销来源。
3.容量、负载因子和树化
前面我们快速梳理了一下HashMap从创建到放入键值对的相关逻辑,现在思考一下,为什么我们需要在乎容量和负载因子呢?
这是因为容量和负载系数决定了可用的桶的数量,空桶太多会浪费空间,如果使用的太满则会严重影响操作的性能。极端情况下,假设只有一个桶,那么它就退化成了链表,完全不能提供所谓常数时间存的性能。
既然容量和负载因子这么重要,我们在实践中应该如何选择呢?
如果能够知道HashMap要存取的键值对数量,可以考虑预先设置合适的容量大小。具体数值我们可以根据扩容发生的条件来做简单预估,根据前面的代码分析,我们知道它需要符合计算条件:
1 | 负载因子 * 容量 > 元素数量 |
所以,预先设置的容量需要满足,大于“预估元素数量/负载因子”,同时它是2的幂数,结论已经非常清晰了。
而对于负载因子,我建议:
- 如果没有特别需求,不要轻易进行更改,因为JDK自身的默认负载因子是非常符合通用场景的需求的。
- 如果确实需要调整,建议不要设置超过0.75的数值,因为会显著增加冲突,降低HashMap的性能。
- 如果使用太小的负载因子,按照上面的公式,预设容量值也进行调整,否则可能会导致更加频繁的扩容,增加无谓的开销,本身访问性能也会受影响。
我们前面提到了树化改造,对应逻辑主要在putVal和treeifyBin中。
1 | final void treeifyBin(Node<K,V>[] tab, int hash) { |
上面是精简过的treeifyBin示意,综合这两个方法,树化改造的逻辑就非常清晰了,可以理解为,当bin的数量大于TREEIFY_THRESHOLD时:
- 如果容量小于MIN_TREEIFY_CAPACITY,只会进行简单的扩容。
- 如果容量大于MIN_TREEIFY_CAPACITY ,则会进行树化改造。
那么,为什么HashMap要树化呢?
**本质上这是个安全问题。**因为在元素放置过程中,如果一个对象哈希冲突,都被放置到同一个桶里,则会形成一个链表,我们知道链表查询是线性的,会严重影响存取的性能。
而在现实世界,构造哈希冲突的数据并不是非常复杂的事情,恶意代码就可以利用这些数据大量与服务器端交互,导致服务器端CPU大量占用,这就构成了哈希碰撞拒绝服务攻击,国内一线互联网公司就发生过类似攻击事件。
今天我从Map相关的几种实现对比,对各种Map进行了分析,讲解了有序集合类型容易混淆的地方,并从源码级别分析了HashMap的基本结构,希望对你有所帮助。
一课一练
关于今天我们讨论的题目你做到心中有数了吗?留一道思考题给你,解决哈希冲突有哪些典型方法呢?
请你在留言区写写你对这个问题的思考,我会选出经过认真思考的留言,送给你一份学习鼓励金,欢迎你与我一起讨论。
你的朋友是不是也在准备面试呢?你可以“请朋友读”,把今天的题目分享给好友,或许你能帮到他。