你好,我是徐文浩。
在了解了大数据论文之间的脉络后,接下来,我们就要进入精读论文的学习当中了。不过,在具体解读一篇篇的论文之前,我想先带你来一起看一看,这些大数据论文到底涵盖了哪些知识点,这些知识点又是来自于大数据系统中的哪一个组件。通过梳理这些组件涵盖了什么知识点,你就能更好地理解和掌握大数据领域相关的知识全貌。
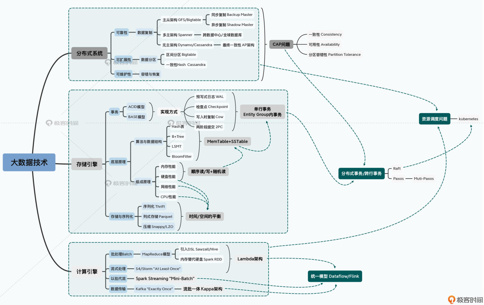
毕竟,相比于某一门计算机课程、某一门编程语言或者某一个开源框架,“大数据”涉及到的知识点多而繁杂。所以这里,我就整理了一份知识地图,好让你对课程所涉及到的知识点有迹可循。
大数据领域的知识地图

从这张图可以看出,要想了解和学习“大数据”领域的相关知识,我们可以从三个维度来切入。
分布式系统
所有的大数据系统都是分布式系统。我们需要大数据系统,就是因为普通的单机已经无法满足我们期望的性能了。那么作为一个分布式的数据系统,它就需要满足三个特性,也就是可靠性、可扩展性和可维护性。
第一个,作为一个数据系统,我们需要可靠性。如果只记录一份数据,那么当硬件故障的时候就会遇到丢数据的问题,所以我们需要对数据做复制。而数据复制之后,以哪一份数据为准,又给我们带来了主从架构、多主架构以及无主架构的选择。
然后,在最常见的主从架构里,我们根据复制过程,可以有同步复制和异步复制之分。同步复制的节点可以作为高可用切换的Backup Master,而异步复制的节点只适合作为只读的Shadow Master。
第二个重要的特性是可扩展性。在“大数据”的场景下,单个节点存不下所有数据,于是就有了数据分区。常见的分区方式有两种,第一种是通过区间进行分片,典型的代表就是Bigtable,第二种是通过哈希进行分区,在大型分布式系统中常用的是一致性Hash,典型的代表是Cassandra。
最后一点就是整个系统的可维护性。我们需要考虑容错,在硬件出现故障的时候系统仍然能够运作。我们还需要考虑恢复,也就是当系统出现故障的时候,仍能快速恢复到可以使用的状态。而为了确保我们不会因为部分网络的中断导致作出错误的判断,我们就需要利用**共识算法,**来确保系统中能够对哪个节点正在正常服务作出判断。这也就引出了CAP这个所谓的“不可能三角”。
而分布式系统的核心问题就是CAP这个不可能三角,我们需要在一致性、可用性和分区容错性之间做权衡和选择。因此,我们选择的主从架构、复制策略、分片策略,以及容错和恢复方案,都是根据我们实际的应用场景下对于CAP进行的权衡和选择。

单节点的存储引擎
然而,即使是上万台的分布式集群,最终还是要落到每一台单个服务器上完成数据的读写。那么在存储引擎上,关键的技术点主要包括三个部分。
第一个是事务。在写入数据的时候,我们需要保障写入的数据是原子的、完整的。在传统的数据库领域,我们有ACID这样的事务特性,也就是原子性(Atomic)、一致性(Consistency)、隔离性(Isolation)以及持久性(Durability)。而在大数据领域,很多时候因为分布式的存在,我们常常会退化到一个叫做BASE的模型。BASE代表着基本可用(Basically Available)、软状态(Soft State)以及最终一致性(Eventually Consistent)。
不过无论是ACID还是BASE,在单机上,我们都会使用预写日志(WAL)、快照(Snapshot)和检查点(Checkpoints)以及写时复制(Copy-on-Write)这些技术,来保障数据在单个节点的写入是原子的。而只要写入的数据记录是在单个分片上,我们就可以保障数据写入的事务性,所以我们很容易可以做到单行事务,或者是进一步的实体组(Entity Group)层面的事务。
第二个是底层的数据是如何写入和存储的。这个既要考虑到计算机硬件的特性,比如数据的顺序读写比随机读写快,在内存上读写比硬盘上快;也要考虑到我们在算法和数据结构中的时空复杂度,比如Hash表的时间复杂度是O(1),B+树的时间复杂度是O(logN)。
这样,通过结合硬件性能、数据结构和算法特性,我们会看到分布式数据库最常使用的,其实是基于LSM树(Log-Structured Merge Tree)的MemTable+SSTable的解决方案。
第三个则是数据的序列化问题。出于存储空间和兼容性的考虑,我们会选用Thrift这样的二进制序列化方案。而为了在分析数据的时候尽量减少硬盘吞吐量,我们则要研究Parquet或者ORCFile这样的列存储格式。然后,为了在CPU、网络和硬盘的使用上取得平衡,我们又会选择Snappy或者LZO这样的快速压缩算法。

计算引擎
这个维度实际上也是大数据领域本身进化和迭代最快的一部分。为什么会这么说呢?让我们来一起捋一下大数据处理引擎的进化过程:
- 我们先有了最原始粗糙的MapReduce来进行批数据处理,然后围绕它不断迭代出了让数据处理更快的Spark和让数据处理更容易的各种DSL(比如Sawzall/Pig和Hive)。
- 然后我们围绕着实时数据处理,有了“最少一次”的S4/Storm,并把它和批处理综合到一起,产生了著名的Lambda架构。
- 紧接着有了“以批为流”,通过Mini-Batch来进行实时数据处理的Spark Streaming,以及“流批一体”,能够做到“正好一次”的Kafka和Kappa结构。
- 最后,还是Google一锤定音,给出了统一的Dataflow模型,并伴随着有了Apache Flink和Apache Beam这两个开源项目。
分布式问题,往往脱胎于少量经典论文的算法证明;单节点的存储引擎,也是一个自计算机诞生起就被反复研究的问题,这两者其实往往是经典论文的再现。但是在上千个服务器上的计算引擎应该怎么做,则是一个巨大的工程实践问题,我们没有太多可以借鉴的经验。这也是为什么计算引擎的迭代和变化是最大的。
不过随着Dataflow论文的发表,我们可以看到整个大数据的处理引擎,逐渐收敛成了一个统一的模型,大数据领域发展也算有了一个里程碑。

调度系统和综合应用
总结来说,分布式系统、存储引擎和计算引擎就共同构成了大数据的核心技术。更进一步,随着多种分布式系统的混排,又产生了Kubernetes这样的资源管理和调度系统。而所有的这些技术之间,都不是各自独立,而是相互关联的。
大数据技术其实是计算机科学中很多科目的综合应用。在上面的知识地图里,我们可以看到在单节点上的存储引擎,就是要综合考虑组成原理、算法和数据结构以及数据库原理相关的知识。而序列化和压缩,前者是组成原理里的二进制编码问题,后者则脱胎于算法和数据结构中的赫夫曼树和赫夫曼编码。
另外,最终选择什么算法做压缩,又要回到组成原理中,对于CPU、网络以及硬盘的硬件性能进行平衡和考量。而针对分布式事务,我们一方面需要理解单机下的数据库事务,另一方面需要理解分布式环境下的CAP不可能三角。只有这样,我们才能对于Paxos以及Raft这些共识算法有深入的理解。
而当我们要优化海量数据的分析效率,需要修改的反而是单节点存储引擎,因为只有通过列式存储,我们才能优化海量数据分析中的瓶颈:读取硬盘数据的IO。
因此,从我的认知来看,大数据系统的知识点不是一棵树,而是一张网。当你学明白了整个大数据系统的知识点和原理之后,自然就有了深厚的计算机科学和工程的功底。它能给你一种,“天下虽大,何处去不得”的信心。
精读论文学知识,诀窍在哪里?
不过,即使有了这张大数据知识地图之后,你或许还会遇到一些难题,比如说,面对这些相对分散和全面的知识点,是学习大数据论文的第一层挑战。而论文本身往往也很精炼,则是学习过程中的第二层挑战。
所以为了帮助你更好地学习和精读论文,我为你总结了三个学习方法。
首先,是从第一性原理出发,尝试自己去设计系统和解决问题。
一篇篇的大数据论文,并不是教科书里的一个章节或者一个知识点,而是对于一个重要的系统问题的解决方案。在读论文之前,先尝试自己去思考和解决对应的问题,有助于你更深刻地理解问题和解决方案的重点。
比如,在学习Megastore的论文之前,你可以问一问自己下面这两个问题:
- 如果要在Bigtable上为数据表加上Schema,我该怎么做?
- 如果我希望能够在Bigtable上,支持跨行事务,可以从哪里起步?
无论你自己的思考和答案是否正确,带着你对问题的思考和方案去读论文,你的收获一定比囫囵吞枣地读一遍要多得多。
其次,是多做交叉阅读和扩展阅读。
论文本身往往只有10来页,非常精炼,对于很多知识点,往往就只有一个小片段,甚至只有一两句话,所以交叉阅读和扩展阅读少不了。根据你需要深入了解的知识点,你可能要回顾之前已经解读过的论文,也可能需要去阅读一些开源项目的代码,或者是一些计算机经典书籍中相关的章节,帮你彻底理解对应的问题。
比如,学习Bigtable论文的时候,论文里只告诉你底层的数据存储是SSTable。而通过学习LSM树,或者是去读一下LevelDB的源码,你不仅可以理解SSTable的底层实现。还能帮助你深入理解针对硬件性能去设计数据结构,乃至系统中特定的组件。当然,我在课程的讲解中,也会给你推荐一系列的扩展阅读资料,帮助你找到更多的学习线索。
最后,是给自己制定一个明确的学习目标,然后围绕学习目标,进行泛读和精读、理论和实践的结合。
大数据的论文,是一个一个“点”,但是每一个点深挖下去,都可以串联到大量的理论和工程知识。而如果通过阅读论文追求学得“多”,其实意义并不大。最合适的学习方法,我认为是有针对性地针对自己的目标,来学习这个课程。
如果你的工作就是开发和维护大数据系统中的某个项目,比如HBase、Flink,那么你就精读对应的论文,泛读其他的相关论文,并对于你所关心的项目源码进行深入挖掘。搞清楚每一个设计背后选择的根本原因,搞清楚它为什么这么设计。
**如果你原先是做后端应用开发,想要学习大数据知识,转向大数据领域的开发。**那么,搞清楚每篇论文和每个系统的应用场景,尝试通过Google Cloud或者其他的云系统,多尝试用一用这些大数据系统,会更有帮助。
如果你就是想要提升自己的理论知识和架构能力,那么我建议你放慢节奏。搞清楚论文里每一个关键设计点的原理,尽量多阅读我给到的推荐阅读材料。甚至你不妨可以动手试一试,去实现其中的一些算法和组件,这是最有效的办法。
其实,归根到底,学习的成效不是表面知识知道得多,而是要真的掌握和理解这些知识。AngelList的创始人纳瓦尔·拉威康(Naval Ravikant)说过这样一段话,听了之后让人觉得“与我心有戚戚焉”。

他说,“知识是一座摩天大楼。你可以在记忆的脆弱基础上走捷径,或者在理解的钢架上慢慢建立。”希望你在后面的学习过程中,像他说的一样,能够真正理解论文里提出的问题和解决方案,构建起你自己的大数据摩天大楼。
给你一些“参考文献”
学习还是要花笨功夫的。在课程之外,多阅读、多搜索、多看不同来源的资料,多和朋友、同事、老师一起交流,一定能够帮你掌握好要学习的知识点。
在整个大数据领域,也有许多经典图书和论文。我在每一讲里,也都会留下一些“推荐阅读”的资料。在这里,我也给你推荐一些我自己读过、看过的经典书籍和课程。如果你想深入理解大数据技术,读一读这些内容,绝不会让你后悔的。
- 首先是Storm的作者南森·马茨(Nathan Marz)的“Big Data”,现在也有中译本叫做《大数据系统构建》。对于人为错误的容错问题的思考,为我们带来了著名的Lambda架构。在我看来,即使到今天Lambda架构也并不过时。
- 其次是俗称DDIA的这本《数据密集型应用系统设计》,这本书梳理了整个大数据领域的核心技术脉络,是一本非常合适的架构入门书。
- 第三本是专注于流式处理的《Streaming System》,不过目前还没有中译本上市。
- 如果你更喜欢通过视频课程学习,那么去看一看来自MIT的课程6.824的Distributed System绝对错不了。我在这里放上了Youtube和B站的视频链接。
- 最后是一份很容易被人忽视的资料,就是2009年Jeff Dean在Cornell大学的一个讲座“Designs, Lessons and Advice from Building Large Distributed Systems”的PPT,我也推荐你去看一看,对于理解大数据系统的真实应用场景很有帮助。
课后思考
那么,今天这一讲就到这里了。在这一讲的知识地图里,你觉得还可以补上一些什么知识点?在你了解的大数据系统和知识点中,你还能找到什么联系?
欢迎你在留言区写下你的学习目标和学习计划,和大家一起交流。也欢迎你把今天的内容分享给你的朋友,互相督促,共同成长。