IO一直是软件开发中的核心部分之一,伴随着海量数据增长和分布式系统的发展,IO扩展能力愈发重要。幸运的是,Java平台IO机制经过不断完善,虽然在某些方面仍有不足,但已经在实践中证明了其构建高扩展性应用的能力。
今天我要问你的问题是,Java提供了哪些IO方式? NIO如何实现多路复用?
典型回答
Java IO方式有很多种,基于不同的IO抽象模型和交互方式,可以进行简单区分。
第一,传统的java.io包,它基于流模型实现,提供了我们最熟知的一些IO功能,比如File抽象、输入输出流等。交互方式是同步、阻塞的方式,也就是说,在读取输入流或者写入输出流时,在读、写动作完成之前,线程会一直阻塞在那里,它们之间的调用是可靠的线性顺序。
java.io包的好处是代码比较简单、直观,缺点则是IO效率和扩展性存在局限性,容易成为应用性能的瓶颈。
很多时候,人们也把java.net下面提供的部分网络API,比如Socket、ServerSocket、HttpURLConnection也归类到同步阻塞IO类库,因为网络通信同样是IO行为。
第二,在Java 1.4中引入了NIO框架(java.nio包),提供了Channel、Selector、Buffer等新的抽象,可以构建多路复用的、同步非阻塞IO程序,同时提供了更接近操作系统底层的高性能数据操作方式。
第三,在Java 7中,NIO有了进一步的改进,也就是NIO 2,引入了异步非阻塞IO方式,也有很多人叫它AIO(Asynchronous IO)。异步IO操作基于事件和回调机制,可以简单理解为,应用操作直接返回,而不会阻塞在那里,当后台处理完成,操作系统会通知相应线程进行后续工作。
考点分析
我上面列出的回答是基于一种常见分类方式,即所谓的BIO、NIO、NIO 2(AIO)。
在实际面试中,从传统IO到NIO、NIO 2,其中有很多地方可以扩展开来,考察点涉及方方面面,比如:
- 基础API功能与设计, InputStream/OutputStream和Reader/Writer的关系和区别。
- NIO、NIO 2的基本组成。
- 给定场景,分别用不同模型实现,分析BIO、NIO等模式的设计和实现原理。
- NIO提供的高性能数据操作方式是基于什么原理,如何使用?
- 或者,从开发者的角度来看,你觉得NIO自身实现存在哪些问题?有什么改进的想法吗?
IO的内容比较多,专栏一讲很难能够说清楚。IO不仅仅是多路复用,NIO 2也不仅仅是异步IO,尤其是数据操作部分,会在专栏下一讲详细分析。
知识扩展
首先,需要澄清一些基本概念:
- 区分同步或异步(synchronous/asynchronous)。简单来说,同步是一种可靠的有序运行机制,当我们进行同步操作时,后续的任务是等待当前调用返回,才会进行下一步;而异步则相反,其他任务不需要等待当前调用返回,通常依靠事件、回调等机制来实现任务间次序关系。
- 区分阻塞与非阻塞(blocking/non-blocking)。在进行阻塞操作时,当前线程会处于阻塞状态,无法从事其他任务,只有当条件就绪才能继续,比如ServerSocket新连接建立完毕,或数据读取、写入操作完成;而非阻塞则是不管IO操作是否结束,直接返回,相应操作在后台继续处理。
不能一概而论认为同步或阻塞就是低效,具体还要看应用和系统特征。
对于java.io,我们都非常熟悉,我这里就从总体上进行一下总结,如果需要学习更加具体的操作,你可以通过教程等途径完成。总体上,我认为你至少需要理解一下内容。
- IO不仅仅是对文件的操作,网络编程中,比如Socket通信,都是典型的IO操作目标。
- 输入流、输出流(InputStream/OutputStream)是用于读取或写入字节的,例如操作图片文件。
- 而Reader/Writer则是用于操作字符,增加了字符编解码等功能,适用于类似从文件中读取或者写入文本信息。本质上计算机操作的都是字节,不管是网络通信还是文件读取,Reader/Writer相当于构建了应用逻辑和原始数据之间的桥梁。
- BufferedOutputStream等带缓冲区的实现,可以避免频繁的磁盘读写,进而提高IO处理效率。这种设计利用了缓冲区,将批量数据进行一次操作,但在使用中千万别忘了flush。
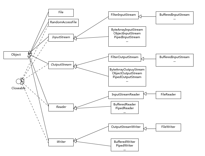
- 参考下面这张类图,很多IO工具类都实现了Closeable接口,因为需要进行资源的释放。比如,打开FileInputStream,它就会获取相应的文件描述符(FileDescriptor),需要利用try-with-resources、 try-finally等机制保证FileInputStream被明确关闭,进而相应文件描述符也会失效,否则将导致资源无法被释放。利用专栏前面的内容提到的Cleaner或finalize机制作为资源释放的最后把关,也是必要的。
下面是我整理的一个简化版的类图,阐述了日常开发应用较多的类型和结构关系。

1. Java NIO概览
首先,熟悉一下NIO的主要组成部分:
Buffer,高效的数据容器,除了布尔类型,所有原始数据类型都有相应的Buffer实现。
Channel,类似在Linux之类操作系统上看到的文件描述符,是NIO中被用来支持批量式IO操作的一种抽象。
File或者Socket,通常被认为是比较高层次的抽象,而Channel则是更加操作系统底层的一种抽象,这也使得NIO得以充分利用现代操作系统底层机制,获得特定场景的性能优化,例如,DMA(Direct Memory Access)等。不同层次的抽象是相互关联的,我们可以通过Socket获取Channel,反之亦然。
Selector,是NIO实现多路复用的基础,它提供了一种高效的机制,可以检测到注册在Selector上的多个Channel中,是否有Channel处于就绪状态,进而实现了单线程对多Channel的高效管理。Selector同样是基于底层操作系统机制,不同模式、不同版本都存在区别,例如,在最新的代码库里,相关实现如下:
- Charset,提供Unicode字符串定义,NIO也提供了相应的编解码器等,例如,通过下面的方式进行字符串到ByteBuffer的转换:
1 | Charset.defaultCharset().encode("Hello world!")); |
2. NIO能解决什么问题?
下面我通过一个典型场景,来分析为什么需要NIO,为什么需要多路复用。设想,我们需要实现一个服务器应用,只简单要求能够同时服务多个客户端请求即可。
使用java.io和java.net中的同步、阻塞式API,可以简单实现。
1 | public class DemoServer extends Thread { |
其实现要点是:
- 服务器端启动ServerSocket,端口0表示自动绑定一个空闲端口。
- 调用accept方法,阻塞等待客户端连接。
- 利用Socket模拟了一个简单的客户端,只进行连接、读取、打印。
- 当连接建立后,启动一个单独线程负责回复客户端请求。
这样,一个简单的Socket服务器就被实现出来了。
思考一下,这个解决方案在扩展性方面,可能存在什么潜在问题呢?
大家知道Java语言目前的线程实现是比较重量级的,启动或者销毁一个线程是有明显开销的,每个线程都有单独的线程栈等结构,需要占用非常明显的内存,所以,每一个Client启动一个线程似乎都有些浪费。
那么,稍微修正一下这个问题,我们引入线程池机制来避免浪费。
1 | serverSocket = new ServerSocket(0); |
这样做似乎好了很多,通过一个固定大小的线程池,来负责管理工作线程,避免频繁创建、销毁线程的开销,这是我们构建并发服务的典型方式。这种工作方式,可以参考下图来理解。

如果连接数并不是非常多,只有最多几百个连接的普通应用,这种模式往往可以工作的很好。但是,如果连接数量急剧上升,这种实现方式就无法很好地工作了,因为线程上下文切换开销会在高并发时变得很明显,这是同步阻塞方式的低扩展性劣势。
NIO引入的多路复用机制,提供了另外一种思路,请参考我下面提供的新的版本。
1 | public class NIOServer extends Thread { |
这个非常精简的样例掀开了NIO多路复用的面纱,我们可以分析下主要步骤和元素:
首先,通过Selector.open()创建一个Selector,作为类似调度员的角色。
然后,创建一个ServerSocketChannel,并且向Selector注册,通过指定SelectionKey.OP_ACCEPT,告诉调度员,它关注的是新的连接请求。
注意,为什么我们要明确配置非阻塞模式呢?这是因为阻塞模式下,注册操作是不允许的,会抛出IllegalBlockingModeException异常。
Selector阻塞在select操作,当有Channel发生接入请求,就会被唤醒。
在sayHelloWorld方法中,通过SocketChannel和Buffer进行数据操作,在本例中是发送了一段字符串。
可以看到,在前面两个样例中,IO都是同步阻塞模式,所以需要多线程以实现多任务处理。而NIO则是利用了单线程轮询事件的机制,通过高效地定位就绪的Channel,来决定做什么,仅仅select阶段是阻塞的,可以有效避免大量客户端连接时,频繁线程切换带来的问题,应用的扩展能力有了非常大的提高。下面这张图对这种实现思路进行了形象地说明。

在Java 7引入的NIO 2中,又增添了一种额外的异步IO模式,利用事件和回调,处理Accept、Read等操作。 AIO实现看起来是类似这样子:
1 | AsynchronousServerSocketChannel serverSock = AsynchronousServerSocketChannel.open().bind(sockAddr); |
鉴于其编程要素(如Future、CompletionHandler等),我们还没有进行准备工作,为避免理解困难,我会在专栏后面相关概念补充后的再进行介绍,尤其是Reactor、Proactor模式等方面将在Netty主题一起分析,这里我先进行概念性的对比:
- 基本抽象很相似,AsynchronousServerSocketChannel对应于上面例子中的ServerSocketChannel;AsynchronousSocketChannel则对应SocketChannel。
- 业务逻辑的关键在于,通过指定CompletionHandler回调接口,在accept/read/write等关键节点,通过事件机制调用,这是非常不同的一种编程思路。
今天我初步对Java提供的IO机制进行了介绍,概要地分析了传统同步IO和NIO的主要组成,并根据典型场景,通过不同的IO模式进行了实现与拆解。专栏下一讲,我还将继续分析Java IO的主题。
一课一练
关于今天我们讨论的题目你做到心中有数了吗?留一道思考题给你,NIO多路复用的局限性是什么呢?你遇到过相关的问题吗?
请你在留言区写写你对这个问题的思考,我会选出经过认真思考的留言,送给你一份学习鼓励金,欢迎你与我一起讨论。
你的朋友是不是也在准备面试呢?你可以“请朋友读”,把今天的题目分享给好友,或许你能帮到他。