世界上存在永远不会出错的程序吗?也许这只会出现在程序员的梦中。随着编程语言和软件的诞生,异常情况就如影随形地纠缠着我们,只有正确处理好意外情况,才能保证程序的可靠性。
Java语言在设计之初就提供了相对完善的异常处理机制,这也是Java得以大行其道的原因之一,因为这种机制大大降低了编写和维护可靠程序的门槛。如今,异常处理机制已经成为现代编程语言的标配。
今天我要问你的问题是,请对比Exception和Error,另外,运行时异常与一般异常有什么区别?
典型回答
Exception和Error都是继承了Throwable类,在Java中只有Throwable类型的实例才可以被抛出(throw)或者捕获(catch),它是异常处理机制的基本组成类型。
Exception和Error体现了Java平台设计者对不同异常情况的分类。Exception是程序正常运行中,可以预料的意外情况,可能并且应该被捕获,进行相应处理。
Error是指在正常情况下,不大可能出现的情况,绝大部分的Error都会导致程序(比如JVM自身)处于非正常的、不可恢复状态。既然是非正常情况,所以不便于也不需要捕获,常见的比如OutOfMemoryError之类,都是Error的子类。
Exception又分为可检查(checked)异常和不检查(unchecked)异常,可检查异常在源代码里必须显式地进行捕获处理,这是编译期检查的一部分。前面我介绍的不可查的Error,是Throwable不是Exception。
不检查异常就是所谓的运行时异常,类似 NullPointerException、ArrayIndexOutOfBoundsException之类,通常是可以编码避免的逻辑错误,具体根据需要来判断是否需要捕获,并不会在编译期强制要求。
考点分析
分析Exception和Error的区别,是从概念角度考察了Java处理机制。总的来说,还处于理解的层面,面试者只要阐述清楚就好了。
我们在日常编程中,如何处理好异常是比较考验功底的,我觉得需要掌握两个方面。
第一,理解Throwable、Exception、Error的设计和分类。比如,掌握那些应用最为广泛的子类,以及如何自定义异常等。
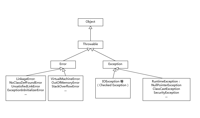
很多面试官会进一步追问一些细节,比如,你了解哪些Error、Exception或者RuntimeException?我画了一个简单的类图,并列出来典型例子,可以给你作为参考,至少做到基本心里有数。

其中有些子类型,最好重点理解一下,比如NoClassDefFoundError和ClassNotFoundException有什么区别,这也是个经典的入门题目。
第二,理解Java语言中操作Throwable的元素和实践。掌握最基本的语法是必须的,如try-catch-finally块,throw、throws关键字等。与此同时,也要懂得如何处理典型场景。
异常处理代码比较繁琐,比如我们需要写很多千篇一律的捕获代码,或者在finally里面做一些资源回收工作。随着Java语言的发展,引入了一些更加便利的特性,比如try-with-resources和multiple catch,具体可以参考下面的代码段。在编译时期,会自动生成相应的处理逻辑,比如,自动按照约定俗成close那些扩展了AutoCloseable或者Closeable的对象。
1 | try (BufferedReader br = new BufferedReader(…); |
知识扩展
前面谈的大多是概念性的东西,下面我来谈些实践中的选择,我会结合一些代码用例进行分析。
先开看第一个吧,下面的代码反映了异常处理中哪些不当之处?
1 | try { |
这段代码虽然很短,但是已经违反了异常处理的两个基本原则。
第一,尽量不要捕获类似Exception这样的通用异常,而是应该捕获特定异常,在这里是Thread.sleep()抛出的InterruptedException。
这是因为在日常的开发和合作中,我们读代码的机会往往超过写代码,软件工程是门协作的艺术,所以我们有义务让自己的代码能够直观地体现出尽量多的信息,而泛泛的Exception之类,恰恰隐藏了我们的目的。另外,我们也要保证程序不会捕获到我们不希望捕获的异常。比如,你可能更希望RuntimeException被扩散出来,而不是被捕获。
进一步讲,除非深思熟虑了,否则不要捕获Throwable或者Error,这样很难保证我们能够正确程序处理OutOfMemoryError。
第二,不要生吞(swallow)异常。这是异常处理中要特别注意的事情,因为很可能会导致非常难以诊断的诡异情况。
生吞异常,往往是基于假设这段代码可能不会发生,或者感觉忽略异常是无所谓的,但是千万不要在产品代码做这种假设!
如果我们不把异常抛出来,或者也没有输出到日志(Logger)之类,程序可能在后续代码以不可控的方式结束。没人能够轻易判断究竟是哪里抛出了异常,以及是什么原因产生了异常。
再来看看第二段代码
1 | try { |
这段代码作为一段实验代码,它是没有任何问题的,但是在产品代码中,通常都不允许这样处理。你先思考一下这是为什么呢?
我们先来看看printStackTrace()的文档,开头就是“Prints this throwable and its backtrace to the standard error stream”。问题就在这里,在稍微复杂一点的生产系统中,标准出错(STERR)不是个合适的输出选项,因为你很难判断出到底输出到哪里去了。
尤其是对于分布式系统,如果发生异常,但是无法找到堆栈轨迹(stacktrace),这纯属是为诊断设置障碍。所以,最好使用产品日志,详细地输出到日志系统里。
我们接下来看下面的代码段,体会一下Throw early, catch late原则。
1 | public void readPreferences(String fileName){ |
如果fileName是null,那么程序就会抛出NullPointerException,但是由于没有第一时间暴露出问题,堆栈信息可能非常令人费解,往往需要相对复杂的定位。这个NPE只是作为例子,实际产品代码中,可能是各种情况,比如获取配置失败之类的。在发现问题的时候,第一时间抛出,能够更加清晰地反映问题。
我们可以修改一下,让问题“throw early”,对应的异常信息就非常直观了。
1 | public void readPreferences(String filename) { |
至于“catch late”,其实是我们经常苦恼的问题,捕获异常后,需要怎么处理呢?最差的处理方式,就是我前面提到的“生吞异常”,本质上其实是掩盖问题。如果实在不知道如何处理,可以选择保留原有异常的cause信息,直接再抛出或者构建新的异常抛出去。在更高层面,因为有了清晰的(业务)逻辑,往往会更清楚合适的处理方式是什么。
有的时候,我们会根据需要自定义异常,这个时候除了保证提供足够的信息,还有两点需要考虑:
- 是否需要定义成Checked Exception,因为这种类型设计的初衷更是为了从异常情况恢复,作为异常设计者,我们往往有充足信息进行分类。
- 在保证诊断信息足够的同时,也要考虑避免包含敏感信息,因为那样可能导致潜在的安全问题。如果我们看Java的标准类库,你可能注意到类似java.net.ConnectException,出错信息是类似“ Connection refused (Connection refused)”,而不包含具体的机器名、IP、端口等,一个重要考量就是信息安全。类似的情况在日志中也有,比如,用户数据一般是不可以输出到日志里面的。
业界有一种争论(甚至可以算是某种程度的共识),Java语言的Checked Exception也许是个设计错误,反对者列举了几点:
- Checked Exception的假设是我们捕获了异常,然后恢复程序。但是,其实我们大多数情况下,根本就不可能恢复。Checked Exception的使用,已经大大偏离了最初的设计目的。
- Checked Exception不兼容functional编程,如果你写过Lambda/Stream代码,相信深有体会。
很多开源项目,已经采纳了这种实践,比如Spring、Hibernate等,甚至反映在新的编程语言设计中,比如Scala等。 如果有兴趣,你可以参考:
http://literatejava.com/exceptions/checked-exceptions-javas-biggest-mistake/。
当然,很多人也觉得没有必要矫枉过正,因为确实有一些异常,比如和环境相关的IO、网络等,其实是存在可恢复性的,而且Java已经通过业界的海量实践,证明了其构建高质量软件的能力。我就不再进一步解读了,感兴趣的同学可以点击链接,观看Bruce Eckel在2018年全球软件开发大会QCon的分享Failing at Failing: How and Why We’ve Been Nonchalantly Moving Away From Exception Handling。
我们从性能角度来审视一下Java的异常处理机制,这里有两个可能会相对昂贵的地方:
- try-catch代码段会产生额外的性能开销,或者换个角度说,它往往会影响JVM对代码进行优化,所以建议仅捕获有必要的代码段,尽量不要一个大的try包住整段的代码;与此同时,利用异常控制代码流程,也不是一个好主意,远比我们通常意义上的条件语句(if/else、switch)要低效。
- Java每实例化一个Exception,都会对当时的栈进行快照,这是一个相对比较重的操作。如果发生的非常频繁,这个开销可就不能被忽略了。
所以,对于部分追求极致性能的底层类库,有种方式是尝试创建不进行栈快照的Exception。这本身也存在争议,因为这样做的假设在于,我创建异常时知道未来是否需要堆栈。问题是,实际上可能吗?小范围或许可能,但是在大规模项目中,这么做可能不是个理智的选择。如果需要堆栈,但又没有收集这些信息,在复杂情况下,尤其是类似微服务这种分布式系统,这会大大增加诊断的难度。
当我们的服务出现反应变慢、吞吐量下降的时候,检查发生最频繁的Exception也是一种思路。关于诊断后台变慢的问题,我会在后面的Java性能基础模块中系统探讨。
今天,我从一个常见的异常处理概念问题,简单总结了Java异常处理的机制。并结合代码,分析了一些普遍认可的最佳实践,以及业界最新的一些异常使用共识。最后,我分析了异常性能开销,希望对你有所帮助。
一课一练
关于今天我们讨论的题目你做到心中有数了吗?可以思考一个问题,对于异常处理编程,不同的编程范式也会影响到异常处理策略,比如,现在非常火热的反应式编程(Reactive Stream),因为其本身是异步、基于事件机制的,所以出现异常情况,决不能简单抛出去;另外,由于代码堆栈不再是同步调用那种垂直的结构,这里的异常处理和日志需要更加小心,我们看到的往往是特定executor的堆栈,而不是业务方法调用关系。对于这种情况,你有什么好的办法吗?
请你在留言区分享一下你的解决方案,我会选出经过认真思考的留言,送给你一份学习鼓励金,欢迎你与我一起讨论。
你的朋友是不是也在准备面试呢?你可以“请朋友读”,把今天的题目分享给好友,或许你能帮到他。